Toll样受体(Toll-like receptors, TLR)是先天免疫系统中发挥重要作用的蛋白,也是连接先天免疫与适应性免疫的关键桥梁。当微生物突破机体物理屏障时,TLR能够迅速识别并结合相应的PAMP(病原体相关分子模式),启动信号传导,诱导促炎细胞因子和趋化因子的表达,引发炎症反应。除PAMP外,TLR还能够识别内源性危险信号(Damage-Associated Molecular Patterns, DAMP),如组织损伤时释放的热休克蛋白、透明质酸降解产物等。这一功能使得TLR在组织修复、自身免疫疾病、肿瘤等生理病理过程中也发挥着重要的作用。TLR广泛分布于多种免疫细胞的表面或胞内,根据其结构和功能可分为两大类:细胞表面TLR和胞内TLR,细胞表面TLR包括TLR1、TLR2、TLR4、TLR5、TLR6和TLR10,主要识别细菌、真菌或寄生虫的膜成分。胞内TLR包括TLR3、TLR7、TLR8和TLR9,位于细胞器膜上,负责识别核酸类分子。TLR作为免疫调节的关键靶点,其激动剂和抑制剂在动物炎症模型研究和疫苗研发中具有重要的应用前景。AbMole为全球科研客户提供高纯度、高生物活性的抑制剂、细胞因子、人源单抗、天然产物、荧光染料、多肽、化合物库、抗生素等科研试剂,全球大量文献专利引用。
图 1. TLR signaling pathway in innate immune cells[1].
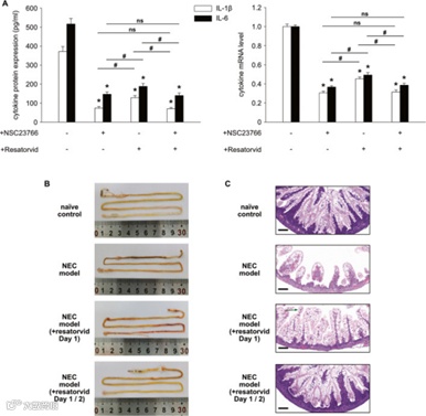
Resatorvid(TAK-242,AbMole,M4838)是一种选择性Toll样受体4(TLR4)抑制剂,可通过直接结合TLR4的细胞内结构域,阻断其与下游衔接蛋白(如MyD88和TRIF)的相互作用,从而抑制TLR4介导的NF-κB和促炎细胞因子(如TNF-α和IL-6)的释放[2]。Resatorvid在RAW264.7巨噬细胞中,能显著降低)LPS(AbMole,M9524,Lipopolysaccharides,脂多糖)诱导的TNF-α和IL-6水平,证实其通过TLR4依赖性途径抑制炎症反应。也有研究表明Resatorvid(CAS No.:243984-11-4)可能通过诱导TLR4的内吞,减少细胞膜上TLR4的可用性,从而下调下游信号通路的激活[3]。在动物实验的应用中,Resatorvid在脓毒症小鼠模型中通过抑制TLR4信号通路,减轻了过度炎症反应导致的器官损伤。
图 2.实验人员使用AbMole的Resatorvid(TAK-242,AbMole,M4838)作为阳性对照验证NSC23766下调巨噬细胞中炎症因子的表达[4]。
TLR2-IN-C29(C29,AbMole,M9063)是一种特异性TLR2抑制剂,可通过直接抑制TLR2受体活性,阻断下游信号传导。实验表明,C29能显著降低TLR2介导的NF-κB/NLRP3炎症小体激活通路,从而抑制炎症因子(如IL-1β)的产生[5]。在细菌感染模型中,C29的处理可减少病原体(如肺炎克雷伯菌)对肺泡上皮细胞(A549)的侵袭能力[6]。此外,C29可逆转脂多糖(LPS)诱导的巨噬细胞M1型极化(促炎表型),同时促进M2型极化(抗炎表型),这一效应与抑制NAMPT/TLR2/CCR1轴相关[7]。动物层面上,TLR2-IN-C29(CAS No.:363600-92-4)已被用于急性肺损伤(ALI)、肿瘤微环境调控(在肿瘤相关腹膜间皮细胞HPMCs中,C29阻断外泌体ANXA2诱导的TLR2激活,进而抑制肿瘤细胞迁移)、代谢疾病等动物模型。
图 3. AbMole的TLR2-IN-C29(C29,AbMole,M9063)被用于验证TLR2对小鼠胰腺炎的影响[8]。
Resiquimod(R848,AbMole,M7189)是一种强效的TLR7/TLR8双重激动剂,具有显著的免疫调节和抗肿瘤活性。Resiquimod通过激活TLR7/8-MyD88信号通路,诱导免疫细胞的活化,增加促炎细胞因子(如IFN-α)的释放。Resiquimod还能激活PI3K-Akt-mTOR通路,这一通路的激活与免疫细胞的增殖和功能调控密切相关[9]。Resiquimod还可促进抗原呈递细胞(APCs)的成熟,并减少抑制性APCs的数量,从而增强免疫应答。在肿瘤研究中,Resiquimod(CAS No.:144875-48-9)被证实可激活机体的免疫系统,例如将MDSCs(髓系来源的抑制细胞)和M2巨噬细胞转化为抗肿瘤的免疫表型[10]。
Imiquimod(R 837,IMQ,AbMole,M2227)是一种TLR7激动剂,具有广泛免疫调节活性。Imiquimod通过激活TLR7,触发MyD88依赖的信号通路,诱导I型干扰素(如IFN-β)和促炎细胞因子(如IL-6、IL-12、TNF-α)的分泌。这一机制在抗病毒、抗寄生虫及抗肿瘤免疫中发挥核心作用[11]。Imiquimod还是目前研究动物(小鼠、大鼠)银屑病发病机制和药物筛选的重要实验工具。有研究发现通过每日局部涂抹Imiquimod于剃毛的小鼠背部皮肤,持续6—9天,可成功诱导银屑病样皮炎[12]。Imiquimod同样可调节肿瘤的免疫微环境,例如Imiquimod(CAS No.:99011-02-6)在骨髓源性DC疫苗的抗肿瘤研究中,局部应用可诱导皮肤炎症但会增强抗黑色素瘤效果,提示其能改善肿瘤局部免疫抑制状态[13]。2014年,AbMole的两款抑制剂分别被西班牙国家心血管研究中心和美国哥伦比亚大学用于动物体内实验,相关科研成果发表于顶刊 Nature 和 Nature Medicine。
RS 09(AbMole,M11423)是一种LPS模拟物和TLR4激动剂,可模拟LPS的结构,与TLR4/MD-2复合物结合,从而激活TLR4信号通路。研究表明,TLR4/MD-2复合物是炎症反应的关键调控靶点,RS 09的结合可通过稳定TLR4/MD-2异源四聚体的构象,促进下游信号通路的激活[14]。RS 09还可通过激活TLR4,进一步激活NF-κB信号通路,促进促炎细胞因子(如IL-6)的释放。例如,在巨噬细胞中,RS 09能够上调M1型巨噬细胞标志物(如CD11c和IL-6)的表达,增强其对病原体(如鼠伤寒沙门氏菌)的免疫应答[15]。RS 09作为TLR4激动剂,常用于模拟炎症反应,研究TLR4信号通路在疾病中的作用。例如,,RS 09(CAS No.:1449566-36-2)被用于验证TLR4/NF-κB通路在溃疡性结肠炎和心脏肥大小鼠模型中的作用[16]。
Vesatolimod (GS-9620,AbMole,M2728)是一种TLR7激动剂,通过激活先天性和适应性免疫反应发挥作用,在动物实验中具有口服活性。Vesatolimod具有较强的免疫激活能力,可刺激浆细胞样树突状细胞(pDCs)和B淋巴细胞,并促进细胞因子(如干扰素)的产生和免疫系统激活[17]。Vesatolimod还具有抗病毒作用,可抑制EV-D68、HIV、HBV等病毒的复制[18]。Vesatolimod可用于神经炎症相关的研究,例如在MOG35-55(髓鞘少突胶质细胞糖蛋白)诱导的自身免疫性脑脊髓炎(EAE)小鼠模型中,Vesatolimod(CAS No.:1228585-88-3)显著改善了小鼠症状[19]。
Enpatoran(CAS No.:2101938-42-3,AbMole,M11434)是一种新型、高选择性、强效的双重TLR7和TLR8抑制剂,目前已被用于研究系统性红斑狼疮(SLE)、皮肤红斑狼疮(CLE)、皮肌炎等自身免疫疾病的动物模型。Enpatoran的作用机理主要是通过与TLR7/8的配体结合口袋结合,从而阻断TLR7/8介导的信号传导,减少促炎细胞因子和I型干扰素的产生,抑制过度激活的免疫反应[20]。
Motolimod(VTX-2337,AbMole,M5800)是一种TLR8的激动剂,比作用于TLR7的选择性高50倍以上。可激活先天免疫和适应性免疫反应。在细胞实验中,Motolimod(CAS No.:926927-61-9)可刺激人外周血单核细胞(PBMCs)产生TNFα和IL-12,并通过激活NF-κB通路,在单核细胞和髓样树突状细胞(mDCs)中选择性诱导TNFα和IL-12的产生。此外,Motolimod还能刺激自然杀伤(NK)细胞产生IFNγ,增强NK细胞的细胞毒性和抗体依赖的细胞介导的细胞毒性作用(ADCC)[21]。在动物实验中,Motolimod在小鼠卵巢癌模型中可增强阿霉素(Doxorubicin)的效果[22];在猕猴实验中,皮下注射Motolimod可显著提高IL-1β和IL-18的血浆水平[23]。
CU-T12-9(AbMole,M11026)是一种高选择性的Toll样受体1/2(TLR1/2)异二聚体的激动剂,其EC50值为52.9 nM,对TLR1/2异二聚体具有高度特异性,而对TLR2/6没有明显作用。在细胞实验中,CU-T12-9(CAS No.:1821387-73-8)通过与TLR1和TLR2结合,促进TLR1/2异二聚体复合物的形成,进而激活NF-κB信号通路,诱导下游效应分子TNF-α、IL-10和iNOS的表达[24]。在动物实验中,CU-T12-9可同时激活先天免疫系统和适应性免疫系统,提高机体的免疫反应。
图 4. CU-T12-9的作用机理和抑制活性测试[24]
TLR4-IN-C34(C34,AbMole,M9651)是一种强效且特异性的TLR4抑制剂,可通过直接结合TLR4并抑制其信号传导。在细胞实验中,TLR4-IN-C34可抑制LPS诱导的NF-κB信号通路激活,减少促炎细胞因子如TNF-α、IL-1β和IL-6的产生[25]。TLR4-IN-C34(CAS No.:40592-88-9)在BV2小胶质细胞中,可显著降低TLR4、MyD88、NLRP3的表达水平以及NF-κB和IκBα蛋白的磷酸化水平,同时减少NO的产生和iNOS、COX-2的表达。TLR4-IN-C34在大鼠急性肾损伤模型中,降低了血清肌酐水平,并减轻肾组织病理损伤,减少肾组织中MAPK和MyD88的表达以及炎症因子IL-8、IL-1β和IL-12的含量[26]。
TH1020(AbMole,M7408)是一种高特异性Toll样受体5(TLR5)抑制剂,通过直接结合TLR5受体的胞外域,选择性阻断TLR5与鞭毛蛋白(Flagellin)的相互作用。鞭毛蛋白是细菌鞭毛的主要结构蛋白,鞭毛蛋白与TLR5的相互作用是宿主识别细菌感染的重要机制之一。在分子机制上,TH1020(CAS No.:1841460-82-9)通过竞争性抑制鞭毛蛋白与TLR5的结合,阻断MyD88依赖型信号通路,减少IκBα磷酸化及NF-κB p65亚基核转位,同时抑制MAPK(p38/ERK)磷酸化,从而下调促炎细胞因子(TNF-α、IL-8)的表达[27]。
ODN 1826(CpG 1826,AbMole,M9904)是一种含有CpG基序的寡脱氧核苷酸,可通过激活Toll样受体9(TLR9)通路,从而调控免疫反应和细胞信号传导。在科研应用中,ODN 1826(CAS No.:202668-42-6)被广泛用于激发Th1型免疫反应。例如,在仓鼠模型中,ODN 1826与寄生虫抗原(CSAg)联合使用时,显著增强了宿主对寄生虫的清除能力,寄生虫减少率分别达到32.95%(ODN 1826 + CSAg)和21.49%(ODN 1826单独使用),表明其能够通过Th1样反应增强宿主的防御能力[28]。此外,ODN 1826还被用于三组分疫苗的构建,例如与半抗原(GNE)和载体蛋白(OVA)共价连接,在小鼠模型中成功诱导了高特异性抗体产生[29]。
品名
|
目录号
|
靶点
|
Resatorvid
|
M4838
|
TLR4抑制剂
|
C29
|
M9063
|
TLR2抑制剂
|
Resiquimod
|
M7189
|
TLR7/TLR8双重激动剂
|
Imiquimod
|
M2227
|
TLR7激动剂
|
RS 09
|
M11423
|
TLR4 激动剂
|
Vesatolimod
|
M2728
|
TLR7激动剂
|
Enpatoran
|
M11434
|
TLR7/TLR8双重抑制剂
|
Motolimod
|
M5800
|
TLR8激动剂
|
CU-T12-9
|
M11026
|
TLR1/2 异二聚体激动剂
|
TLR4-IN-C34
|
M9651
|
TLR4抑制剂
|
TH 1020
|
M7408
|
TLR5抑制剂
|
ODN 1826
|
M9904
|
TLR9激动剂
|
Diprovocim
|
M25485
|
TLR1/2 异二聚体激动剂
|
E6446
|
M11308
|
TLR7/9抑制剂
|
CU-CPT 4a
|
M6637
|
TLR3抑制剂
|
Hydroxychloroquine
|
M11408
|
TLR7/9抑制剂
|
Chloroquine
|
M9559
|
TLR3/7/8/9抑制剂
|
表 1. 常用的TLRs抑制剂和激动剂
- END -
About
关于睿捷生物科技有限公司
睿捷生物科技有限公司是 (realgen-bio Co., Ltd.,简称睿捷生物)致力于为国内生命科学领域提供先进、专业的仪器设备、试剂耗材的企业。公司目前是近20家国内外知名生物公司的一级代理商,为客户提供从研发到生产的各类实验室仪器,检测试剂和生产设备。
公司产品领域涵盖分子生物学、免疫学、血液学、肿瘤研究、信号通路、药物筛选、干细胞研究、神经生物学、表观遗传学等等,为用户提供系统性的科学研究完整解决方案,成为众多研究者们可以信赖的选择。
公司成立于2011年,总部位于苏州,在南京、济南、合肥都设有办事处,公司客户主要为国内领先的生物制药、细胞治疗、生物医学和各类生物技术公司,以及大量的生命科学基础研究和政府实验室,目前已服务客户单位4000余家。
睿捷-企业文化
公司的使命:高效服务客户、为客户持续创造价值
公司的愿景:将人与科技相结合,成为生命科学领域一流的解决方案供应商
公司的价值观:诚信、公开、坚持、分享
睿捷-合作伙伴

