消化酶/解离试剂可以将多层、成团生长的细胞或组织解离成单个细胞或者合适大小的细胞团块,以便于后续进行培养、增殖、分化以及检测实验等,在药物筛选、细胞移植、类器官培养、肿瘤研究等众多领域备受欢迎。无论是细胞培养还是组织学研究,都会接触到原代细胞分离或组织解离,如何选择合适的消化酶/解离试剂十分关键。
因此,本期公众号会介绍常见解离试剂的类型、消化能力排名,以及适用于哪种组织和应用。现有消化酶/解离试剂产品中除了有大量的含酶产品,还有针对温和消化避免刺激细胞的无酶消化产品。
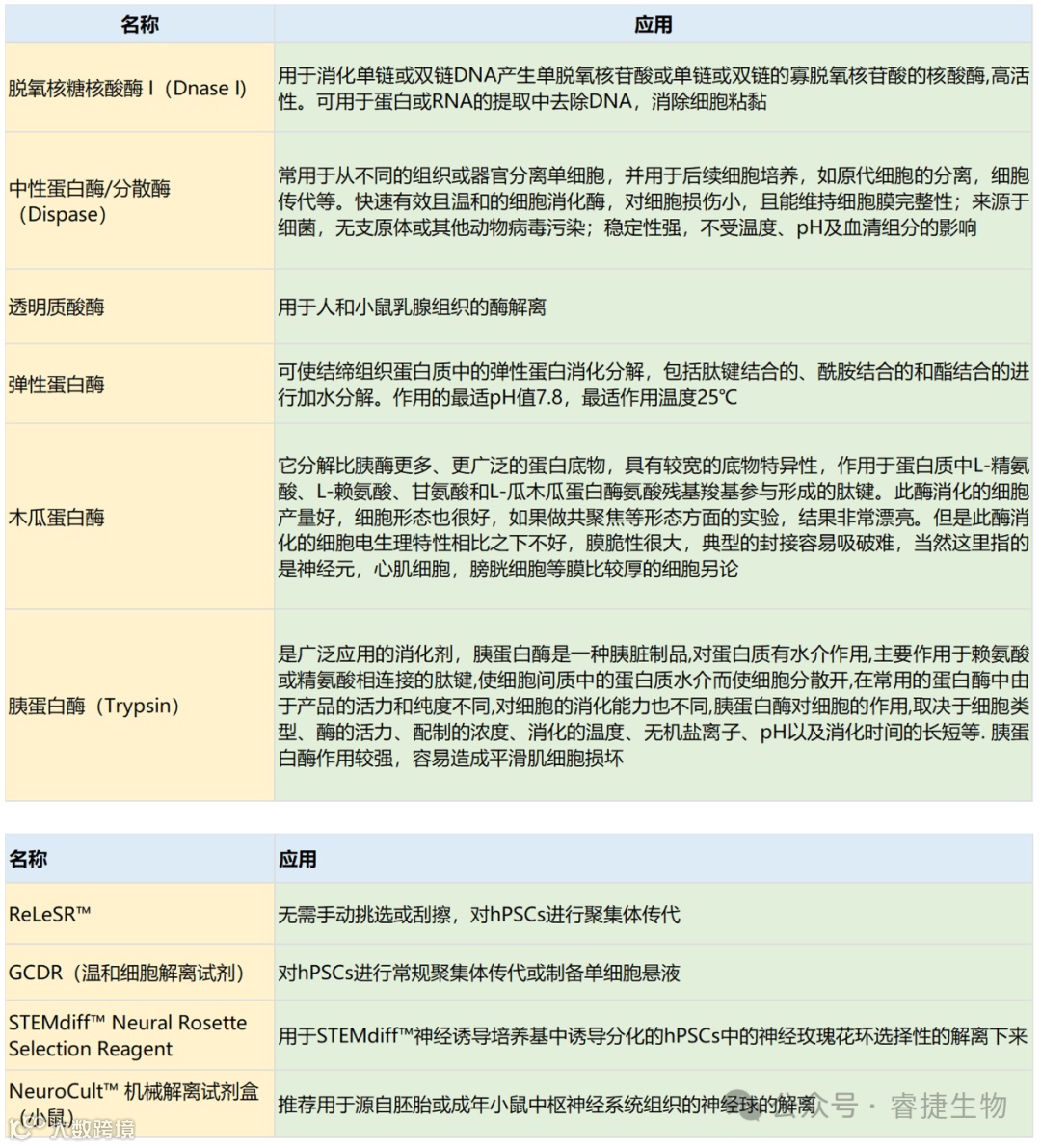
消化能力由强到弱排名:胰蛋白酶,木瓜蛋白酶,弹性蛋白酶,透明质酸酶,胶原酶 II,胶原酶 IV,胶原酶 III,中性蛋白酶(Dispase),脱氧核糖核酸酶 I。
图源:Worthington's
Part one.
在实际应用中,也不是完全单一使用某一种酶消化细胞或者组织,有时会用到多种酶组合消化的方式。
Part two.
无酶消化通常适用于hPSCs的传代和维持培养。由于胶原酶或者分散酶的消化能力过强,容易在消化中出现大量单细胞,影响铺板后的细胞的贴壁能力和细胞活性,所以使用前需要对它们进行稀释或灭活。
因此,虽然对于hPSCs的传代和维持培养这些消化酶虽然很有效,我们通常还是推荐使用无酶的解离试剂。
此外,还有一些专门针对某种细胞、组织或者应用的消化酶/解离试剂。
如果需要组织消化的标准操作流程,欢迎联系我们。
- END -
About
关于睿捷生物科技有限公司
睿捷生物科技有限公司是 (realgen-bio Co., Ltd.,简称睿捷生物)致力于为国内生命科学领域提供先进、专业的仪器设备、试剂耗材的企业。公司目前是近20家国际知名生物公司的一级代理商,为客户提供从研发到生产的各类实验室仪器,检测试剂和生产设备。
公司产品领域涵盖分子生物学、免疫学、血液学、肿瘤研究、信号通路、药物筛选、干细胞研究、神经生物学、表观遗传学等等,为用户提供系统性的科学研究完整解决方案,成为众多研究者们可以信赖的选择。
公司成立于2011年,总部位于苏州,在南京、济南、合肥都设有办事处,公司客户主要为国内领先的生物制药、细胞治疗、生物医学和各类生物技术公司,以及大量的生命科学基础研究和政府实验室,目前已服务客户单位5000余家。
睿捷-企业文化
公司的使命:高效服务客户、为客户持续创造价值
公司的愿景:将人与科技相结合,成为生命科学领域一流的解决方案供应商。
公司的价值观:诚信、公开、坚持、分享
睿捷-合作伙伴

