搜索
首页
大数快讯
大数活动
服务超市
文章专题
出海平台
流量密码
出海蓝图
产业赛道
物流仓储
跨境支付
选品策略
实操手册
报告
跨企查
百科
导航
知识体系
工具箱
更多
找货源
跨境招聘
DeepSeek
首页
>
石家庄市电动自行车登记备案服务网点公示
>
石家庄市电动自行车登记备案服务网点公示
石家庄高新发布
2022-01-15
3
导读:1月14日石家庄公安交警发布《石家庄市电动自行车登记备案服务网点公示》↓↓↓长安区裕华区桥西
点击蓝字
关注我们
1月14日
石家庄公安交警发布
《
石家庄市电动自行车登记备案服务网点公示
》
↓↓↓
长安区
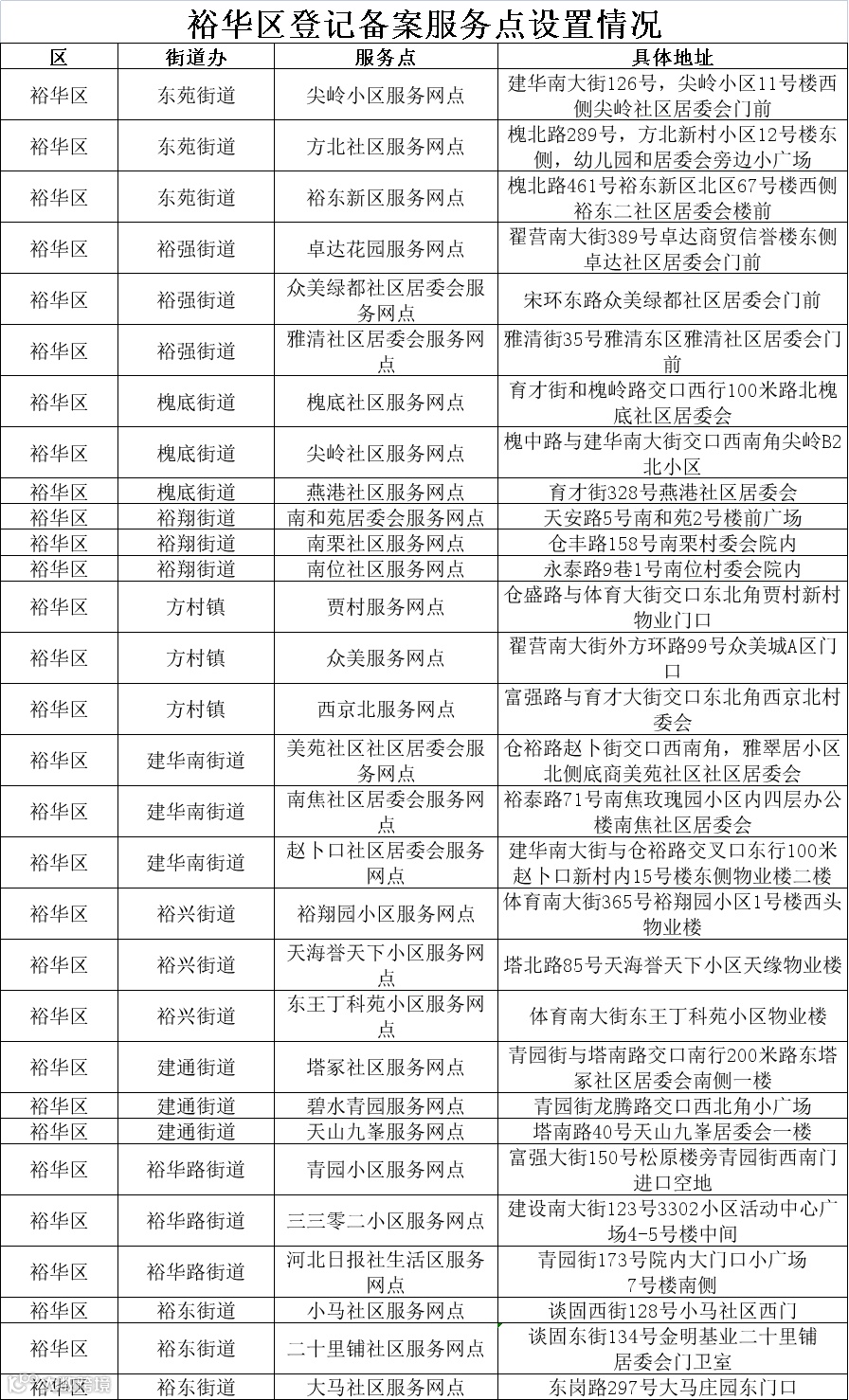
裕华区
桥西区
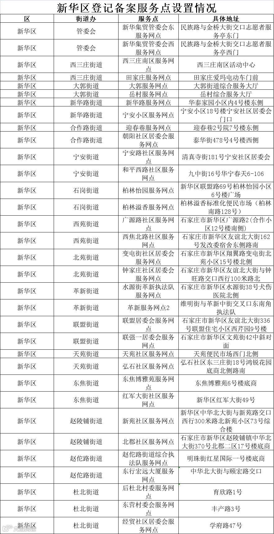
新华区
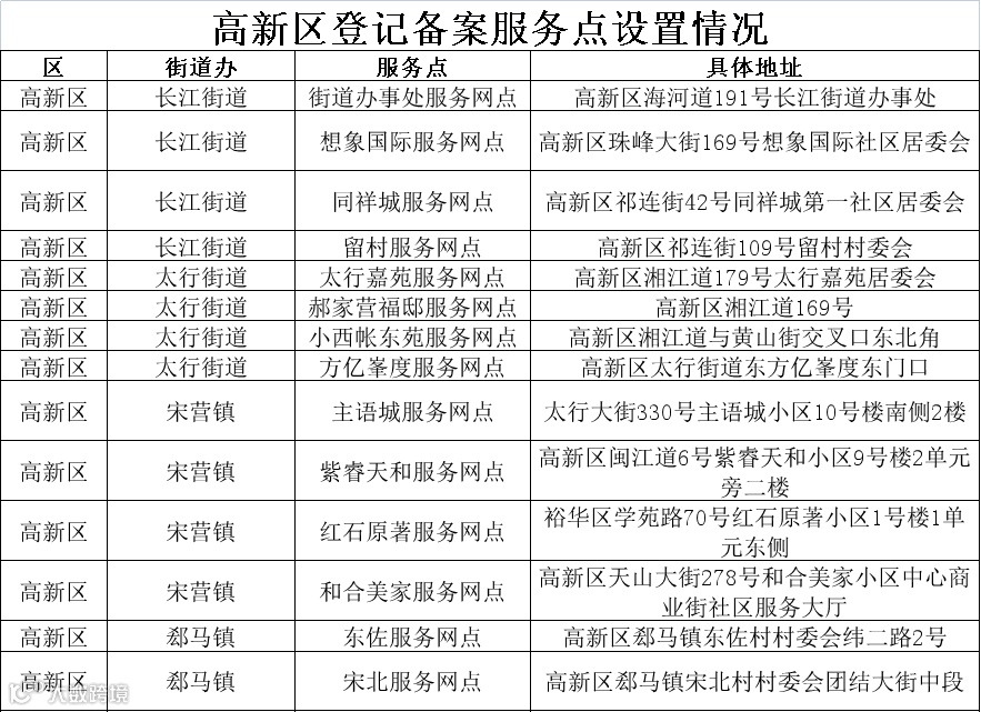
高新区
石家庄高新区
【声明】内容源于网络
0
0
石家庄高新发布
“石家庄高新发布”作为石家庄高新区权威信息发布中心和辖区内企业、群众的互动平台,致力于传播石家庄高新区好声音,传递正能量,欢迎关注。
内容
8403
粉丝
0
关注
在线咨询
石家庄高新发布
“石家庄高新发布”作为石家庄高新区权威信息发布中心和辖区内企业、群众的互动平台,致力于传播石家庄高新区好声音,传递正能量,欢迎关注。
总阅读
14.8k
粉丝
0
内容
8.4k
在线咨询
关注