
▎佳维斯生物团队编辑
与传统抗抑郁药相比,氯胺酮起效迅速、疗效持久,可以在短短几小时内缓解抑郁症状,其作为近些年崛起的新型抗抑郁药获得了巨大的关注,被科学家们认为是“临床精神病学领域近半个世纪最重要的发现”。但关于氯胺酮抗抑郁的神经机制,以及其作用的靶点脑区仍未完全阐明。继2018年和2023年的两篇《Nature》长文阐明了氯胺酮的快速和长效抗抑郁神经机制,共同提示了外侧缰核(LHb)在氯胺酮的抗抑郁疗效中发挥了极其重要的作用。
2024年8月9日,浙江大学胡海岚教授团队在《Science》杂志上发表题为“Brain region–specific action of ketamine as a rapid antidepressant”的研究论文,进一步回答了LHb为什么是氯胺酮首先靶向的脑区,揭示了该脑区特异性作用的神经基础,并描述了从外侧缰核(LHb)到海马脑区之间环路的联系。这一研究成果夯实了之前提出的以LHb-NMDA受体为核心的氯胺酮抗抑郁作用理论体系,为优化氯胺酮的临床用药策略及开发新型用药方案提供了理论指导。

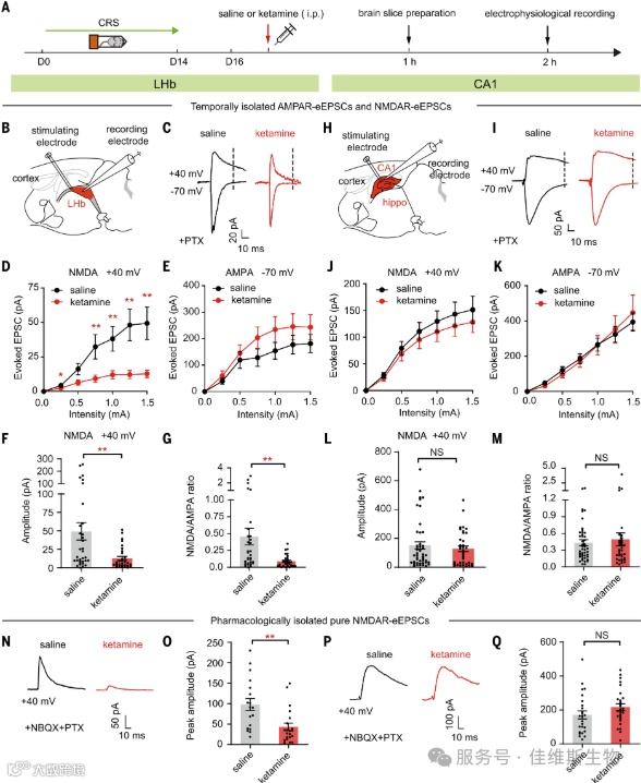
神经信号的正常传导调控离不开NMDA受体的激活,当NMDA受体被过度激活,就可能导致抑郁症。氯胺酮通过与神经元上的NMDA受体结合、抑制NMDA受体进而发挥治疗作用。NMDA受体在大脑中普遍分布,因此氯胺酮在发挥其抗抑郁作用时是同时作用于全脑的NMDA受体还是特异性作用于某个关键脑区,进而启动下游的一系列反应最终实现其抗抑郁的作用效果仍未阐明。研究人员在慢性束缚应激(CRS)抑郁造模的小鼠上腹腔注射氯胺酮(抗抑郁剂量10 mg/kg),给药后1小时分别对LHb与海马CA1区进行电生理记录来进行功能检测。实验结果显示,氯胺酮能够特异性地抑制LHb神经元上NMDA受体介导的突触电流,而对海马椎体神经元上同类型电流的影响则微乎其微。为了进一步证实这一发现,研究团队在活体小鼠上进行了在体多通道记录实验。发现氯胺酮注射后仅显著抑制了LHb神经元的放电活动,而对海马椎体神经元的电生理特性未产生影响。离体与在体电生理实验共同证明了氯胺酮对NMDA受体的抑制作用具有高度的脑区特异性(图1)。

图1 抑郁小鼠全身注射氯胺酮特异性抑制 LHb 神经元中的 NMDAR 电流,但不抑制海马 CA1 锥体神经元
氯胺酮脑区特异性作用的神经机制
前述发现氯胺酮作用于LHb脑区后,研究人员进一步探讨了其背后的神经生物学基础。在抑郁小鼠中,研究人员观察到LHb神经元的活动性在抑郁状态下显著高于海马椎体神经元,研究人员因此猜想可能是由于不同脑区神经元的活动性高低差异导致氯胺酮作用的特异性。为进一步验证这一猜想,研究团队采用了化学遗传技术Gq对海马CA1神经元进行激活,采用光遗传的NpHR调控对LHb神经元进行活动抑制。实验结果显示,这些操作成功逆转了两个脑区神经元对氯胺酮的敏感性,证明了神经元活动性的变化能够影响氯胺酮的作用效果。综上所述,氯胺酮的脑区特异性作用机制是一个复杂的过程,它涉及氯胺酮的活动性依赖特性、不同脑区神经元活动性的差异以及突触外NMDA受体储备的不同等多个方面,这些因素的相互作用共同决定了氯胺酮在特定脑区的显著效果(图2)。

图2 CA1的激活和LHb的抑制交换了它们对氯胺酮阻断的敏感性
LHb是氯胺酮作用的起始靶点脑区
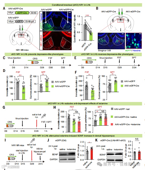
上述研究结果都提示了LHb的NMDA受体是氯胺酮作用的潜在关键靶点,研究人员通过转基因品系小鼠结合病毒的方式特异性敲除LHb神经元的NR1(NMDA受体的亚基)。通过CRS抑郁模型构建后,与对照鼠相比,基因敲除小鼠(LHb-NR1-cKO)表现出抗抑郁的行为学表型。且在敲除小鼠上,氯胺酮不再具有快速抗抑郁的作用效果。该结果表明LHb的NMDA受体确实是氯胺酮抗抑郁作用的关键靶点。
既往的一些研究提示了除了LHb这个脑区,还有一些其他的脑区参与了氯胺酮的抗抑郁作用,研究过程也发现虽然氯胺酮腹腔注射没有明显抑制海马神经元的NMDA受体,但是在海马引起了5-HT和BDNF的升高。为了阐明氯胺酮对LHb的抑制作用和其他脑区之间的联系,研究人员在LHb局部敲除NR1的小鼠上腹腔注射氯胺酮,发现氯胺酮原本在海马引起的5-HT和BDNF升高明显被抑制的。这一结果提示了LHb是氯胺酮作用的起始脑区,其在海马引起的反应很可能是作为下游反应参与了氯胺酮的抗抑郁作用(图3)。

图3 在LHb中局部敲除NR1具有抗抑郁作用,并阻断氯胺酮的抗抑郁作用
该研究揭示了氯胺酮的脑区特异性作用、状态依赖的特点及机制解释。氯胺酮在不同的脑区或不同的行为状态下产生不同的效应,这种差异效应的机制基础在于其使用依赖性阻断、局部神经活动水平及突触外受体储备量的综合作用,这些共同决定了氯胺酮对广泛表达的NMDA受体的区域特异性作用。这项研究还探究了外侧缰核(LHb)脑区和其他脑区在氯胺酮抗抑郁作用中的上下游联系。研究从药物特性的角度出发,为氯胺酮的抗抑郁机制研究提供了独特的视角,为氯胺酮的临床用药和新型抗抑郁药物的研发改造提供了理论指导。
- END -
About
关于睿捷生物科技有限公司
睿捷生物科技有限公司是 (realgen-bio Co., Ltd.,简称睿捷生物)致力于为国内生命科学领域提供先进、专业的仪器设备、试剂耗材的企业。公司目前是近20家国际知名生物公司的一级代理商,为客户提供从研发到生产的各类实验室仪器,检测试剂和生产设备。
公司产品领域涵盖分子生物学、免疫学、血液学、肿瘤研究、信号通路、药物筛选、干细胞研究、神经生物学、表观遗传学等等,为用户提供系统性的科学研究完整解决方案,成为众多研究者们可以信赖的选择。
公司成立于2011年,总部位于苏州,在南京、济南、合肥都设有办事处,公司客户主要为国内领先的生物制药、细胞治疗、生物医学和各类生物技术公司,以及大量的生命科学基础研究和政府实验室,目前已服务客户单位5000余家。
睿捷-企业文化
公司的使命:高效服务客户、为客户持续创造价值
公司的愿景:将人与科技相结合,成为生命科学领域一流的解决方案供应商。
公司的价值观:诚信、公开、坚持、分享
睿捷-合作伙伴

