胰高血糖素样肽-1 (Glucagon-like peptide-1, GLP-1)和葡萄糖依赖性胰岛素性肽(glucose-dependent insulinotropic peptide, GIP)分别来源于肠内分泌L细胞和K细胞,是调节血糖的关键胰高血糖素激素。GLP-1类似物和GLP-1受体激活剂的药物被广泛用于治疗2型糖尿病(T2D)和肥胖。然而,目前还没有刺激内源性肠促胰岛素分泌的药物。
影响因子:IF=40.8
Influencing factors
引用Signalway Antibody(SAB) ELISA Kit:
►Mouse Dipeptidyl peptidase 4 ELISA Kit #EK2400
►Mouse Cck/Cholecystokinin ELISA Kit #EK19384
►Mouse Somatostatin ELISA Kit #EK1997
►Mouse Peptide YY (PYY) ELISA Kit #EK20650
01 Title <<<<
电压门控钾通道家族H成员2(KCNH2)是肠促胰素促分泌剂疗法的潜力靶点。
02 Abstract <<<<
作者团队发现电压门控钾通道家族H成员2(KCNH2)钾通道在调节肠促胰岛素分泌中的关键作用。KCNH2与分泌肠促胰岛素的EECs在啮齿动物肠上皮中的共定位突出了其重要性。小鼠肠道上皮细胞特异性敲除KCNH2可改善葡萄糖耐量,增加口服葡萄糖触发的GLP-1和GIP分泌,尤其是GIP。此外,KCNH2缺陷的原代肠上皮细胞在营养刺激下表现出更高的肠促肠泌素,尤其是GIP分泌。在机制上,KCNH2在EECs中下调导致K+电流减少,动作电位持续时间延长,细胞内钙水平升高。最后,我们发现KCNH2特异性抑制剂dofetilide可以促进体外和体内高血糖小鼠肠内分泌STC-1细胞的肠促胰岛素分泌。这些发现首次阐明了KCNH2在EECs调节肠促胰岛素分泌中的作用机制及其应用。鉴于GLP-1和GIP在糖尿病和肥胖治疗中的治疗前景,本研究促进了我们对肠促胰岛素调节的理解,为潜在的肠促胰岛素促分泌疗法治疗糖尿病和肥胖提供了新依据。
03 Introduction <<<<
KCNH2,也被称为Kv11.1或hERG1,是Kv通道家族的一个重要成员。KCNH2在多种组织中表达,包括肠K细胞和L细胞,作为其阻滞剂的副作用,KCNH2与低血糖相关,这表明它在调节血糖稳态中具有潜在作用。尽管如此,KCNH2在肠内分泌细胞中调节肠促胰岛素激素分泌的确切参与仍然是未知的。本研究通过小鼠体内模型和体外肠内分泌细胞系研究了KCNH2的作用和机制。作者团队的研究揭示了KCNH2在小鼠产生GIP的K细胞和产生GLP-1的L细胞中的表达。值得注意的是,小鼠肠道上皮细胞KCNH2的特异性敲除可提高肠促胰岛素水平,尤其是GIP,同时改善葡萄糖耐量。KCNH2敲低降低Kv电流,延长复极化,延长APD,增加钙离子流量。KCNH2特异性抑制剂dofelide在体外和体内高血糖小鼠肠内分泌STC-1细胞中显著促进葡萄糖负荷后的肠促胰岛素分泌。我们的研究为肠内分泌细胞促肠促胰岛素分泌提供了独特的机制,并为促进内源性促肠促胰岛素分泌治疗糖尿病和肥胖症等代谢性疾病提供了新的策略。
04 Highlights <<<<
KCNH2缺乏通过肠促胰岛素降低葡萄糖水平。
检测了高脂饮食诱导的KCNH2 CKO小鼠和对照组小鼠葡萄糖负荷后的其他血清肠激素浓度。结果表明,KCNH2 CKO小鼠在葡萄糖刺激后血清中肽YY (PYY)和生长抑素水平升高,而胆囊收缩素(CCK)水平正常。
肠道KCNH2缺乏不影响肠促胰岛素的合成和降解。
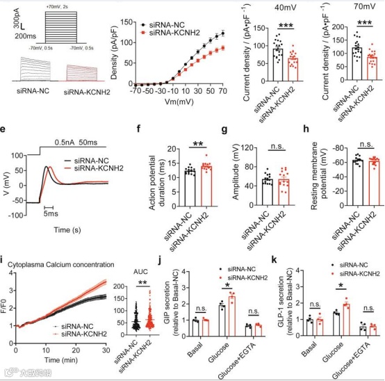
缺乏KCNH2的肠细胞表现为肠促胰岛素分泌增加。
KCNH2敲低抑制Kv电流,延长APD,增加Ca2+浓度。
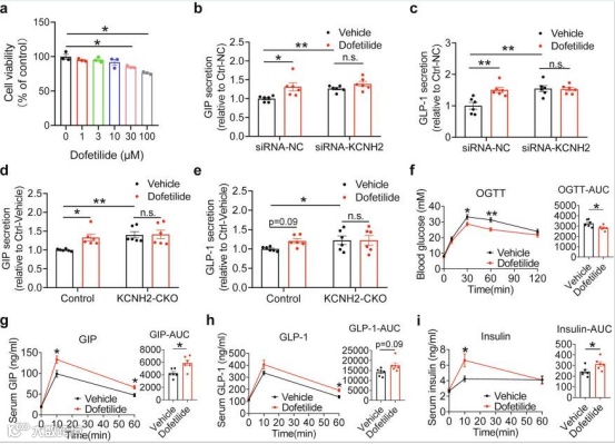
Dofetilide促进小鼠体内外EECs的肠促胰岛素分泌。
05 Conclusion <<<<
综上所述,作者团队证明了KCNH2通道在调节EECs肠促胰岛素分泌中的关键作用。考虑到肠促胰岛素在食欲控制和葡萄糖代谢中的关键作用,KCNH2成为治疗肥胖和糖尿病的一个有潜力的新靶点。因此,未来的药物开发工作应侧重于选择性靶向肠道KCNH2而不进入循环的化合物。考虑到肠内分泌细胞中多种Kv通道的表达,进一步探索其他Kv通道在调节肠促胰岛素中的作用对于全面了解肠内分泌细胞分泌机制至关重要。
- END -
About
关于睿捷生物科技有限公司
睿捷生物科技有限公司是 (realgen-bio Co., Ltd.,简称睿捷生物)致力于为国内生命科学领域提供先进、专业的仪器设备、试剂耗材的企业。公司目前是近20家国际知名生物公司的一级代理商,为客户提供从研发到生产的各类实验室仪器,检测试剂和生产设备。
公司产品领域涵盖分子生物学、免疫学、血液学、肿瘤研究、信号通路、药物筛选、干细胞研究、神经生物学、表观遗传学等等,为用户提供系统性的科学研究完整解决方案,成为众多研究者们可以信赖的选择。
公司成立于2011年,总部位于苏州,在上海、南京、济南、合肥都设有办事处,公司客户主要为国内领先的生物制药、细胞治疗、生物医学和各类生物技术公司,以及大量的生命科学基础研究和政府实验室,目前已服务客户单位5000余家。
睿捷-企业文化
公司的使命:高效服务客户、为客户持续创造价值
公司的愿景:将人与科技相结合,成为生命科学领域一流的解决方案供应商。
公司的价值观:诚信、公开、坚持、分享
睿捷-合作伙伴

