7月17日,斯坦福大学Sergiu P. Pașca团队在《Science》期刊发表的研究“Midline assembloids reveal regulators of human axon guidance”(IF:45.8),研究利用人类底板类器官(hFpOs)与脊髓类器官(hSpOs)构建的中线组装体(hMAs),首次在体外重现了人类神经管腹侧中线发育过程,并通过组学分析和阵列式CRISPR筛选鉴定出GALNT2和PLD3两个人类特异性轴突导向调控因子,为未来研究神经发育障碍研究提供了新靶点。
Organizer(组织中心)作为神经发育的导向标,负责调控神经组织的空间模式,并引导轴突长距离投射至其靶标。
底板(Floor plate, FP)组织中心位于神经管腹侧中线,由特化的神经上皮细胞构成。这些细胞沿背腹轴梯度分泌形态发生素和轴突导向信号,驱动脊髓的模式形成和中线轴突交叉,从而建立控制运动和感觉功能的双侧神经连接。
目前,研究在非人类模型上(如小鼠)取得了基础性见解,但对人类中线发育中组织中心的保守性及其潜在功能差异仍知之甚少。
组装体(Assembloids)是类器官(organoids)技术的进阶形态,指通过组合多种功能化类器官或细胞类型形成的三维生物结构,旨在模拟更复杂的人体组织结构和功能互作。利用这些新兴技术构建开发新的人类模型将有望揭示轴突导向机制以及与神经发育障碍相关的通路。
Part 1
研究核心概述
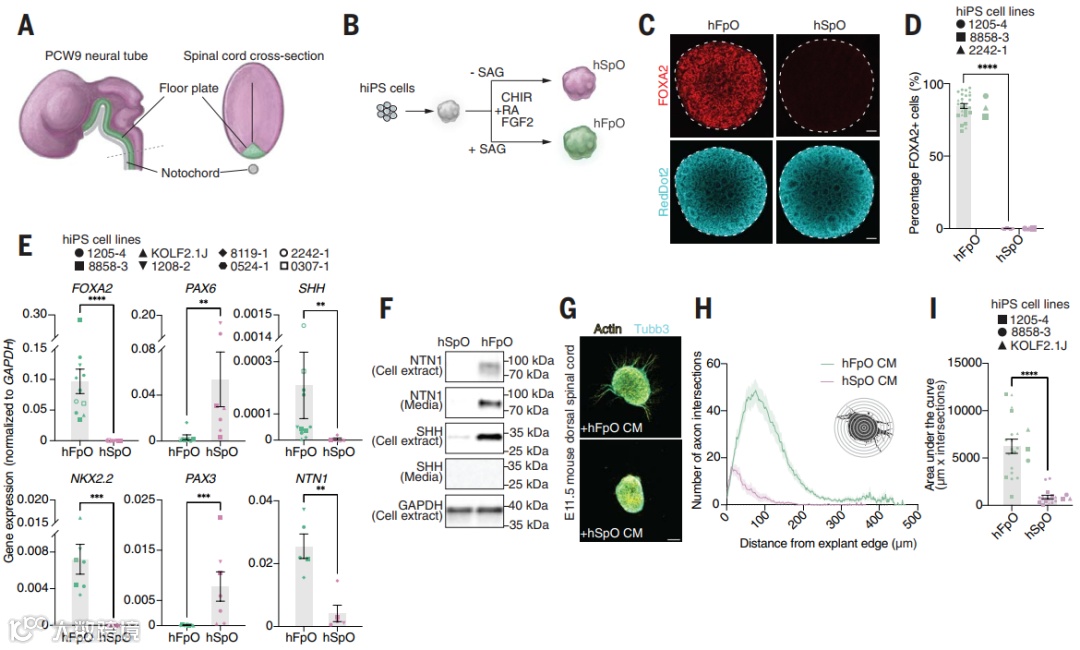
人底板类器官(hFpOs)和人脊髓类器官(hSpOs)的构建
图1:利用人诱导多能干细胞诱导构建人底板类器官和脊髓类器官
图2:单细胞转录组解析细胞身份
中线组装体(hMAs)模拟腹侧模式化的生成与验证
研究团队通过将荧光标记的hFpOs(人底板类器官)与无荧光标记的hSpOs(人脊髓类器官)在超低吸附圆底孔板中组装,构建中线组装体(hMAs),以模拟底板(FP)对脊髓腹侧模式化的调控作用。组装后观察到hFpO-hSpO交界处腹侧转录因子(FOXA2、NKX2.2、NKX6.1)的梯度表达,证实FP可诱导脊髓腹侧化。通过SHH抑制剂环巴胺(cyclopamine)处理和CRISPR靶向敲除hSpOs的SMO基因,验证腹侧化依赖SHH信号通路。单细胞转录组分析进一步显示:未组装的hSpOs表达背侧因子(LMX1A、PAX7、PAX3),而组装的hSpOs则转向腹侧命运(高表达NKX6.2、OLIG2、NKX2.2、FOXA2),证明hFpOs具有组织中心样特性,可驱动脊髓类器官的腹侧特化。
图3:hFpO-hSpO边界出现FOXA2、NKX2.2、NKX6.1的梯度表达,并受SHH信号通路调控
中线组装体(hMAs)模拟轴突导向的生成与验证
研究团队在人脊髓类器官(hSpOs)中验证了脊髓连合神经元(commissural neurons)的存在,单细胞测序显示其表达ROBO3、CNTN2等特异性标志物及Netrin受体DCC。通过将第22天的hSpOs与第8天的人底板类器官(hFpOs)组装,观察到ROBO3+轴突向hFpOs的定向投射与成束现象,而对照组(hSpOs与无FP细胞的类器官组装)仅出现分散的轴突。量化分析证实轴突导向显著偏向hFpOs,证明其依赖FP分泌的导向信号(如Netrin-1)。
图4:ROBO3+轴突显著偏向底板类器官
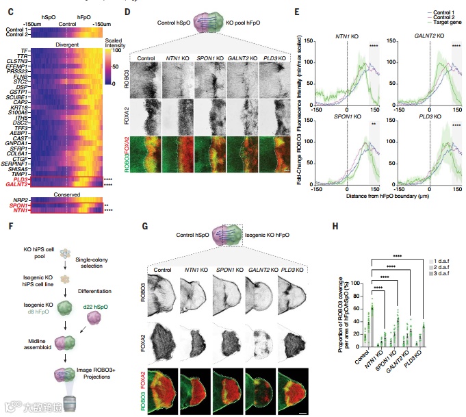
三元中线组装体(three-part hMAs)构建与轴突跨越验证
研究团队构建了三元中线组装体(three-part hMAs),通过将第22天的两个脊髓类器官(hSpOs)与第8天的底板类器官(hFpO)组装成“hSpO-hFpO-hSpO”结构,成功模拟了连合轴突跨越中线及建立双侧功能连接的过程。实验组中,标记eYFP的轴突可穿透hFpO区域并延伸至对侧hSpO,而对照组(无FP细胞)几乎无轴突跨越。钙成像与光遗传学验证显示,含hFpO的组装体双侧神经元活动高度同步,且谷氨酸能突触传递介导了功能性连接。
图5:中线组装体轴突功能性连接
研究团队利用阵列式CRISPR筛选技术,结合人底板类器官(hFpOs)与脊髓类器官(hSpOs)构建的中线组装体(hMAs),系统研究了27种人类富集膜蛋白/分泌蛋白在连合轴突导向中的作用。实验发现:敲除已知轴突导向因子NTN1和SPON1显著减少轴突投射,而NRP2敲除无影响(与啮齿类模型相反);而人类特异性富集的基因GALNT2(介导O-糖基化)和PLD3(磷脂水解酶)缺失会损害底板依赖的轴突导向;不同的是,GALNT2敲除降低FOXA2表达,影响底板特化,而PLD3敲除不改变底板身份但削弱轴突导向功能。
图6:阵列式CRISPR筛选人特异性轴突调控基因
Part 2
研究创新
研究通过组装底板类器官(hFpOs)与脊髓类器官(hSpOs),构建中线组装体(hMAs),首次在体外模拟人类神经管腹侧中线发育的全过程,包括腹侧模式化、轴突导向及双侧神经连接,填补了人类神经发育模型空白。并借助CRISPR阵列筛选揭示了进化中人类特异的FP调控网络(如GALNT2/PLD3),为理解人脑复杂性提供新视角。未来需通过多组织中心整合(如Wnt梯度生成类器官)和长效培养优化,推动其在神经发育疾病机制解析与药物筛选中的应用。
丹望医疗在人脑类器官研究中已尝试通过病毒定向单侧标记→组装→跨边界追踪,明确了类器官组装体间的结构性神经连接,为研究发育性神经环路提供了标准化方案。
我们使用AAV9-hSyn-mCherry病毒预标记一个类脑,特异性标记的神经元呈现mCherry+荧光信号,定位于胞体;将标记的皮层类器官与未标记类脑融合培养,经过10天静态培养,形成类脑组装体,明场可见连接处结构;mCherry⁺细胞跨越至另一类器官内部。
目前,相关研究正加急开展,最新研发进度请持续关注丹望医疗公众号!
供稿:研发部
编辑:市场部
🌸欢迎加入丹望类器官产品与服务交流群,本群将聚焦于技术交流、资源互通、动态速递以及合作对接。
👏本群面向科研人员、临床医生以及药企从业者等多群体,致力于打造从“科研-药企-临床”的全链条服务。
🎁现在加群,更可参与抽取精美礼品哦~
⌛️如遇二维码失效,请联系丹望医疗小助手进群哦~
丹望类器官产品与服务交流2群
(该二维码7月28日前失效)
- END -
About
关于睿捷生物科技有限公司
睿捷生物科技有限公司是 (realgen-bio Co., Ltd.,简称睿捷生物)致力于为国内生命科学领域提供先进、专业的仪器设备、试剂耗材的企业。公司目前是近20家国内外知名生物公司的一级代理商,为客户提供从研发到生产的各类实验室仪器,检测试剂和生产设备。
公司产品领域涵盖分子生物学、免疫学、血液学、肿瘤研究、信号通路、药物筛选、干细胞研究、神经生物学、表观遗传学等等,为用户提供系统性的科学研究完整解决方案,成为众多研究者们可以信赖的选择。
公司成立于2011年,总部位于苏州,在南京、济南、合肥都设有办事处,公司客户主要为国内领先的生物制药、细胞治疗、生物医学和各类生物技术公司,以及大量的生命科学基础研究和政府实验室,目前已服务客户单位4000余家。
睿捷-企业文化
公司的使命:高效服务客户、为客户持续创造价值
公司的愿景:将人与科技相结合,成为生命科学领域一流的解决方案供应商
公司的价值观:诚信、公开、坚持、分享
睿捷-合作伙伴

