Science
Advances
社交场合中存在两种典型人格:外向型(E人)与内向型(I人)。前者在人际互动中较为轻松,后者则倾向于深度思考或选择性社交。人类的社交行为本质上是与生俱来的生存本能,由大脑多个脑区精密配合来调控。社交新颖性偏好(social novelty preference)作为关键行为表征,指个体面对陌生人与熟人时存在的选择倾向。这种看似简单的行为选择其背后的神经环路机制仍是科学界探索的前沿领域。
2025年4月23日,哈佛医学院/波士顿儿童医院张毅教授实验室在Science Advances发表文章《A molecularly defined mPFC to BLA circuit specifically regulates social novelty preference》,揭示了内侧前额叶皮质(mPFC)中一类兴奋性神经元特异性编码社交偏好行为,并通过投射至杏仁核(BLA)来调控这一功能。该研究进一步完善了分子-细胞-环路-功能的研究框架,为深入探究前额叶皮质在社交行为中的功能多样性提供了新思路。
1
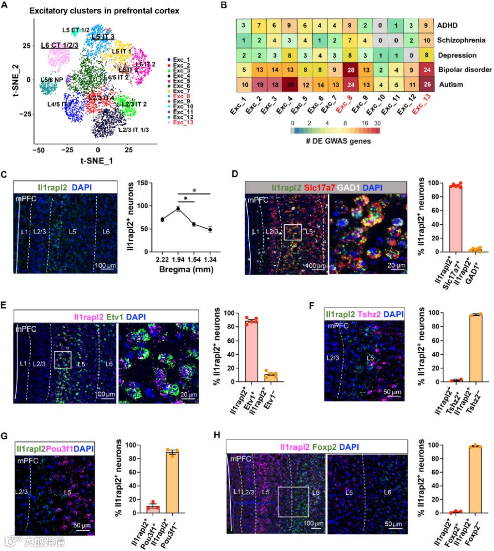
前述研究已知内侧前额叶皮质(mPFC)参与社交行为编码,但其高度异质的神经元如何分工调控社交能力与新颖性偏好仍不明确。为此,研究团队通过单细胞空间转录组技术,将mPFC兴奋性神经元精准划分为13个亚型(Exc_1-Exc_13),涵盖IT、ET和CT三类投射神经元类型。基于小鼠出生后P21-P60关键发育期的动态基因表达分析,发现Exc_8和Exc_13是与自闭症和双相情感障碍相关的、具有最多差异表达基因的神经元亚型,这两种疾病均以社交缺陷为核心表型。
进一步研究表明,Exc_8和Exc_13这两种神经元亚型分别特异性表达Il1rapl2和Foxp2基因。荧光原位杂交结果显示Il1rapl2绝大多数信号集中在第5层,且98%的Il1rapl2神经元是谷氨酸能神经元,单分子荧光原位杂交(smFISH)实验显示,Il1rapl2标记的神经元代表了一种先前未被表征的mPFC第5层谷氨酸能神经元亚型。此外,Il1rapl2与第6层CT神经元标志物Foxp2几乎没有重叠。综上所述,Il1rapl2阳性神经元代表了mPFC中第5层谷氨酸能神经元亚型。由于mPFC中第5层的Il1rapl2 IT能神经元和第6层的Foxp2 CT能神经元在双相情感障碍和自闭症中均具有最多的差异表达GWAS基因,它们可能参与调控社交行为的某些方面。
图1. Il1rapl2标记了mPFC第5层谷氨酸能神经元亚型
2
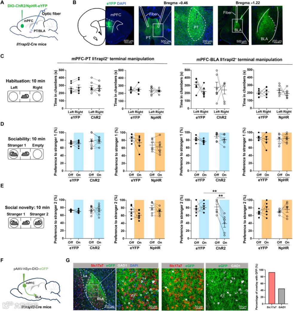
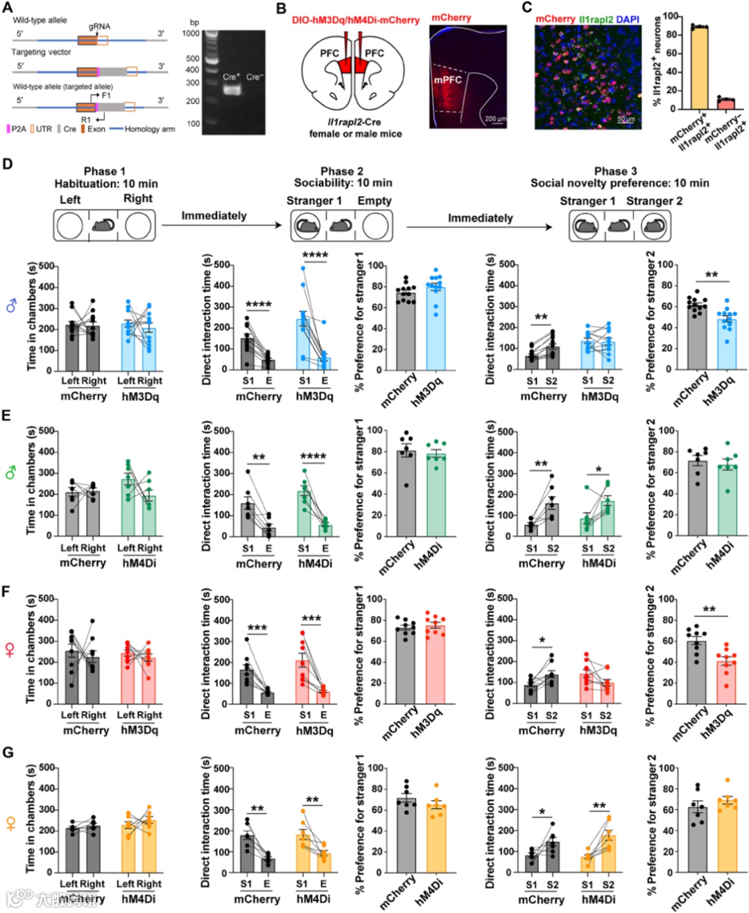
为阐明mPFC中Il1rapl2阳性神经元和Foxp2阳性神经元是否参与社交行为,作者通过三箱社交行为发现:激活/抑制Foxp2神经元均未改变小鼠的基础社交能力与新颖性偏好,表明其不直接参与社交行为调控。激活Il1rapl2神经元破坏小鼠社交新颖性偏好,但对社交能力几乎没有影响。而抑制Il1rapl2神经元既不影响社交新颖性偏好,也不影响社交能力。由于社交新颖性偏好反映了社交记忆,接下来探究mPFC的Il1rapl2能神经元是否也调控其他工作记忆或关联学习记忆。通过新物体识别测试和条件恐惧测试,表明Il1rapl2神经元特异性调控社交新颖性记忆,而不调控工作记忆或关联学习记忆。利用光纤光度技术实时记录神经元群体在社交行为中的钙信号动态变化,提示Il1rapl2能神经元只特异编码对陌生小鼠的反应。综上所述,Il1rapl2神经元的激活会破坏社交新颖性偏好,且特异性调控社交新颖性记忆。
图2. 激活mPFC中Il1rapl2神经元可破坏社交新颖性偏好
3
为深入分析mPFC 中Il1rapl2能神经元亚型介导社交新颖偏好的神经环路机制,探究该类神经元的上游输入与下游投射。作者通过病毒示踪发现小鼠Il1rapl2能神经元主要接受来自丘脑、初级运动皮层和海马体的投射,并下行投射至腱旁核(PT)和基底外侧杏仁核(BLA)。三箱社交实验结果表明,光激活mPFCIl1rapl2→BLA环路抑制与陌生小鼠社交,破坏了社交新颖性偏好;mPFCIl1rapl2→PT环路并不参与社交行为。既往研究显示,BLA神经元可大致分为兴奋性和抑制性两类神经元。接下来,研究者利用smFISH技术鉴定了BLA中接受mPFCIl1rapl2神经元支配的下游神经元类型。结果显示,mPFCIl1rapl2神经元的突触前末梢(绿色荧光)主要分布于兴奋性神经元周围。上述结果表明,mPFCIl1rapl2神经元的过度激活可能通过进一步激活BLA谷氨酸能神经元,进而损害社交新颖性偏好。
图3. mPFCIl1rapl2→BLA环路介导社交新颖性偏好
排版:安晓鹏
参考来源:
Liu Y, Wang Y, Xie G, Yang Q, Bhattacherjee A, Zhang C, Zhang Y. A molecularly defined mPFC-BLA circuit specifically regulates social novelty preference. Sci Adv. 2025 Apr 25;11(17):eadt9008. doi:10.1126/sciadv.adt9008. Epub 2025 Apr 23. PMID: 40267197; PMCID: PMC12017316.
- END -
About
关于睿捷生物科技有限公司
睿捷生物科技有限公司是 (realgen-bio Co., Ltd.,简称睿捷生物)致力于为国内生命科学领域提供先进、专业的仪器设备、试剂耗材的企业。公司目前是近20家国内外知名生物公司的一级代理商,为客户提供从研发到生产的各类实验室仪器,检测试剂和生产设备。
公司产品领域涵盖分子生物学、免疫学、血液学、肿瘤研究、信号通路、药物筛选、干细胞研究、神经生物学、表观遗传学等等,为用户提供系统性的科学研究完整解决方案,成为众多研究者们可以信赖的选择。
公司成立于2011年,总部位于苏州,在南京、济南、合肥都设有办事处,公司客户主要为国内领先的生物制药、细胞治疗、生物医学和各类生物技术公司,以及大量的生命科学基础研究和政府实验室,目前已服务客户单位4000余家。
睿捷-企业文化
公司的使命:高效服务客户、为客户持续创造价值
公司的愿景:将人与科技相结合,成为生命科学领域一流的解决方案供应商
公司的价值观:诚信、公开、坚持、分享
睿捷-合作伙伴

