背景知识 /Background Knowledge
大脑血管网络由动脉、毛细血管和静脉组成,对于满足大脑的高代谢需求至关重要。由于大脑储存能量的能力较低,神经功能与血管功能密切相关。血流的微小变化可能影响神经功能,甚至危及神经元的存活。反之,神经活动也会影响血流动力学。然而,大脑血管网络跨越多个空间尺度,形成高度复杂的网络,且与大脑的物质交换由血脑屏障严格控制。传统的研究方法难以提取大脑范围内的血管组织信息。
文章摘要 /Article Abstract
来自法国巴黎索博纳大学的Nicolas Renier的课题组在Cell上发表了题为Mapping the Fine-Scale Organization and Plasticity of the Brain Vasculature的文章。该研究开发了一种名为TubeMap的流程对TB级别的多通道图像进行分割,从而构建一亿多个血管段组成的可视化的血管图以进行后续分析。该流程通过免疫标记和组织透明化技术对血管进行标记,并解决了成像过程中的重复和伪影问题。研究发现,尽管毛细血管的密度在大脑不同区域差异显著,但它们到最近动脉或静脉的距离在整个大脑中保持一致。此外,研究人员还分析了先天性耳聋和缺血性中风两种病理条件下的血管重塑,发现血管网络的可塑性在不同模型中表现出不同的模式。
图1 图文摘要
①TubeMap能够从tb大小的图像中快速构建标记的血管图。
②基于 iDISCO+ 免疫标记的自动动静脉注释。
③研究团队测量了血管拓扑结构和动静脉距离的区域差异。
④研究团队在卒中和感觉剥夺模型中研究TubeMap的可塑性。
结果:针对CD31、podocalyxin和Acta2的互补免疫标记使研究团队能够对完整灌注脑内的血管进行深度免疫标记。
图2 用光片显微镜进行血管的深度免疫标记和成像
血管标记和成像
研究人员验证了iDISCO+处理时间和预处理不会影响脉管系统的完整性。
⚫ 研究人员成功开发了一种用于完整标记大脑血管的免疫标记方法,并通过 优化标记物组合和成像技术,实现了高信噪比的血管标记。
⚫ 通过特异性动脉和静脉标记物的使用,研究人员能够区分动脉和静脉。
⚫ 为了解决大规模数据拼接中的问题,研究人员开发了WobblyStitcher工具,显著提高了数据拼接的准确性和稳健性。
图3 动脉和静脉的深度免疫标记
血管图构建
用于血管免疫标记二值化的图像处理流水线。
⚫ 多路径滤波器:能够有效处理大规模复杂数据,去除成像伪影并适应血管特征的多样性。为了解决大规模数据拼接中的问题,研究人员开发了WobblyStitcher工具,显著提高了数据拼接的准确性和稳健性。
⚫ 深度学习的应用:通过CNN成功解决了大规模数据中空心血管的分割问题,提高了分割的准确性。
⚫ 高效的图构建:开发了高效的3D骨架化算法和血管网络图构建方法,能够在大规模数据上快速实现。
⚫ 流程的可靠性:通过手动分割与自动处理的对比验证了TubeMap流程的可靠性,尽管存在少量误差,但总体表现良好。
图4 通过多路径二值化、管填充和平行骨架化进行血管分割
血管图分析
研究人员首先构建了3只灌注的3月龄C57Bl6小鼠的脑血管图,这些小鼠标记了podocalyxin、CD31和Acta2。并绘制了这些图集的3D渲染图,通过从啮齿类动物的脑血管系统的可识别特征,以验证无监督重建的一致性。
图5 已标记血管数据集的无监督构建
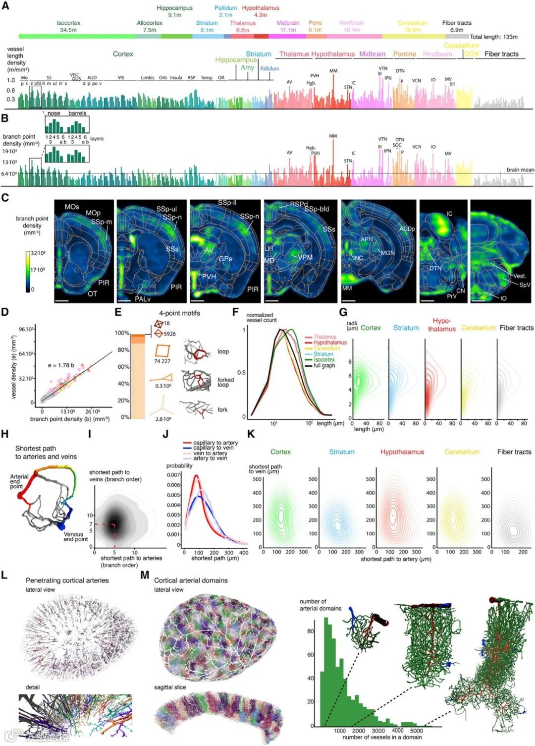
研究人员将包括拓扑在内的各个方面纳入分析。确定了所有血管分裂或连接的分支点。典型的血管图由每个半球320万个分支点和440万个血管段组成。全脑平均血管分支点密度为6,400/mm3。
图6 全脑血管图的特性
研究人员最终选择通过提取和比较一组选定的特征来更详细地研究等皮层组织中的区域差异。
图7 皮质血管分层结构的区域特异性
绘制血管网络的可塑性
研究人员以成年小鼠的缺血性中风模型为研究对象,观察了中风后3周血管网络的长期变化。中风是通过电凝固闭锁大脑中动脉诱发的,这种操作会在背外侧皮层引起局部缺血。为了避免损伤可能脆弱的血管,研究者使用了固定后的脑组织,并对这些脑组织进行了podocalyxin、Acta2和小鼠免疫球蛋白的染色处理。
图8 TubeMap在缺血性卒中研究中的应用
血管方向重塑延伸至多个皮质区,但未扩展至皮质下区。这一结果表明,在诱导的缺血模型中,血管方向的密度保持性重塑是成人血管可塑性的一个重要因素。
研究人员生成了3只对照组和3只2月龄小鼠的图表。未观察到初级听觉皮层中穿通动脉数量的变化。
图9 耳聋模型的全脑血管重组
在先天性耳聋小鼠中,研究人员注意到血管密度的变化并不影响毛细血管区域的大小和数量。
总结
sum up
本文研究人员开发的血管图构建流程可以用于研究神经网络功能障碍与代谢之间的关系。该技术能够降低评估血管发育/重塑与神经功能之间联系的技术难度和时间成本。通过大规模比较疾病模型中的血管拓扑结构,该技术为研究多种影响高级认知功能的疾病提供了新的工具和方法。
- END -
About
关于睿捷生物科技有限公司
睿捷生物科技有限公司是 (realgen-bio Co., Ltd.,简称睿捷生物)致力于为国内生命科学领域提供先进、专业的仪器设备、试剂耗材的企业。公司目前是近20家国内外知名生物公司的一级代理商,为客户提供从研发到生产的各类实验室仪器,检测试剂和生产设备。
公司产品领域涵盖分子生物学、免疫学、血液学、肿瘤研究、信号通路、药物筛选、干细胞研究、神经生物学、表观遗传学等等,为用户提供系统性的科学研究完整解决方案,成为众多研究者们可以信赖的选择。
公司成立于2011年,总部位于苏州,在南京、济南、合肥都设有办事处,公司客户主要为国内领先的生物制药、细胞治疗、生物医学和各类生物技术公司,以及大量的生命科学基础研究和政府实验室,目前已服务客户单位4000余家。
睿捷-企业文化
公司的使命:高效服务客户、为客户持续创造价值
公司的愿景:将人与科技相结合,成为生命科学领域一流的解决方案供应商
公司的价值观:诚信、公开、坚持、分享
睿捷-合作伙伴

