传统理论认为视觉皮层主要负责处理视觉信息,并不涉及经典情感脑区的调控。然而,临床与模式动物研究揭示其结构、功能连接及代谢异常与抑郁障碍密切相关。本团队前期研究证实精准靶向初级视皮层(V1)区可逆转慢性应激诱导的抑郁小鼠的突触可塑性障碍,并快速缓解其抑郁样行为,为视觉皮层参与抑郁发生及抗抑郁效能提供了直接证据。然而,V1区及其下游投射的分子调控机制仍未阐明。
2025年2月6日,东南大学/深圳理工大学张志珺教授团队联合南京医科大学和南京中医药大学胡刚教授和吴芳芳教授团队在《Nature Communications》发表了文章 “A visual cortical-lateral posterior thalamic nucleus circuit regulates depressive-like behaviors in male mice”,揭示了GluV1→LP (初级视皮层谷氨酸能神经元——丘脑外侧后核投射)调控慢性应激(CRS)诱导小鼠抑郁样行为的环路机制,并阐明了鸟苷酸结合蛋白γ-4(Gγ4)是该环路的重要调节因子,为精准神经调控治疗抑郁障碍提供了新思路。
⭐ 激活V1区谷氨酸能神经元改善抑郁样行为
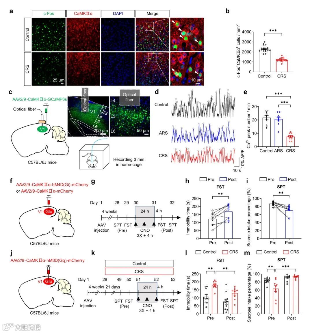
研究发现对单次急性束缚(ARS)和慢性束缚应激(CRS)进行抑郁样行为学(糖水偏好SPT、悬尾测试TST和强迫游泳FST)检测,发现CRS组小鼠可诱导小鼠抑郁样行为,并伴随V1区神经元活性显著降低,且该神经元活性的下调与抑郁样行为呈显著相关性,以L5/6层最为明显。为了探究激活V1神经元是否可以逆转 CRS 诱导的小鼠抑郁样行为,作者使用化学遗传调控策略将 hM3D(Gq)病毒双侧注射到 C57 小鼠的 V1 并给予氯氮平CNO(i.p)后,发现V1 神经元活性显著增加,同时CRS小鼠在强迫游泳实验中的不动时间显著缩短,伴随糖水偏好率显著提升,提示CRS小鼠抑郁样行为显著改善。进一步的光遗传学干预实验证实,特异性激活CRS小鼠V1区神经元能够有效发挥抗抑郁作用。为了明确V1中神经元的神经元类型,作者用兴奋性的Marker钙调蛋白依赖性蛋白激酶 II α (CaMKIIα)和抑制性的Marker谷氨酸脱羧酶 67 (GAD67)进行免疫染色,发现CRS小鼠V1区标记的谷氨酸能神经元活性降低,而抑制性神经元活性增加(图1)。
图1. 抑制V1区谷氨酸能神经元促进抑郁样行为,而激活则发挥抗抑郁作用
⭐ V1→LP环路参与调控抑郁样行为且激活 GluV1→LP神经元可缓解CRS小鼠抑郁表型
为了研究 CRS 诱导的抑郁样行为背后的神经环路,作者通过顺行示踪技术发现V1区的谷氨酸能神经元主要投射至外侧丘脑后核(LP)、侧背面丘脑后核(LD)以及上丘(SC),通过光遗传学方法进一步研究发现,激活这些投射至LP的V1区谷氨酸能神经元的末端,能够有效减轻CRS小鼠的抑郁症状。逆行病毒示踪实验进一步证实了V1→LP神经环路的存在。光遗传结合电生理学数据表明,V1区的神经元主要通过单突触的谷氨酸能突触来调控LP神经元。这些研究结果表明,V1区特异性谷氨酸能神经元向LP的投射,V1→LP环路参与调控抑郁样行为。
研究已知CRS小鼠中V1区的GluV1→LP神经元活性显著降低,为进一步探究激活GluV1→LP神经元是否能缓解CRS小鼠抑郁样行为。研究人员通过化学遗传学方法激活该神经环路,有效逆转了CRS小鼠的行为绝望和快感缺失症状。相反,化学遗传学抑制GluV1→LP神经元则导致小鼠糖水偏好减少,表明抑郁样行为加重。综上实验结果表明,激活GluV1→LP神经元可缓解CRS小鼠抑郁表型(图2)。
图2. 激活GluV1→LP神经元CRS小鼠抑郁样行为缓解,而抑制之则抑郁表型加重
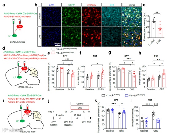
⭐ Gγ4在V1区谷氨酸能神经元及其下游投射GluV1→LP环路中调控抑郁行 为,敲低Gγ4可加重抑郁表型,而过表达Gγ4则减轻抑郁抑郁表型r
为深入探究V1区分子调控机制,研究人员结合蛋白组学与生物信息学技术,对比分析了对照组与CRS抑郁小鼠组V1区的差异蛋白组学。结果显示,CRS小鼠V1区鸟嘌呤核苷酸结合蛋白Gγ4表达显著降低,且这一变化与抑郁行为密切相关。Gγ4主要存在于谷氨酸能神经元中,且在CRS小鼠该区域中Gγ4表达显著下降。利用病毒策略特异性敲低V1区谷氨酸能神经元中的Gγ4可加重CRS小鼠的快感缺失和行为绝望等抑郁样行为。电生理数据进一步显示敲低V1 谷氨酸能神经元中的Gγ4可以加重慢性应激小鼠的抑郁样行为、降低神经元兴奋性并增强抑制性突触传递过程中的突触后受体;作者进一步研究聚焦于GluV1→LP环路中Gγ4的抑郁调控作用。实验发现,CRS诱导的抑郁小鼠中GluV1→LP环路神经元中Gγ4表达降低;特异性敲低GluV1→LP环路神经元Gγ4可加重抑郁样行为,而过表达GluV1→LP环路神经元Gγ4则减轻抑郁表型。综上所述,Gγ4在V1区谷氨酸能神经元及其下游投射GluV1→LP环路中调控抑郁样表型,敲低Gγ4可加重抑郁表型,而过表达Gγ4则减轻抑郁表型(图3)。
图3. 敲低GluV1→LP神经元中的Gγ4加重CRS小鼠抑郁样行为,过表达则减轻抑郁样表型
○ 总结 ○
该研究深入揭示了V1区谷氨酸能神经元及其下游GluV1→LP环路在介导CRS小鼠抑郁样行为中的核心作用,并鉴定出Gγ4蛋白为调节这一神经环路的关键分子。实验数据显示,敲低V1→LP兴奋性神经元中的Gγ4显著加重应激诱导的抑郁样行为,而过表达则有效减轻CRS小鼠的抑郁表型。这一创新性发现不仅首次揭示了初级视觉皮层与情感或情感障碍之间的紧密联系,更为靶向分子Gγ4干预和V1→LP环路精准神经调控抗抑郁策略提供了坚实的理论基石和实证支持。此外,该研究还进一步阐明了非经典情感脑区V1在应激和情绪调节中的复杂机制,极大地丰富了对情绪障碍神经机制的理解。
参考来源:
Wu F, Gu C, Xu R, Ma J, Gao L, Zhang Y, Bu S, Lu Q, Zhao T, Han Y, Guo C, Cui Y, Ding J, Hu G, Zhang Z. A visual cortical-lateral posterior thalamic nucleus circuit regulates depressive-like behaviors in male mice. Nat Commun. 2025 Feb 6;16(1):1395. doi: 10.1038/s41467-024-55600-4. PMID: 39915439; PMCID: PMC11802872.
编文:张博士
排版:安晓鹏
- END -
About
关于睿捷生物科技有限公司
睿捷生物科技有限公司是 (realgen-bio Co., Ltd.,简称睿捷生物)致力于为国内生命科学领域提供先进、专业的仪器设备、试剂耗材的企业。公司目前是近20家国际知名生物公司的一级代理商,为客户提供从研发到生产的各类实验室仪器,检测试剂和生产设备。
公司产品领域涵盖分子生物学、免疫学、血液学、肿瘤研究、信号通路、药物筛选、干细胞研究、神经生物学、表观遗传学等等,为用户提供系统性的科学研究完整解决方案,成为众多研究者们可以信赖的选择。
公司成立于2011年,总部位于苏州,在南京、济南、合肥都设有办事处,公司客户主要为国内领先的生物制药、细胞治疗、生物医学和各类生物技术公司,以及大量的生命科学基础研究和政府实验室,目前已服务客户单位5000余家。
睿捷-企业文化
公司的使命:高效服务客户、为客户持续创造价值
公司的愿景:将人与科技相结合,成为生命科学领域一流的解决方案供应商
公司的价值观:诚信、公开、坚持、分享
睿捷-合作伙伴

