
造血干细胞 (HSCs) 具有自我更新和分化的能力,并且在微环境信号的调控下维持更新和分化的平衡,是维持血液生成的头号功臣。
HSC移植治疗在治疗血液肿瘤和遗传性血液疾病方面具有巨大潜能,但其在临床上的应用主要受限于难以找到免疫相容的骨髓 (BM) 供体以及脐带血 (CB) 中的HSCs较少。因此,如何更好地在体外扩增人HSC十分关键。
将人HSC从其天然的微环境转移至体外培养系统时,可能会导致转录组、表观基因组、信号通路、代谢、蛋白质稳态等方面的变化,从而严重影响HSC的功能。此外,仅获得具有HSC免疫表型的人造血细胞,在移植后并不具备直接的再增殖能力。因此,为了最大程度地提高体外培养且具备功能性的人HSC得率,需要更深入地理解调控HSC自我更新和移植能力的机制,以及在体外培养过程中细胞功能受损的原因。
近日,美国加州大学洛杉矶分校的Hanna K. A. Mikkola等研究团队在《Nature》上发表了题为“MYCT1 controls environmental sensing in human hematopoietic stem cells”的研究文章,此研究揭示了MYCT1 (MYC target 1) 是人造血干细胞维持干性所必需的关键调节因子,其可通过调控内吞作用来平衡和调节HSC对微环境信号的感知,并维持HSC的干性,这为进一步理解和优化HSC体外扩增和移植提供了新的突破点。
在本研究中,研究团队使用STEMCELL的SepMate™-50(产品号 #85450) 以及Lymphoprep™ (产品号 #07861) 分离人单个核细胞;使用StemSpan™ SFEM II无血清扩增培养基 (产品号 #09655) 扩增培养人造血干祖细胞 (HSPCs) ;以及使用MethoCult™ H4435 Enriched (产品号 #04435) 对HSPCs进行CFU分析。
体外培养的HSCs低表达MYCT1
研究人员首先对人发育及出生后不同阶段的造血组织进行了RNA测序,分析在体外培养过程中HSCs的基因表达变化。数据表明,MYCT1在未分化的造血干细胞和祖细胞 (HSPCs) 以及人造血组织和发育阶段的内皮细胞中选择性表达,但在HSCs的体外培养过程中显著下调。
MYCT1缺失会破坏人HSC功能
之后,研究人员通过慢病毒介导的方法敲低人脐带血 (CB) HSPCs中的MYCT1,发现敲低MYCT1严重阻碍了CB长期造血干细胞 (LT-HSC) 和总HSPCs的扩增,并显著抑制了胎肝HSPCs的扩增和移植能力。此外,将等量的CB HSPCs移植到NSG小鼠中,敲低MYCT1得到了同样的实验结果。

图1 MYCT1对于人HSPCs的体外扩增和植入至关重要
MYCT1维持HSC干性
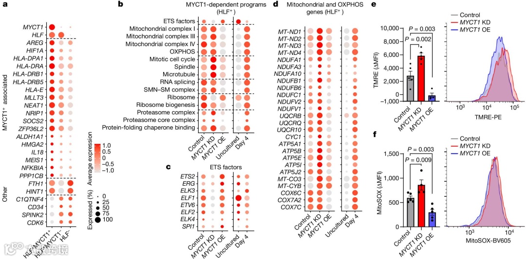
之后为了阐明MYCT1如何调控HSC功能,研究人员对未培养的CB HSPCs进行单细胞测序分析。结果显示,表达MYCT1的HLF+ HSC亚群能够高表达多种与HSC干性相关的标志基因 (如MLLT3、HIF1A、MEIS1) ,但CDK6等与短期HSC和HSC活化相关的基因则表达较低。
接下来,研究人员对CB HSPCs进行MYCT1敲低和过表达处理,单细胞测序分析结果表明,MYCT1敲低使得CB HSPCs中,与人HSC干性特征相关的基因 (如MLLT3、HOXA9和PROM1) 的表达显著下调,而过表达MYCT1则能恢复这些基因的表达。
此外,通过差异表达基因的功能富集分析,发现MYCT1敲低导致HSCs中多个与维持干性相关的细胞程序失调。进一步研究表明,MYCT1敲低还导致线粒体活性和氧化磷酸化 (OXPHOS) 相关基因的过度表达,以及与HSC命运调控相关的染色体分离、剪接、核糖体和蛋白稳态等程序的紊乱。

图2 MYCT1调控与人HSC功能相关的调节程序
MYCT1提高HSC体外扩增和移植能力
MYCT1对内吞作用的调控
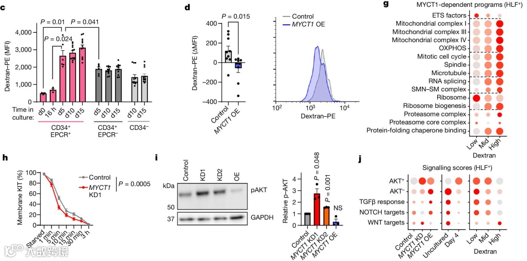
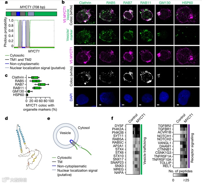
之前有研究发现,MYCT1主要位于HSC的内体膜上,并与囊泡运输和受体信号传导相关。基于此结果,研究人员探究了MYCT1是否调控人HSC中的内吞作用。流式分析结果表明,MYCT1敲低后HSC的内吞作用增加,而MYCT1过表达则显著抑制了此内吞作用。
接着通过单细胞RNA测序分析,研究人员发现低内吞作用的HSPC亚群表现出维持HSC干性相关的分子特征,包括维持ETS转录因子的表达以及较低的线粒体活性。这表明MYCT1调控的低内吞作用能够维持HSC的干性。
此外,研究人员以E4EC细胞为模型 (其在MYCT1敲低后内吞作用增加) ,并通过磷酸化蛋白质组学分析,发现MYCT1敲低使得ECs中参与EGFR、胰岛素和Rho-GTPase信号传导的蛋白质以及参与膜运输和网格蛋白介导的内吞作用的蛋白质磷酸化增加。

若您想要了解本文献中使用到的SepMate™离心管的更多信息,点击下图即可免费申请试用,助您高效获得目的细胞!
参考文献
- END -
About
关于睿捷生物科技有限公司
睿捷生物科技有限公司是 (realgen-bio Co., Ltd.,简称睿捷生物)致力于为国内生命科学领域提供先进、专业的仪器设备、试剂耗材的企业。公司目前是近20家国际知名生物公司的一级代理商,为客户提供从研发到生产的各类实验室仪器,检测试剂和生产设备。
公司产品领域涵盖分子生物学、免疫学、血液学、肿瘤研究、信号通路、药物筛选、干细胞研究、神经生物学、表观遗传学等等,为用户提供系统性的科学研究完整解决方案,成为众多研究者们可以信赖的选择。
公司成立于2011年,总部位于苏州,在南京、济南、合肥都设有办事处,公司客户主要为国内领先的生物制药、细胞治疗、生物医学和各类生物技术公司,以及大量的生命科学基础研究和政府实验室,目前已服务客户单位5000余家。
睿捷-企业文化
公司的使命:高效服务客户、为客户持续创造价值
公司的愿景:将人与科技相结合,成为生命科学领域一流的解决方案供应商。
公司的价值观:诚信、公开、坚持、分享
睿捷-合作伙伴


