TGF-β 与 EMT 的关键联系
上皮-间充质转化(EMT)是肿瘤细胞获得迁移和侵袭能力的关键过程。TGF-β 信号通路是 EMT 的核心调控轴,通过激活 SMAD2/3 磷酸化与 SMAD4 核转位,诱导一系列转录因子(如 HMGA2、ZEB1、Slug)表达,进而驱动细胞表型转变。
如何对 TGF-β/SMAD 通路的激活做全面评估,安捷伦与细胞信号转导研究领导者 Cell Signaling Technology(CST)开展深度合作,共同开发了题为《定量评估上皮间质转化中 TGF-β 信号传导的高通量方法》的应用指南。本研究以 A549 肺癌细胞为模型,通过构建 2D 单层细胞与 3D 球体模型,系统评估 TGF-β1 诱导下的信号通路激活与细胞行为变化。
图 1. 典型的 TGF-β/BMP/SMAD 信号通路(adaptation)
从分子水平到多细胞的全景式分析
生化水平
定量分析 TGF-β1 诱导的 SMAD2/3 磷酸化程度,明确信号通路激活的剂量效应与敏感性。
图 2. TGF-β1 对 SMAD2/3 磷酸化的剂量依赖性
使用 PathScan ELISA 检测 SMAD2/3 在 Ser465/467 和 Ser423/425 位点的磷酸化水平
计算 EC₅₀ 值以评估通路激活强度
与总 SMAD2/3 蛋白量归一化处理
细胞水平
观察信号分子在细胞内的空间分布变化,验证 SMAD 核转位及 EMT 相关转录因子的表达变化。
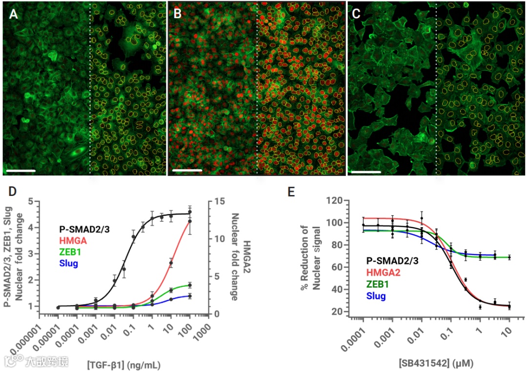
图 3. TGF-β1 介导的 SMAD 磷酸化和空间易位可在 A549 细胞中定量表达。
通过免疫荧光成像观察 SMAD2/3 磷酸化后是否转位至细胞核
检测 EMT 关键转录因子(HMGA2、ZEB1、Slug)表达变化
评估 TGF-β 受体抑制剂 SB431542 的干预效果
多细胞水平
模拟肿瘤微环境,评估细胞迁移行为与 SMAD4 在 3D 球体中的定位,反映 EMT 表型变化。
图 4. 在 3D 细胞模型中,量化磷酸化的 SMAD2/3 和 SMAD4 核易位
构建 A549 细胞 3D 球体模型,嵌入胶原基质中培养
观察 TGF-β1 处理后细胞从球体核心向外迁移的行为
检测 SMAD4 在迁移细胞中的核定位情况
结语
在这项研究中,安捷伦和 CST 的应用科学家团队围绕 TGF-β 诱导的上皮-间充质转化(EMT)过程,构建了一个从分子到多细胞层级的高通量分析体系。通过 PathScan ELISA 定量 SMAD2/3 磷酸化,结合 Cytation C10 共聚焦成像观察其核转位,并在 3D 球体模型中追踪细胞迁移与 SMAD4 定位,全面还原了信号通路激活到表型转变的全过程。
安捷伦 BioTek Cytation C10 共聚焦微孔板成像检测系统
为什么选择 Cytation C10?
Cytation C10 优势在于:
将成像与酶标功能集于一体,既能精准捕捉细胞内信号变化,又能实现 96 孔的高通量分析;
Gen5 软件则提供了强大的图像处理与数据建模能力,助力科研人员快速获得可发表的数据。
这不仅是一套实验方案,更是一种高效、可复制的科研范式,特别适用于肿瘤转移机制研究、药物筛选与 3D 细胞模型开发等前沿领域。
观看以下视频,全方位了解 Cytation C10 技术与应用如何让共聚焦走进每个实验室。
更多详细内容
扫码下载该应用方案查看
- END -
About
关于睿捷生物科技有限公司
睿捷生物科技有限公司是 (realgen-bio Co., Ltd.,简称睿捷生物)致力于为国内生命科学领域提供先进、专业的仪器设备、试剂耗材的企业。公司目前是近20家国内外知名生物公司的一级代理商,为客户提供从研发到生产的各类实验室仪器,检测试剂和生产设备。
公司产品领域涵盖分子生物学、免疫学、血液学、肿瘤研究、信号通路、药物筛选、干细胞研究、神经生物学、表观遗传学等等,为用户提供系统性的科学研究完整解决方案,成为众多研究者们可以信赖的选择。
公司成立于2011年,总部位于苏州,在南京、济南、合肥都设有办事处,公司客户主要为国内领先的生物制药、细胞治疗、生物医学和各类生物技术公司,以及大量的生命科学基础研究和政府实验室,目前已服务客户单位4000余家。
睿捷-企业文化
公司的使命:高效服务客户、为客户持续创造价值
公司的愿景:将人与科技相结合,成为生命科学领域一流的解决方案供应商
公司的价值观:诚信、公开、坚持、分享
睿捷-合作伙伴

