

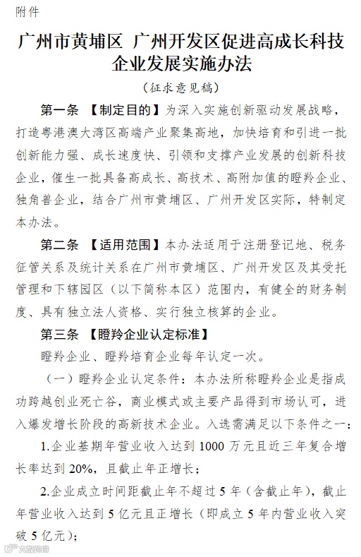
广州市黄埔区科学技术局关于《广州市黄埔区 广州开发区促进高成长科技企业发展实施办法(征求意见稿)》公开征求意见的通知






扫描二维码关注我们
商标|版权/著作权|专利|项目申报|科技资质认定|信息咨询
科技型项目服务热线:
黄小姐15375816989
覃小姐13926112080
邮箱:2558330530@qq.om
泽源科技信息咨询

广州市黄埔区科学技术局关于《广州市黄埔区 广州开发区促进高成长科技企业发展实施办法(征求意见稿)》公开征求意见的通知






扫描二维码关注我们
商标|版权/著作权|专利|项目申报|科技资质认定|信息咨询
科技型项目服务热线:
黄小姐15375816989
覃小姐13926112080
邮箱:2558330530@qq.om