搜索
首页
大数快讯
大数活动
服务超市
文章专题
出海平台
流量密码
出海蓝图
产业赛道
物流仓储
跨境支付
选品策略
实操手册
报告
跨企查
百科
导航
知识体系
工具箱
更多
找货源
跨境招聘
DeepSeek
首页
>
花都区!【最高500万】区推动高新技术企业高质量发展扶持办法(征求意见稿)
>
花都区!【最高500万】区推动高新技术企业高质量发展扶持办法(征求意见稿)
泽源科技信息咨询
2022-02-25
3
导读:泽源科技信息从事商标、版权、专利、科技项目申报、科技资质认定的专业咨询服务机构广州市花都区科技工业商务和信息
泽源科技信息
从事
商标
、
版权
、
专利
、
科技项目申报、
科技资质认定的专业咨询
服务
机构
广州
市花都区科技工业商务和信息化局关于向社会公众征集《广州市花都区推动高新技术企业高
质量
发展扶持办法(征求意见稿)》意见的通知
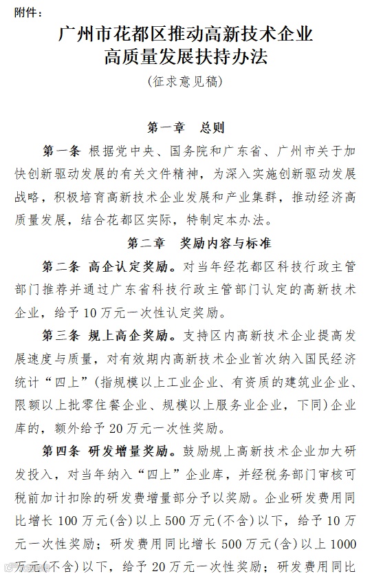
为贯彻落实《广东省自主创新促进条例(2019年修订)》、《广州市科技创新条例》和《广州市科学技术局关于印发广州市推动高新技术企业高质量发展扶持办法的通知》文件精神,加快实施创新驱动发展战略,加强高新技术企业培育力度,促进高新技术企业高质量发展,构建优良的创新创业生态。
区科技工业商务和信息化局牵头起草了《广州市花都区推动高新技术企业高质量发展扶持办法(征求意见稿)》,现公开征集社会公众意见。
任何单位或个人对《扶持办法》有修改意见的,请于2022年2月25日至2022年3月7日期间以书面形式提出
(受理地址:广州市花都区新华街天贵路67号区科工商信局501室,联系人:罗云,联系电话:020-36998932,邮政编码:510800,电子
邮箱
:564354288@qq.com)。个人意见应当签署本人真实姓名、注明有效联系方式;单位意见应当加盖单位公章、注明联系人和有效联系方式。
特此通知。
附件:《广州市花都区推动高新技术企业高质量发展扶持办法(征求意见稿)》.docx
(点击阅读原文下载附件)
广州市花都区科技工业商务和信息化局
2022年2月24日
【声明】内容源于网络
0
0
泽源科技信息咨询
提供知识产权和科技项目咨询。专利服务:国内外专利申请、专利复审、专利无效、专利变更;版权服务:计算机软件著作权、美术、文学、作品等版权登记、许可;商标服务:国内外商标注册、变更、转让、异议答辩;项目服务:守合同重信用企业、高新技术企业认证
内容
962
粉丝
0
关注
在线咨询
泽源科技信息咨询
提供知识产权和科技项目咨询。专利服务:国内外专利申请、专利复审、专利无效、专利变更;版权服务:计算机软件著作权、美术、文学、作品等版权登记、许可;商标服务:国内外商标注册、变更、转让、异议答辩;项目服务:守合同重信用企业、高新技术企业认证
总阅读
2.7k
粉丝
0
内容
962
在线咨询
关注