
点击上方蓝字关注我们
天河区各涉农企业:
根据《广州市天河区农业农村局关于印发<广州市天河区级农业龙头企业认定与运行监测管理办法>的通知》(穗天农规字〔2020〕1号)(以下简称《办法》)的有关规定,天河区农业农村局开展2022年区级农业龙头企业申报与监测工作,现将有关事项通知如下:
一、申报条件
广州市天河区级农业龙头企业的申报条件及标准按照《办法》的有关规定执行。
二、申报程序
申报企业直接向天河区农业农村局提出申请,如实填报《广州市天河区级农业龙头企业申报表》并附上相关佐证材料,提交至区农业农村局审核。
三、申报材料
(一)《广州市天河区级农业龙头企业申报表》(附件2);
(二)有资质的会计师事务所出具的上年度企业财务审计报告;
(三)生产基地的产权证书或企业签订的土地、生产设施租用合同、协议、投资合作凭证复印件;
(四)与农民、农民合作社、家庭农场、专业大户签订农产品购销、订单农业、入股分红、利润返还、租赁合同(协议),带动农民名册(姓名、住址、联系电话)、有关财务凭证;
(五)企业招聘农(渔)工名册;参加职工社会保险情况证明(企业缴职工社保凭证和含代扣职工社保的工资发放明细表);
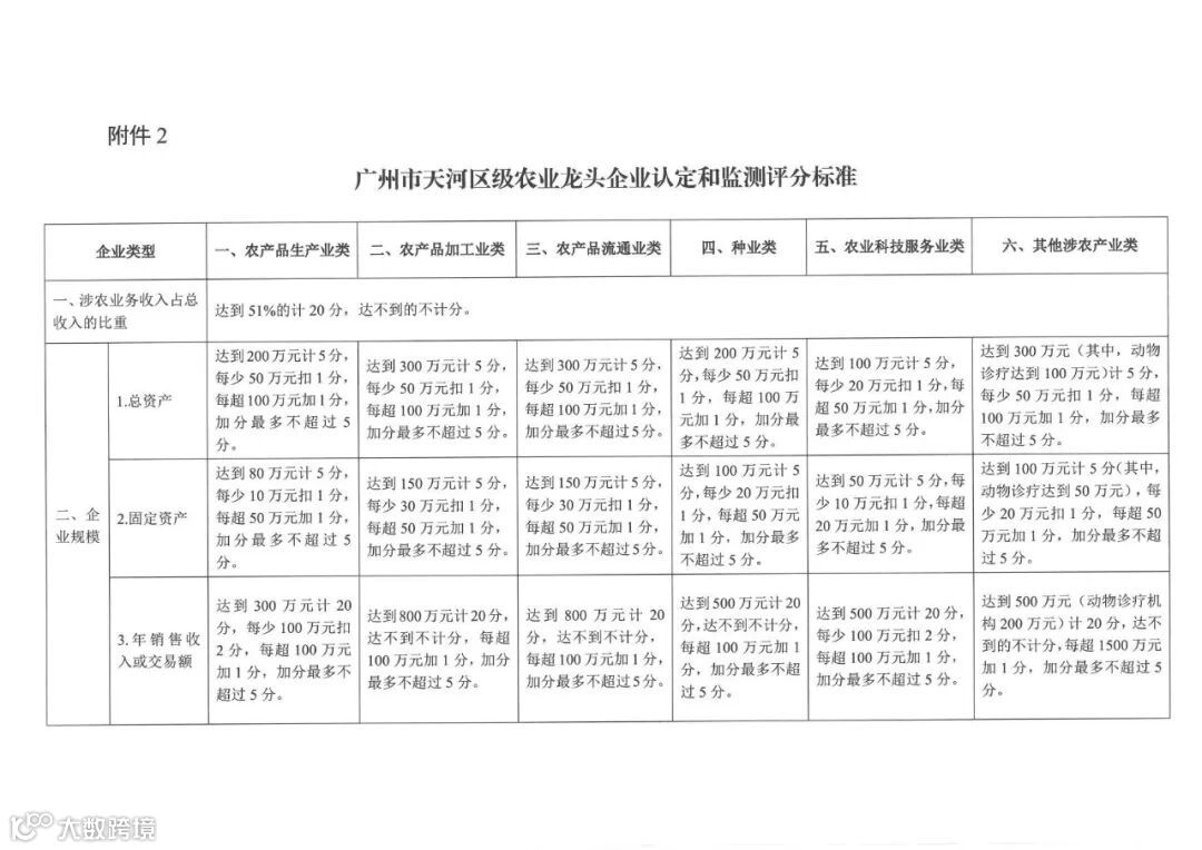
(六)产品质量合格、环保、高新技术企业证书、科技成果、商标、专利等方面的证明材料;
(七)是否存在近5年内骗取财政资金被查处的情况说明;
(八)按照《办法》提供企业竞争力的相关材料;
(九)申报材料真实性承诺书(模板见附件3);
(十)其它要求提供的材料。
四、申报要求
所有申报材料(申报表和相关材料)按顺序用A4纸打印装订成册(要有目录)并加盖骑缝章和各页面加盖公章,一式两份于3月21日前提交至天河区农业农村局(联系人:李小姐,联系电话:85575870,地址:天河区中山大道西930号301),逾期将不再受理。
特此通知。
附件:点击“阅读原文”,查看附件
附件1:广州市天河区农业农村局关于印发《广州市天河区级农业龙头企业认定与运行监测管理办法》的通知.pdf
附件2:广州市天河区级农业龙头企业申报表.docx
附件3:申报材料真实性承诺书(模板).doc
(联系人:李铭丽,联系电话:020-85575870)
广州市天河区农业农村局
2022年2月18日












来源:广州市天河区农业农村局


