

各地级以上市人民政府,省政府各部门、各直属机构:
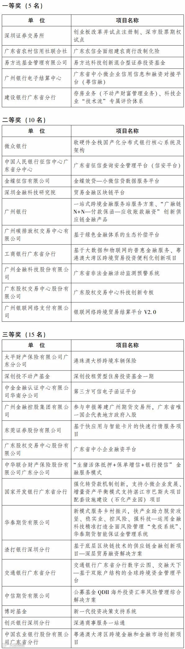
根据《2020年广东金融创新奖评选办法》和2020年广东金融创新奖评选结果,深圳证券交易所“创业板改革并试点注册制、深市股票期权试点”等5个单位(项目)获一等奖;微众银行“软硬件全栈国产化分布式银行核心系统及架构”等10个单位(项目)获二等奖;太平财产保险有限公司广东分公司“港珠澳大桥跨境车辆保险”等15个单位(项目)获三等奖。现将上述评选结果予以通报。
全省金融机构和金融工作者要以获奖单位为榜样,紧紧围绕服务实体经济、防控金融风险、深化金融改革等三项重点任务,坚持守正创新,大力拓展金融服务实体经济的深度和广度,持续增强金融风险防控的意识和能力,不断优化金融业的运营和发展模式,积极推进粤港澳大湾区国际金融枢纽建设,努力为广东经济高质量发展作出更大贡献。
获奖名单
以下为完整名单,点击放大查看
2020年广东金融创新奖获奖名单

附件及更多详情
附件:2020年广东金融创新奖获奖名单

扫描上方二维码可跳转至政策原文


