搜索
首页
大数快讯
大数活动
服务超市
文章专题
出海平台
流量密码
出海蓝图
产业赛道
物流仓储
跨境支付
选品策略
实操手册
报告
跨企查
百科
导航
知识体系
工具箱
更多
找货源
跨境招聘
DeepSeek
首页
>
【资金安排】广东省制造业人才“千企智造.智汇行动”——高端人才定向引进活动项目入库
>
【资金安排】广东省制造业人才“千企智造.智汇行动”——高端人才定向引进活动项目入库
泽源科技信息咨询
2021-11-18
2
导读:泽源科技信息从事商标、版权、专利、科技项目申报、科技资质认定的专业咨询服务机构广东省工业和信息化厅关于下达广
泽源科技信息
从事
商标
、
版权
、
专利
、
科技项目申报、
科技资质认定的专业咨询
服务
机构
广东省工业和信息化厅关于下达广东省制造业人才“千企智造.智汇行动”——高端人才定向引进
活动
项目入库机构资金安排计划的通知
各有关机构:
按照《广东省省级财政专项资金管理办法(试行)》(粤府〔2018〕120号)、《关于印发广东省科技创新战略(人才发展)专项资金管理办法》(粤财行〔2020〕5号)、《关于印发省工业和信息化厅经管专项资金管理办法的通知》(粤财工〔2019〕115号)等有关规定,现将广东省制造业人才“千企智造·智汇行动”——高端人才定向引进活动项目入库机构资金安排计划下达给你们,有关事项通知如下。
一、资金分配额度
符合财政资金有关规定,需由我厅代企业向有关机构支付部分人才引进服务费共288万元,其中同道精英(
天津
)信息技术有限公司252万元,前锦网络信息技术(
上海
)有限公司
广州
分公司36万元。
二、资金使用与管理
请有关机构严格落实专项资金管理的有关规定,切实增强绩效意识,加强对专项资金的监督管理和绩效目标监控,协助我厅做好相关工作。
附件:
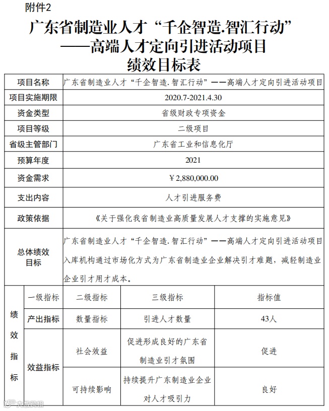
1.广东省制造业人才“千企智造.智汇行动”——高端人才定向引进活动项目入库机构资金安排计划
2.广东省制造业人才“千企智造.智汇行动”——高端人才定向引进活动项目入库机构绩效目标表
(点击阅读原文下载附件)
广东省工业和信息化厅
2021年11月18日
【声明】内容源于网络
0
0
泽源科技信息咨询
提供知识产权和科技项目咨询。专利服务:国内外专利申请、专利复审、专利无效、专利变更;版权服务:计算机软件著作权、美术、文学、作品等版权登记、许可;商标服务:国内外商标注册、变更、转让、异议答辩;项目服务:守合同重信用企业、高新技术企业认证
内容
962
粉丝
0
关注
在线咨询
泽源科技信息咨询
提供知识产权和科技项目咨询。专利服务:国内外专利申请、专利复审、专利无效、专利变更;版权服务:计算机软件著作权、美术、文学、作品等版权登记、许可;商标服务:国内外商标注册、变更、转让、异议答辩;项目服务:守合同重信用企业、高新技术企业认证
总阅读
2.0k
粉丝
0
内容
962
在线咨询
关注