搜索
首页
大数快讯
大数活动
服务超市
文章专题
出海平台
流量密码
出海蓝图
产业赛道
物流仓储
跨境支付
选品策略
实操手册
报告
跨企查
百科
导航
知识体系
工具箱
更多
找货源
跨境招聘
DeepSeek
首页
>
【通知公告】科技创新小巨人企业奖补和高新技术企业认定奖励项目市级资金拨付工作
>
【通知公告】科技创新小巨人企业奖补和高新技术企业认定奖励项目市级资金拨付工作
泽源科技信息咨询
2022-08-24
4
导读:【通知公告】科技创新小巨人企业奖补和高新技术企业认定奖励项目市级资金拨付工作
广州
市科学技术局关于配合做好科技创新小巨人企业奖补和高新技术企业认定奖励项目市级资金拨付工作的通知
各有关单位:
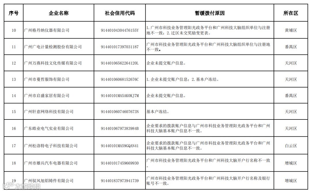
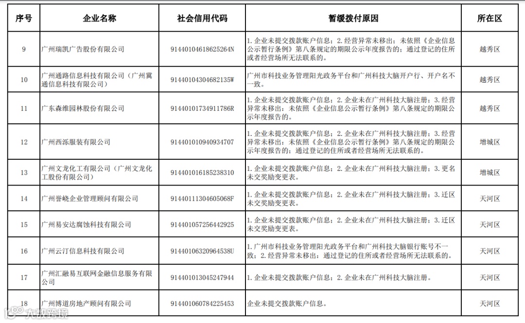
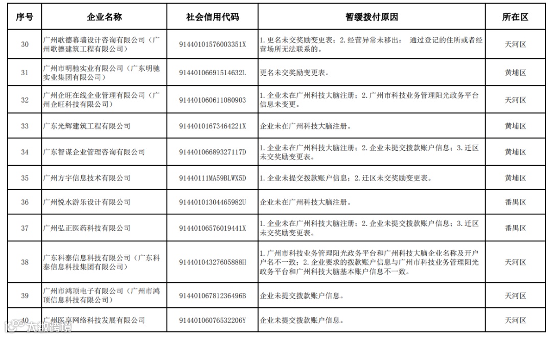
经市区核查,部分单位(详见附件1)存在影响市级科技专项奖补资金拨付的情形,导致相关奖补资金无法下达。影响资金拨付的情形包括通过登记的住所或者经营场所无法联系、未依照《企业信息公示暂行条例》第八条规定的期限公示年度
报告
的、未提供基本账户信息、基本账户冻结、广州市科技业务管理阳光政务平台与广州科技大脑中单位相关信息(含企业基本信息、银行基本信息、组织单位信息)不一致等情况。前期,我局已通过短信告知和电话通知上述单位予以解决,但截至目前,上述单位仍未解决相关问题。
为提高财政资金利用效率,及时拨付相关奖补资金,请上述单位自通知之日起1个月内解决相关问题,并于2022年9月27日前向我局书面申请(附件2)拨付奖补资金。
书面申请及佐证材料提交至广州市天河区马场路26号广发证券大厦13F广州市高新技术企业协会(联系人:聂小姐,联系电话:38029233)。逾期未提交书面申请,我局将暂缓向上述单位拨付科技创新小巨人企业奖补或高新技术企业认定通过奖励市级资金。
特此通知。
附件:1.2022年高新技术企业培育奖补项目暂缓拨付名单.pdf
2.关于拨付科技创新小巨人企业高新技术企业认定奖补市级资金的申请(模板).doc
(点击阅读原文下载附件)
广州市科学技术局
2022年8月23日
【声明】内容源于网络
0
0
泽源科技信息咨询
提供知识产权和科技项目咨询。专利服务:国内外专利申请、专利复审、专利无效、专利变更;版权服务:计算机软件著作权、美术、文学、作品等版权登记、许可;商标服务:国内外商标注册、变更、转让、异议答辩;项目服务:守合同重信用企业、高新技术企业认证
内容
962
粉丝
0
关注
在线咨询
泽源科技信息咨询
提供知识产权和科技项目咨询。专利服务:国内外专利申请、专利复审、专利无效、专利变更;版权服务:计算机软件著作权、美术、文学、作品等版权登记、许可;商标服务:国内外商标注册、变更、转让、异议答辩;项目服务:守合同重信用企业、高新技术企业认证
总阅读
2.3k
粉丝
0
内容
962
在线咨询
关注