
夜的美好,冀在心间!5月19日18时,2023年河北省“夜经济消费季”活动暨唐山消费夜启动仪式在唐山市天壤太阳城举行。这标志着在持续至10月31日的时间里,河北全省各地将组织实施各类促销活动,满足居民群众夜间消费需求。

5月19日,2023年河北省“夜经济消费季”活动启动。图为活动启动仪式现场。
2023年河北省“夜经济消费季”活动主题为“夜的美好,冀在心间”,此次举行的活动启动仪式由河北省商务厅和唐山市人民政府共同举办。启动仪式现场发布了全省各地年度夜经济示范单位、夜经济打卡地和特色夜市名单。
河北省商务厅一级巡视员苏岩在活动启动仪式上介绍了2023年河北全省开展“居民消费提振年”活动情况。围绕汽车、家电、成品油、餐饮、步行街、老字号、夜经济、电商8大主题板块,河北省商务厅将通过一系列贯穿全年重要节假日和消费节点的促消费活动,打造全年可持续的促消费活动平台,营造浓厚消费氛围。
唐山市商务局局长刘子阳介绍了唐山全市今年夜经济活动开展情况。他表示,随着夜间消费旺季到来,唐山全市各个县区、各大商圈将陆续开展各具特色的夜间促销活动,让广大消费者能有更多的消费选择和更好的购物体验。将携手金融机构、重点企业,围绕汽车、家电、餐饮、购物等与百姓生活息息相关的消费领域,持续推出“购车惠”“夜经济消费券”“苏宁易购社区行”等“惠民大礼包”,让广大消费者真正体验到“周周有福利、月月有惊喜”。
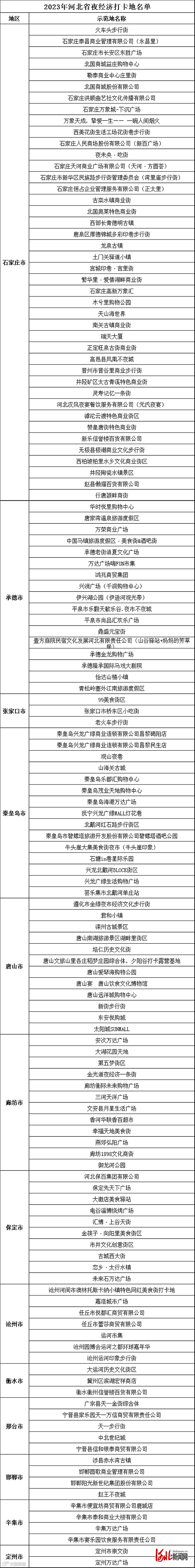
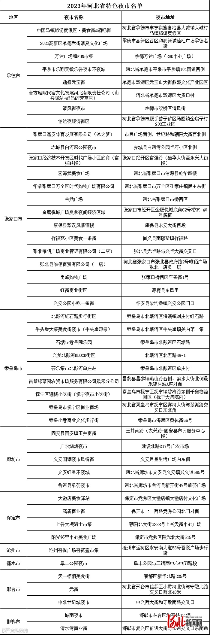
河北省商务厅运行处处长李万英在启动仪式上发布了河北省2023年度夜经济示范单位、夜经济打卡地和特色夜市名单。其中,河北省2023年度夜经济示范单位包括石家庄湾里庙步行街、唐山吾悦广场“忒儿街”步行街等共14个,保定恋乡·太行水镇、邯郸赵王不夜城、沧州园博会运河之都环球嘉年华等137个夜经济打卡地,以及承德老街消夏文化广场、秦皇岛牛头崖大集美食街夜市等46个特色夜市。
据悉,2023年河北省“夜经济消费季”活动将从5月20日持续至10月底,河北全省各地将结合本地实际制定活动方案,利用端午、暑期、中秋、国庆等消费旺季,聚焦汽车、家电、成品油、电商等领域,以及首店首发、老字号、地方特色餐饮和国潮品牌、地方名优特新产品等消费热点,并通过延长综合体、商场、超市、餐饮等场所夜间营业时间,开展自然闭店、不打烊等夜间促销活动,丰富夜购、夜食、夜游、夜娱等消费业态,为消费者送上丰富多彩的购物体验,全面提振消费信心,释放消费活力,进一步繁荣夜间经济,激发夜间消费活力。
附:河北省2023年度夜经济示范单位、夜经济打卡地和特色夜市名单




