广东省工业和信息化厅 广东省发展和改革委员会 广东省财政厅 广东省市场监督管理局关于公布2025年广东省先进级智能工厂名单的通知
各地级以上市工业和信息化局、发展改革局(委)、财政局、市场监管局,横琴粤澳深度合作区经济发展局:
根据《工业和信息化部办公厅 国家发展改革委办公厅 财政部办公厅 国务院国资委办公厅 市场监管总局办公厅 国家数据局综合司关于开展2025年度智能工厂梯度培育行动的通知》(工信厅联通装函〔2025〕251号)要求,经企业申报、地市推荐、专家评审、网上公示等程序,遴选了万力轮胎股份有限公司等90家单位的智能工厂纳入2025年广东省先进级智能工厂名单,现予以公布。请各地市有关部门加强指导和推广,鼓励给予相应政策支持。
广东省工业和信息化厅
广东省发展和改革委员会
广东省财政厅
广东省市场监督管理局
2025年8月19日
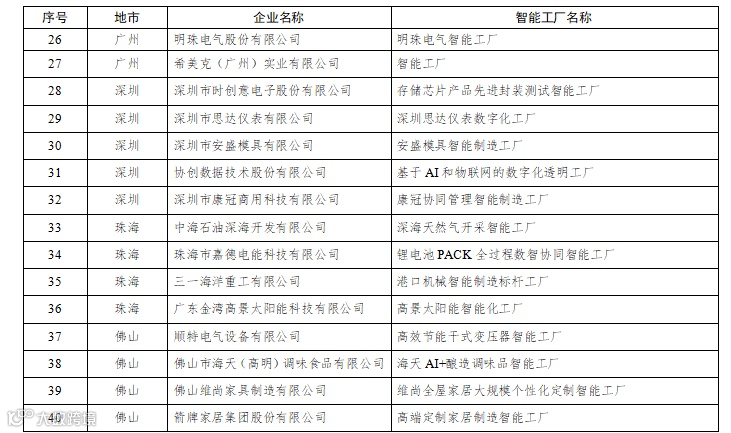
附件:2025年广东省先进级智能工厂名单
点击“阅读原文”下载附件

