大数跨境

区科技创新局关于下达2025年科技项目配套资助(高质量发展30条)(2024版)资金的通知

区科技创新局关于下达2025年科技项目配套资助(高质量发展30条)(2024版)资金的通知 泽源科技信息咨询
2025-12-17
3
导读:区科技创新局关于下达2025年科技项目配套资助(高质量发展30条)(2024版)资金的通知

区科技创新局关于下达2025年科技项目配套资助(高质量发展30条)(2024版)资金的通知


各有关单位
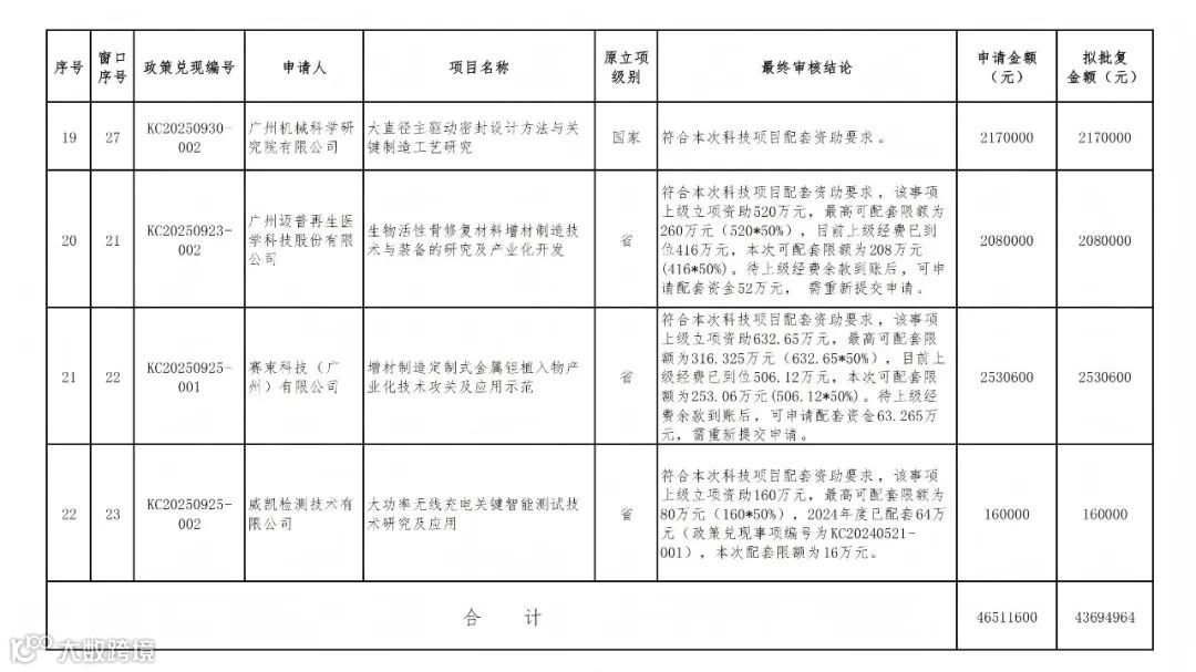
按照《关于2025年集中受理科技项目配套资助等事项的通知》(穗开科〔2025〕118号),我局进行了集中受理工作。经审核及公示,同意对符合要求的22项上级科技项目给予科技项目配套资助4369.4964万元(大写:肆仟叁佰陆拾玖万肆仟玖佰陆拾肆元整)。资助企业名单及金额见附件1,该笔资金由各单位统筹安排,用于本单位科技创新工作。请各有关企业按照以下要求办理拨款相关手续。

一、受理时间

2025年12月17日9:00至2025年12月18日12:00。逾期不予办理,视为自动放弃。

二、办理流程

登录黄埔兑现通-政策兑现综合服务平台(http://zcdx.gdd.gov.cn)在线办理资金拨付申请,无需再前往“政策兑现”窗口提交纸质材料。
重要事项提醒:为方便企业申领上述资金,我局会同区政策研究室已优化拨款材料及申请流程。为确保资金及时准确拨付,在线申请前,请各单位务必确认系统中的单位名称及银行账户等信息准确无误

三、材料要求

1.《收款确认函》(加盖单位公章并扫描上传原件的彩色扫描件。上传《收款确认函》之前,请务必确认平台中的单位名称及银行账户等信息准确无误),模板详见附件2。
2.若单位信息有变更的,需及时登录平台修改,并上传《准予变更登记(备案)通知书》、企业银行基本户《开户许可证》或已加盖单位公章及财务章的“基本存款账户信息表”等原件的彩色扫描件。

四、咨询电话

政策兑现窗口联系电话:82114062
区科技创新局联系人及电话:邓宜辉,联系电话:82111941
区科技创新局举报电话:82111213
投诉邮箱:jc@gdd.gov.cn

附件:

1.2025年科技项目配套资助事项清单
2.收款确认函(模板)

广州开发区科技创新局
广州市黄埔区科学技术局
2025年12月16日

点击“阅读原文下载附件






【声明】内容源于网络
0
0
泽源科技信息咨询
提供知识产权和科技项目咨询。专利服务:国内外专利申请、专利复审、专利无效、专利变更;版权服务:计算机软件著作权、美术、文学、作品等版权登记、许可;商标服务:国内外商标注册、变更、转让、异议答辩;项目服务:守合同重信用企业、高新技术企业认证
内容 962
粉丝 0
泽源科技信息咨询 提供知识产权和科技项目咨询。专利服务:国内外专利申请、专利复审、专利无效、专利变更;版权服务:计算机软件著作权、美术、文学、作品等版权登记、许可;商标服务:国内外商标注册、变更、转让、异议答辩;项目服务:守合同重信用企业、高新技术企业认证
总阅读2.2k
粉丝0
内容962