搜索
首页
大数快讯
大数活动
服务超市
文章专题
出海平台
流量密码
出海蓝图
产业赛道
物流仓储
跨境支付
选品策略
实操手册
报告
跨企查
百科
导航
知识体系
工具箱
更多
找货源
跨境招聘
DeepSeek
首页
>
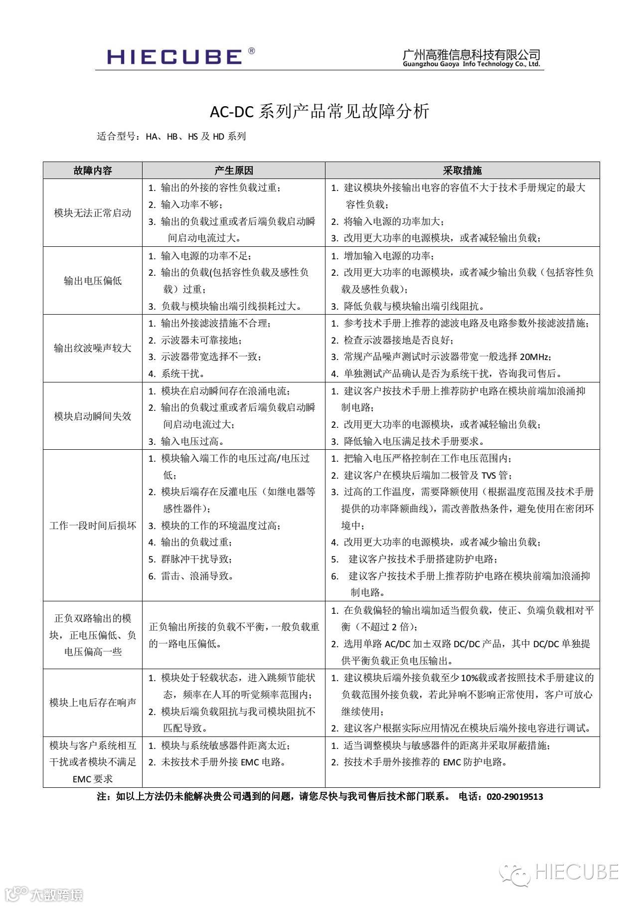
AC-DC系列产品常见故障分析
>
AC-DC系列产品常见故障分析
HIECUBE
2016-05-20
3
导读:AC-DC系列产品常见故障分析
HIECUBE 电
源模块----AC-DC系列产品常见故障分析!
想了解更多的电源知识!请关注微信公众号
☞☞☞☞
hiecube
☜☜☜☜
【声明】内容源于网络
0
0
HIECUBE
广州高雅信息科技有限公司致力于集成电源模块领域,为工业、能源、电力、交通和消费电子等行业客户提供一站式电源解决方案,帮助客户提高设计开发和生产效率。
内容
1
粉丝
0
关注
在线咨询
HIECUBE
广州高雅信息科技有限公司致力于集成电源模块领域,为工业、能源、电力、交通和消费电子等行业客户提供一站式电源解决方案,帮助客户提高设计开发和生产效率。
总阅读
2
粉丝
0
内容
1
在线咨询
关注