Signalway Antibody
骨质疏松症导致骨密度降低和骨微结构受损,显著增加骨质疏松性骨缺损(OBD)的风险。修复OBD尤其具有挑战性,因为骨稳态被破坏,其特征是破骨细胞活性过度和成骨功能受损。这种不平衡加速了骨吸收,超过了身体骨再生的能力,导致修复不足。在临床实践中,OBD的治疗方法受到供体部位发病率、供应短缺、免疫原性风险和疾病传播等问题的限制。另外,治疗手术不仅要保证种植体材料的稳定性,还需要恢复损伤骨的机械稳定性。然而,固定的材料缺乏生物活性,加上骨质疏松症患者骨量低,往往导致骨整合不良。这使外科医生的工作复杂化,致使应力屏蔽,植入物松动,甚至愈合失败。不仅如此,抗骨质疏松治疗药物虽有助于增加和维持骨量,但它们缺乏针对性,很难到达缺损部位并直接刺激局部骨再生。因此,这些挑战使得OBD治疗的结果不可预测,经常涉及延迟愈合、骨不连或假体周围骨折,迫切需要新的方法来克服这些挑战,实现更有效的OBD修复。
2024年12月7日,广东医科大学湛江中心人民医院和中科院深圳先进技术研究院的团队合作在《Bioactive Materials》发表了题为“An electrostatic encapsulation strategy to motivate 3D-printed polyelectrolyte scaffolds for repair of osteoporotic bone defects”的研究论文。团队开发了一种基于静电封装策略的 3D 打印聚电解质支架(APS@P),在体内外实验中显著促进成骨分化、血管生成及抑制破骨活动,使骨量增加 146%,并改善骨微结构。
影响因子:IF=18.8
引用Signalway Antibody(SAB)抗体 :
➤RANKL Polyclonal Antibody
➤BGLAP Rabbit Polyclonal Antibody
➤Goat anti-Rabbit IgG Secondary Antibody HRP conjugated
㈠
Tltie
静电封装策略激活的3D打印聚电解质支架修复骨质疏松性骨缺损。
㈡
Abstract
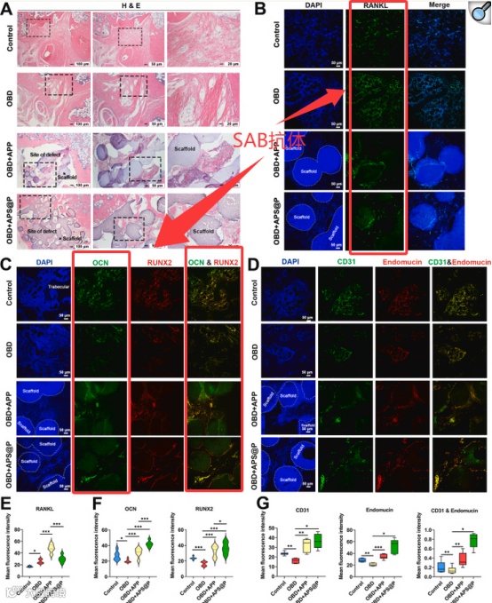
骨质疏松性骨缺损(OBD)的修复仍然是一个临床挑战,因为骨稳态失调,其特征是成骨功能受损和破骨细胞活性过度。虽然负载药物的3d打印支架在恢复骨骼稳态以增强OBD修复方面具有很大的潜力,但在3D打印支架中实现药物的可控释放和靶向递送仍然是一个有待解决的问题。因此作者团队开发了一种静电封装策略,将骨靶向脂质体包裹的丹酚酸 B(SAB-BTL)整合到藻酸盐 /ε- 聚赖氨酸复合支架中(APS@P)。SAB是一种不稳定且不可靶向的植物源性成骨化合物)被有效地封装在APS@P中,显示出稳定和精确的递送,提高了治疗效果。由于SAB介导的骨稳态,APS@P显著促进血管生成和新骨形成,同时抑制骨吸收,与OBD组相比,骨量显著增加146%,微结构改善。证实将SAB包封APS@P可通过刺激Tph2/Wnt/β-catenin信号轴,刺激H型血管生成,抑制RANKL介导的骨吸收,促进MSCs的成骨分化,从而增强OBD修复。
㈢
Highlights
◩ APS@P支架刺激间充质干细胞和内皮细胞(ECs)迁移和ALP分泌
◩ APS@P支架刺激成骨和血管生成基因表达
◩ APS@P支架对OVX大鼠骨缺损骨再生的刺激作用
◩ APS@P支架刺激OVX大鼠股骨远端干骺端小梁形成
◩ APS@P支架处理抑制OBD大鼠RANKL,刺激OCN和RUNX2表达,促进H型血管形成
◩ SAB在骨愈合中的成骨潜能机制与刺激Tph2/Wnt/β-catenin信号通路有关
㈣
Conclusion
APS@P支架采用静电封装和BTL策略,成功实现了SAB的稳定、精确递送,显著提高了其治疗OBD的疗效。APS@P显示出多种关键作用,包括促进成骨,刺激血管生成和细胞迁移,抑制破骨细胞发生,这是恢复OBD骨稳态的关键过程。本研究为增强组织工程支架的生物活性提供了一个通用平台,为骨质疏松性骨的高效再生提供了有效的解决方案。
- END -
About
关于睿捷生物科技有限公司
睿捷生物科技有限公司是 (realgen-bio Co., Ltd.,简称睿捷生物)致力于为国内生命科学领域提供先进、专业的仪器设备、试剂耗材的企业。公司目前是近20家国内外知名生物公司的一级代理商,为客户提供从研发到生产的各类实验室仪器,检测试剂和生产设备。
公司产品领域涵盖分子生物学、免疫学、血液学、肿瘤研究、信号通路、药物筛选、干细胞研究、神经生物学、表观遗传学等等,为用户提供系统性的科学研究完整解决方案,成为众多研究者们可以信赖的选择。
公司成立于2011年,总部位于苏州,在南京、济南、合肥都设有办事处,公司客户主要为国内领先的生物制药、细胞治疗、生物医学和各类生物技术公司,以及大量的生命科学基础研究和政府实验室,目前已服务客户单位4000余家。
睿捷-企业文化
公司的使命:高效服务客户、为客户持续创造价值
公司的愿景:将人与科技相结合,成为生命科学领域一流的解决方案供应商
公司的价值观:诚信、公开、坚持、分享
睿捷-合作伙伴

