关键词:胰岛素信号通路、IRS、PI3K-Akt、MAPK、mTOR、FOXO、GSK3β、胰岛素抵抗、糖尿病
胰岛素不仅在维持血糖稳态中发挥关键作用,更是一个重要的细胞信号分子,调控着葡萄糖代谢、脂质合成、蛋白质翻译、细胞存活与增殖等多个生理过程。其信号通路的异常与多种疾病密切相关,包括糖尿病、肥胖、非酒精性脂肪性肝(NAFLD)及某些癌症。
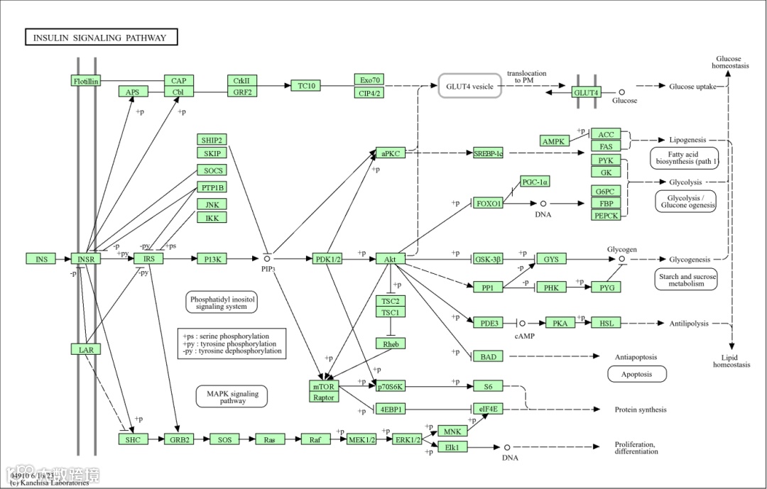
胰岛素信号通路通过多个分支协同调控代谢、细胞生长、自噬和脂肪合成等生理过程。其核心通路包括PI3K-Akt和Ras-MAPK通路,同时受到AMPK、负反馈调节等的精细调控。理解这一通路有助于深入认识胰岛素抵抗、糖尿病及代谢综合征的发生机制。
Insulin Signaling Pathway图示
Classic insulin signaling pathway. 
Insulin signaling pathway-KEGG
一、胰岛素受体的激活:信号传导的起点
胰岛素信号始于胰岛素与其受体(Insulin Receptor, IR)的结合。IR属于酪氨酸激酶受体家族(RTKs),其结构为α₂β₂异四聚体:
α亚基:细胞外结构域,负责胰岛素结合;
β亚基:跨膜结构域和胞内酪氨酸激酶结构域。
胰岛素结合后,诱导IR构象变化,激活β亚基的酪氨酸激酶活性,导致自身磷酸化(autophosphorylation),为下游信号分子提供结合位点。
二、核心信号通路:IRS-PI3K-Akt 通路
这是胰岛素信号传导的主干通路,负责调控葡萄糖摄取、糖原合成、蛋白质合成等关键代谢过程。
1. IRS蛋白的招募与磷酸化
IR磷酸化后,招募胰岛素受体底物(IRS)蛋白家族(如IRS-1、IRS-2、IRS-4),这些蛋白富含酪氨酸残基,可被IR磷酸化,从而成为下游信号分子的“停靠平台”。
2. PI3K的激活与PIP3的生成
磷酸化的IRS蛋白结合并激活 PI3K(Phosphoinositide 3-Kinase),该酶由调节亚基p85和催化亚基p110组成。PI3K催化生成 PIP3(磷脂酰肌醇-3,4,5-三磷酸),作为第二信使聚集在细胞膜上。
3. Akt的招募与激活
Akt(又称PKB)具有PH结构域,可被PIP3招募至细胞膜。在PDK1和mTORC2的作用下,Akt发生Thr308(催化结构域)和Ser473(疏水基序)的双重磷酸化,从而完全激活。
三、Akt的下游效应:调控代谢与细胞功能
Akt是胰岛素信号通路中的核心调控节点,其下游效应广泛而深远:
1. GLUT4转运与葡萄糖摄取
Akt通过磷酸化AS160(Akt底物160 kDa),解除其对Rab GTP酶的抑制,促进GLUT4囊泡向细胞膜的转运,从而增加葡萄糖摄取。
(CAP-Cbl-CrkII 通路也可以调控GLUT4转运,胰岛素受体通过酪氨酸激酶活性介导CAP蛋白磷酸化,并促进其与Cbl 和CrkII 形成复合体,进而通过Rac1等小G蛋白调控细胞骨架重组和GLUT4囊泡的定向运输。)
2. 糖原合成:抑制GSK3β
Akt磷酸化GSK3β(糖原合酶激酶3β),使其失活,从而解除对糖原合酶(GS)的抑制,促进糖原合成。
3. 抑制肝糖异生:调控FOXO转录因子
Akt磷酸化FOXO家族蛋白(如FOXO1),促使其从细胞核中输出并失活,抑制葡萄糖异生相关基因(如G6Pase、PEPCK)的表达。FOXO转录因子也能调节代谢和自噬。
4. 蛋白质合成:激活mTORC1
Akt 通过磷酸化PRAS40(mTORC1 的抑制因子),使其与 14-3-3蛋白结合并脱离mTORC1,从而解除其对mTORC1的抑制,促进mTORC1激活。活化的mTORC1进一步磷酸化4E-BP1,使其与eIF4E解离,释放eIF4E与eIF4G结合,形成翻译起始复合体,从而增强帽结构依赖性mRNA的翻译效率,推动蛋白质合成。
5.促进细胞存活
AKT通过磷酸化多个促凋亡因子,如Bad、FoxO转录因子、GSK-3和MST1等,抑制凋亡信号,从而促进细胞存活。
6.促进脂肪合成
Akt抑制FoxO,从而解除对SREBP1c(固醇调节元件结合蛋白1c)表达的抑制。SREBP1c作为核心转录因子,可进一步激活脂肪酸合成关键酶的表达,如ACLY(ATP-柠檬酸裂解酶)和ACC(乙酰辅酶A羧化酶),促进脂肪酸和胆固醇的合成。此外,还可通过激活USF1(上游刺激因子1)和LXR(肝X受体)等转录因子,协同调控SREBP1c及其靶基因的表达,从而增强脂肪合成。
四、PI3K —PKCζ 通路
PI3K—PKCζ通路在胰岛素刺激葡萄糖转运和代谢中也起重要作用,尤其是在Akt非依赖性葡萄糖摄取中较为重要。
1. PKCζ的激活过程:
·PIP3招募PKCζ(蛋白激酶 C zeta) 到细胞膜。
·PDK1磷酸化PKCζ的T410 位点,激活其激酶活性。
2. PKCζ 的主要功能:
· 促进Glut4向细胞膜转运,增强葡萄糖摄取(尤其在骨骼肌和脂肪组织中)
· 调节细胞极性、囊泡运输、基因表达
· 参与胰岛素敏感性调节(特别是在胰岛素抵抗状态下)
PKCζ 介导的葡萄糖转运不依赖于 Akt,因此被认为是胰岛素信号中的一条“补充通路”。
五、MAPK 通路
除了PI3K-Akt通路,胰岛素还可以通过Ras-Raf-MEK-ERK通路(即MAPK通路)参与细胞增殖、分化、炎症反应等调控。
1. Grb2-SOS复合物的形成
IRS蛋白也可结合Grb2(生长因子受体结合蛋白2),进而招募SOS(鸟苷酸交换因子),激活小G蛋白Ras。
2. 信号级联激活
激活的Ras依次激活Raf → MEK → ERK,形成信号级联放大效应。
3. ERK的生物学效应
ERK进入细胞核,调控多种转录因子(如c-Fos、c-Jun、Elk-1)的活性,参与细胞周期调控、基因表达和炎症反应。
六、胰岛素信号的负调控机制
为了维持信号的动态平衡,机体存在多种负调控机制,防止信号过度激活或持续失衡:
在受体水平,蛋白酪氨酸磷酸酶(如PTP1B 和TCPTP)可去磷酸化胰岛素受体(IR)及其底物IRS蛋白,抑制其信号传导能力。
IRS 蛋白本身也是重要的调控节点,其丝氨酸/苏氨酸磷酸化(由慢性高胰岛素血症、炎症因子如TNF-α和IL-6 诱导)可抑制酪氨酸磷酸化,降低其与 PI3K 的结合能力,从而削弱下游信号。
在脂质第二信使层面,磷酸酶PTEN和SHIP家族(包括SHIP1 和SHIP2)通过水解PtdIns(3,4,5)P3分别生成 PtdIns(4,5)P2 或 PtdIns(3,4)P2,降低 Akt 的激活水平,从而抑制胰岛素信号。
此外,胰岛素信号还可通过胰岛素-受体复合物的内化进入核内体进行信号隔离,或通过胰岛素降解酶(IDE)特异性降解胰岛素分子,实现信号终止。
七、胰岛素信号通路的功能整合与交叉调控
胰岛素信号通路与其他信号通路(如AMPK、Wnt、Notch等)存在广泛交叉调控:
AMPK与Akt互为拮抗:Akt通过磷酸化PRAS40激活 mTORC1,促进合成代谢;而 AMPK 则通过磷酸化TSC2和 Raptor抑制mTORC1,从而抑制合成代谢并激活分解代谢与自噬。这种相互拮抗的调控机制确保细胞在不同能量状态下做出适应性反应。AMPK 可直接磷酸化 FoxO3,增强其核定位和转录活性,从而调控抗氧化应激、自噬和能量适应等过程。
Wnt与Akt协同调控代谢:Akt可通过抑制GSK3β增强Wnt信号,促进脂肪分化;
Notch与Akt共同调控细胞命运:Notch 与 Akt 在细胞命运调控中存在协同作用。Akt 可通过磷酸化 FOXO 和 BAD 等关键蛋白,抑制其促凋亡功能,从而促进细胞存活。同时,Akt 还可通过调控 GSK3β 等机制影响 Notch 信号的稳定性或活性;而 Notch 激活也可反过来增强 PI3K/Akt 信号通路,形成正反馈调控。这种交叉调控网络在干细胞维持、组织再生和肿瘤发生中具有重要意义。
八、胰岛素信号通路在疾病中的异常与治疗靶点
1. 胰岛素抵抗与2型糖尿病
IRS蛋白的丝氨酸磷酸化增强、PTP1B表达上调等机制导致胰岛素信号减弱,是2型糖尿病的重要机制。
2. 非酒精性脂肪肝(NAFLD)
Akt/mTOR通路异常激活可促进脂质合成,同时抑制自噬,加剧肝脏脂肪沉积。
3. 癌症相关
Akt/mTOR通路的异常激活与多种癌症(如乳腺癌、结直肠癌)发生发展密切相关
胰岛素信号通路是连接代谢调控与细胞功能的核心网络。从受体激活到下游效应,再到负调控机制,具有高度复杂性与精密的调控特性。随着对信号通路中关键节点蛋白(如IRS、Akt、FOXO、GSK3β)的深入探索,这些分子已逐渐成为代谢性疾病和癌症等疾病的重要研究靶点。
参考文献
[1] Lizcano, Jose , and D. R. Alessi . "The insulin signaling pathway." (2002).
[2] Tadahiro, et al. "Insulin-Induced Phosphorylation and Activation of Cyclic Nucleotide Phosphodiesterase 3B by the Serine-Threonine Kinase Akt." #i{Mol. Cell. Biol.} 19.9(1999):6286-6296.
[3] Rahman, Md Saidur , et al. "Role of Insulin in Health and Disease: An Update." 22.12:6403.
PI3 Kinase P85α (PT0082R) PT™ Rabbit mAb
Insulin Receptor β (PT0688R) PT™ Rabbit mAb
Akt (pan) (PT0654R) PT™ Rabbit mAb
Akt (pan) (Phospho Ser473) (PT0470R) PT™ Rabbit mAb
Akt (Phospho Thr308) (PT0722R) PT™ Rabbit mAb
GSK3β (PT0816R) PT™ Rabbit mAb
GSK3β (Phospho Ser9) (PT0078R) PT™ Rabbit mAb
mTOR (PT0351R) PT™ Rabbit mAb
mTOR (Phospho Ser2448) (PT0498R) PT™ Rabbit mAb
Bad (PT0219R) PT™ Rabbit mAb
eIF4E (PT0569R) PT™ Rabbit mAb
- END -
About
关于睿捷生物科技有限公司
睿捷生物科技有限公司是 (realgen-bio Co., Ltd.,简称睿捷生物)致力于为国内生命科学领域提供先进、专业的仪器设备、试剂耗材的企业。公司目前是近20家国内外知名生物公司的一级代理商,为客户提供从研发到生产的各类实验室仪器,检测试剂和生产设备。
公司产品领域涵盖分子生物学、免疫学、血液学、肿瘤研究、信号通路、药物筛选、干细胞研究、神经生物学、表观遗传学等等,为用户提供系统性的科学研究完整解决方案,成为众多研究者们可以信赖的选择。
公司成立于2011年,总部位于苏州,在南京、济南、合肥都设有办事处,公司客户主要为国内领先的生物制药、细胞治疗、生物医学和各类生物技术公司,以及大量的生命科学基础研究和政府实验室,目前已服务客户单位4000余家。
睿捷-企业文化
公司的使命:高效服务客户、为客户持续创造价值
公司的愿景:将人与科技相结合,成为生命科学领域一流的解决方案供应商
公司的价值观:诚信、公开、坚持、分享
睿捷-合作伙伴

