(1)先天免疫和代谢信号的协同作用通过线粒体自噬诱导细胞死亡
(2)线粒体与质膜的长时间接触会导致局部膜氧化损伤
(3)mTOR抑制缩短了接触时间,恢复了膜的完整性
(4) 治疗性激活先天免疫和代谢协同作用可减小肿瘤大小
引言:细胞死亡的“新成员”来了!
我们熟悉的细胞死亡方式有凋亡、坏死、焦亡……但最近,科学家们发现了一种全新的细胞死亡模式——mitoxyperisis(线粒体氧化膜裂解)。这种死亡方式由“先天免疫激活”和“代谢应激” 协同触发,核心是线粒体与细胞膜的“亲密接触”导致局部氧化损伤,最终膜裂解。更神奇的是,它可能成为治疗炎症疾病和癌症的新靶点。
核心发现1:免疫与代谢的“致命组合”


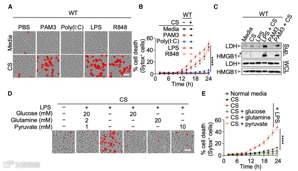
图1 协同性先天免疫激活与代谢紊乱可诱导炎症性
细胞死亡及炎症小体激活
要触发mitoxyperisis,需要两个条件同时满足:
先天免疫激活:比如细菌成分(LPS)、病毒RNA等信号;
代谢应激:比如碳饥饿(剥夺葡萄糖、谷氨酰胺等能源)。
单独处理任何一个条件,细胞都不会死亡;但两者结合,细胞就会“迅速凋亡”(图1)。比如,用LPS+碳饥饿处理小鼠巨噬细胞,24小时内细胞死亡率高达80%,而单独LPS或碳饥饿的死亡率几乎为0(图1B、E)。
核心发现2:线粒体-质膜接触是“死亡接触点”
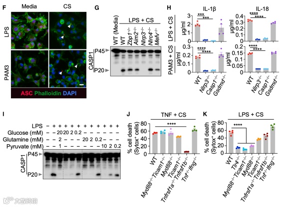
图2 线粒体保留在质膜上,通过线粒体溶解促进局部膜氧化损伤并驱动细胞死亡
mitoxyperisis的关键步骤是线粒体与细胞膜(质膜)的 延长接触。通过活细胞成像,科学家们观察到:
正常细胞中,线粒体与质膜接触时间很短(平均<4分钟);
在LPS+碳饥饿条件下,接触时间延长至20-7500秒(图3A、G);
接触点会积累氧化损伤(如4-HNE-KHC,一种脂质过氧化标志物),最终导致质膜破裂(图2I、J)。
简单来说,线粒体“贴”在细胞膜上太久了,释放的活性氧(ROS)会“烧穿”细胞膜,导致细胞死亡(图2)。
图3 mTOR通过抑制细胞骨架活性促进线粒体在质膜上的持续保留驱动线粒体氧合酶解
图4 先天免疫激活和代谢紊乱联合诱导mTORC2介导的肿瘤坏死和缩小
为什么线粒体会“黏”在细胞膜上?因为mTORC2(一种蛋白激酶)在“作祟”。mTORC2会抑制细胞骨架活动,让线粒体无法移动,从而维持与质膜的接触。 实验中,用mTOR抑制剂(如Torin-1)处理细胞,线粒体-质膜接触时间从20秒缩短至<4秒,氧化损伤减少,细胞死亡率从80%降至20%(图3、4)。这说明,抑制mTORC2可以“拯救”细胞”,阻止mitoxyperisis。
mitoxyperisis的发现,为治疗炎症疾病(如败血症)和癌症提供了新思路:
炎症疾病:mitoxyperisis是败血症中细胞死亡的主要原因,靶向mTORC2可能减少组织损伤;
癌症:在肿瘤微环境中,免疫激活(如LPS)和代谢应激(如饥饿)可触发肿瘤细胞mitoxyperisis。
IL-1β (PT0689R) PT™ Rabbit mAb
Bax (PT0301R) PT™ Rabbit mAb
Bak (PT0551R) PT™ Rabbit mAb
Caspase-1 (PT0628R) PT™ Rabbit mAb
HMGB1 (PT0499R) PT™ Rabbit mAb
mTOR (PT0351R) PT™ Rabbit mAb
- END -
About
关于睿捷生物科技有限公司
睿捷生物科技有限公司是 (realgen-bio Co., Ltd.,简称睿捷生物)致力于为国内生命科学领域提供先进、专业的仪器设备、试剂耗材的企业。公司目前是近20家国内外知名生物公司的一级代理商,为客户提供从研发到生产的各类实验室仪器,检测试剂和生产设备。
公司产品领域涵盖分子生物学、免疫学、血液学、肿瘤研究、信号通路、药物筛选、干细胞研究、神经生物学、表观遗传学等等,为用户提供系统性的科学研究完整解决方案,成为众多研究者们可以信赖的选择。
公司成立于2011年,总部位于苏州,在南京、济南、合肥都设有办事处,公司客户主要为国内领先的生物制药、细胞治疗、生物医学和各类生物技术公司,以及大量的生命科学基础研究和政府实验室,目前已服务客户单位4000余家。
睿捷-企业文化
公司的使命:高效服务客户、为客户持续创造价值
公司的愿景:将人与科技相结合,成为生命科学领域一流的解决方案供应商
公司的价值观:诚信、公开、坚持、分享
睿捷-合作伙伴

