搜索
首页
大数快讯
大数活动
服务超市
文章专题
出海平台
流量密码
出海蓝图
产业赛道
物流仓储
跨境支付
选品策略
实操手册
报告
跨企查
百科
导航
知识体系
工具箱
更多
找货源
跨境招聘
DeepSeek
首页
>
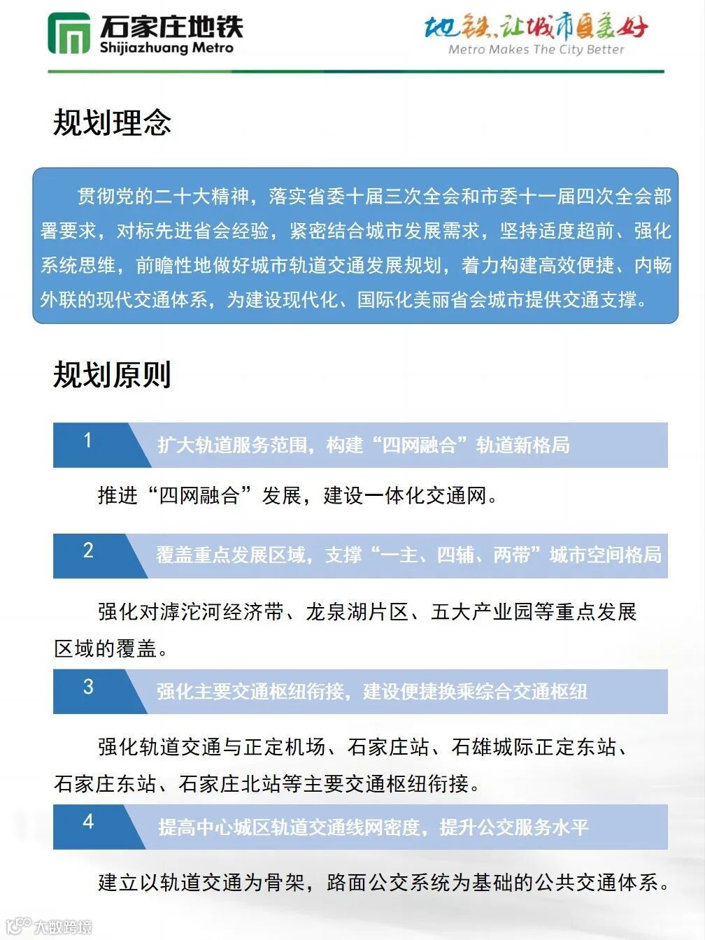
石家庄市城市轨道交通线网规划(2021-2035年)公示
>
石家庄市城市轨道交通线网规划(2021-2035年)公示
石家庄高新发布
2022-12-30
1
导读:石家庄市城市轨道交通线网规划(2021-2035年)公示
来源:
石家庄
日报客户端
【声明】内容源于网络
0
0
石家庄高新发布
“石家庄高新发布”作为石家庄高新区权威信息发布中心和辖区内企业、群众的互动平台,致力于传播石家庄高新区好声音,传递正能量,欢迎关注。
内容
8403
粉丝
0
关注
在线咨询
石家庄高新发布
“石家庄高新发布”作为石家庄高新区权威信息发布中心和辖区内企业、群众的互动平台,致力于传播石家庄高新区好声音,传递正能量,欢迎关注。
总阅读
12.4k
粉丝
0
内容
8.4k
在线咨询
关注