点击蓝字
关注我们
自电动自行车登记备案预约开始后
多名网友咨询
啥样的电动自行车才是新国标
电动摩托车(电摩)可以办理登记备案吗
非国标电动车有过渡期吗
……
今天
小编整理了
关于电动自行车的相关知识
下面
先来看一看这个
石家庄市公安局交通管理局
关于电动车通行市区道路的明白纸
近期,河北省人大常委会、石家庄市人大常委会、石家庄市人民政府相继发布了《河北省电动自行车管理条例》(以下简称“《条例》”)、《关于加强电动车管理的决定》(以下简称“《决定》”)、《关于市区道路通行管理的通告》(以下简称“《通告》”),均对电动车管理作出明确规定,为优化提升城市形象和城市品位,加快建设现代化、国际化美丽省会城市提供了依据。
一、《条例》规定“电动自行车经公安机关交通管理部门登记并取得号牌后,方可上路行驶”。符合电动自行车强制性国家标准的发放正式号牌;对在《条例》施行之前已经购买的不符合强制性国家标准的电动自行车,发放临时号牌并设置三年过渡期,过渡期满后,不得上道路行驶。同时,明确规定“驾驶、乘坐电动自行车应当佩戴安全头盔”。
二、《决定》规定,市人民政府应当制定电动车规范管理的具体措施,对现有电动车辆实行综合治理、分类管理,通过设置过渡期、禁止或者限制通行等措施,加快淘汰不符合强制性国家标准的电动车。
三、《通告》明确“摩托车(包括燃油、电动两、三轮车)全天限制通行三环路(含主路、辅路)以内道路”。
对在用的不符合电动自行车强制性国家标准的两轮电动车,登记临时号牌,实行过渡期及部分路段限行管理。
四、为严格规范电动车管理,预防和减少道路交通伤亡事故、火灾事故,我市拟于近期开展电动自行车登记挂牌,管理措施如下:
1.对符合强制性国家标准的电动自行车登记注册正式号牌。
2.在用(购买日期在《通告》发布之日前)的不符合电动自行车强制性国家标准,以及最大设计车速大于25 km/h、等于或者小于50km/h;且电机额定功率大于400W、等于或者小于4kW的两轮电动车,登记注册临时号牌,集中登记挂牌日期结束后,不再发放临时号牌。
给予临时号牌两轮电动车三年过渡期,在过渡期内按照非机动车管理,限制通行中山路(友谊大街至体育大街段)、裕华路(友谊大街至体育大街段)、中华大街(和平路至槐安路段)、建设大街(和平路至槐安路段)。过渡期满后,不得上道路行驶。
3.保障民生行业使用的电动车辆(如邮政快递、送水、送气、送奶等),由行业主管部门负责落实“四统一”(统一型号尺寸、统一颜色标识、统一编码编号、统一持证上岗),实行过渡期限量管控措施,过渡期满后,不得上道路行驶。
4.经国家机动车产品主管部门许可生产的电动两轮、三轮、四轮车,应当注册登记并悬挂机动车号牌,依法缴纳交强险、取得准驾车型相符的机动车驾驶证后,方可上道路行驶,同时须遵守市区道路限行规定。未经国家机动车产品主管部门许可生产的,属于拼装车,不得上道路行驶,违者依法予以收缴。
5.驾驶加装(车篷、档风罩、支架)、改装(限速装置、电动机、蓄电池)的电动自行车上路行驶的,由公安机关交通管理部门责令改正,并处一百元罚款。
6.驾驶、乘坐电动自行车未佩戴安全头盔的,由公安机关交通管理部门给予口头警告,责令改正。对拒不改正、违反道路交通安全法律法规关于道路通行规定的,视情节可以处警告或者十元以上五十元以下罚款。

相关概念
一、机动车:包括汽车及汽车列车、摩托车、轮式专用机械车、挂车、有轨电车、特型机动车和上道路行驶的拖拉机,不包括虽有动力装置但最大设计车速、整备质量、外廓尺寸等指标符合有关国家标准的残疾人机动轮椅车和电动自行车。其中:
1.汽车:包括载客汽车、载货汽车、专项作业车、气体燃料汽车、两用燃料汽车、双燃料汽车、纯电动汽车、插电式混合动力汽车、燃料电池汽车、教练车、残疾人专用汽车、三轮汽车。
2.摩托车:是指由动力装置驱动的,具有两个或三个车轮的道路车辆,包括普通摩托车和轻便摩托车。但不包括三轮汽车、专供残疾人驾驶的机动轮椅车、符合电动自行车国家标准规定的车辆。
(1)轻便摩托车: 是指无论采用何种驱动方式,其最大设计车速不大于 50km/h的摩托车,且:如使用内燃机,其排量不大于 50mL;如使用电驱动,其电机额定功率总和不大于 4kW。包括两轮轻便摩托车、正三轮轻便摩托车。
(2)普通摩托车: 是指无论采用何种驱动方式,其最大设计车速大于 50km/h,或如使用内燃机,其排量大于 50mL,或如使用电驱动,其电机额定功率总和大于 4kW的摩托车,包括两轮普通摩托车、边三轮摩托车、正三轮摩托车。
3.低速电动车:是指行驶速度低、续驶里程短,电池、电机等关键部件技术水平较低,用于载客或载货的三轮、四轮电动机动车(包括老年代步车等)。
驾驶机动车上道路行驶,车辆应经公安机关交通管理部门登记并悬挂机动车车牌;购买机动车第三者责任强制保险;驾驶人应当取得准驾车型相符的机动车驾驶证。
二、非机动车:是指以人力或者畜力驱动,上道路行驶的交通工具,以及虽有动力装置驱动但设计最高时速、空车质量、外形尺寸符合有关国家标准的残疾人机动轮椅车、电动自行车等交通工具。其中:
(1)2019年4月15日,实施的《电动自行车安全技术规范》(GB 17761-2018)新国标规定,电动自行车应当符合下列要求:
a)具有脚踏骑行能力;
b)具有电驱动或/和电助动功能;
c)电驱动行驶时,最高设计车速不超过25 km/h;电助动行驶时,车速超过25 km/h,电动机不得 提供动力输出;
d)装配完整的电动自行车的整车质量小于或等于55 kg;
e)蓄电池标称电压小于或等于48 V;
f)电动机额定连续输出功率小于或等于400 W。
(2)1999年至2019年4月14日实施的《电动自行车通用技术条件》(GB17761-1999)旧国标规定,电动自行车应当符合以下要求:最高车速不大于20km/h;整车质量(重量)应不大于40kg;必须具有良好的脚踏骑行功能。
三、拼装车:是指未经国家机动车产品主管部门许可生产的机动车;或者使用了报废、走私、事故后整车理赔机动车的发动机(驱动电机)、方向机(转向器)、变速器、前后桥、车架(车身)等五大总成之一组装的机动车。

预约范围:在石家庄市内桥西区、新华区、长安区、裕华区、高新区范围内有行驶需求的自用非营运电动自行车车主,可依法申请电动自行车登记备案预约。在其他县(市、区)有行驶需求的,预约时间另行通知。操作流程如下:
第一步:创建用户

图例一
第二步:车主备案
准备个人身份证件,登录系统,在“车主备案”栏目录入上传个人信息。

图例二

图例三
第三步:车辆备案
点击自用车辆备案→选择车辆录入→阅读电动自行车备案规则(可详细阅读电动自行车相关政策),根据电动自行车不同车辆合标类型,按照提示,填写车辆相关信息(新国标车辆可通过扫描合格证上二维码或输入车辆编码查询获取车辆相关信息)、上传来历证明(收据或发票)、车辆合格证等材料;对来历证明(收据或发票)、车辆合格证等遗失的,还须点击并确认遗失须知;选择上牌网点后,完成自用车辆备案。

图例四

图例五(车辆类型选择)

图例六(新国标车辆信息录入)

车辆信息录入后,请选择预约挂牌网点。


第四步:审核告知
车主登记备案预约信息录入完毕后,平台工作人员对上传的资料进行审核,并短信告知审核结果,审核通过的生成预约二维码。车主可通过“我的车辆”(车辆详情页面)查看车辆相关审核信息。


第五步:登记挂牌

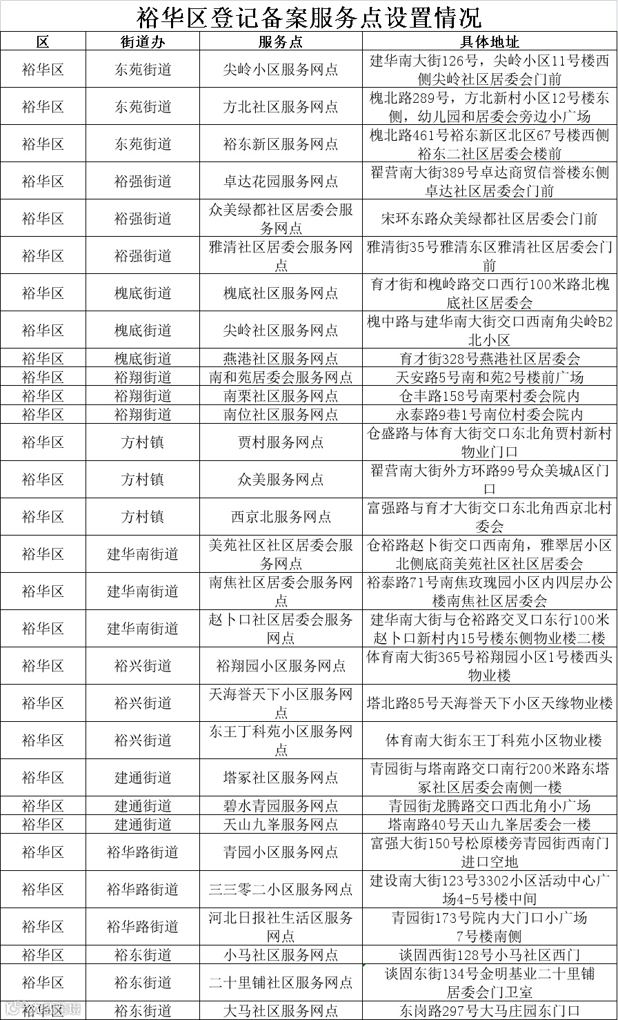
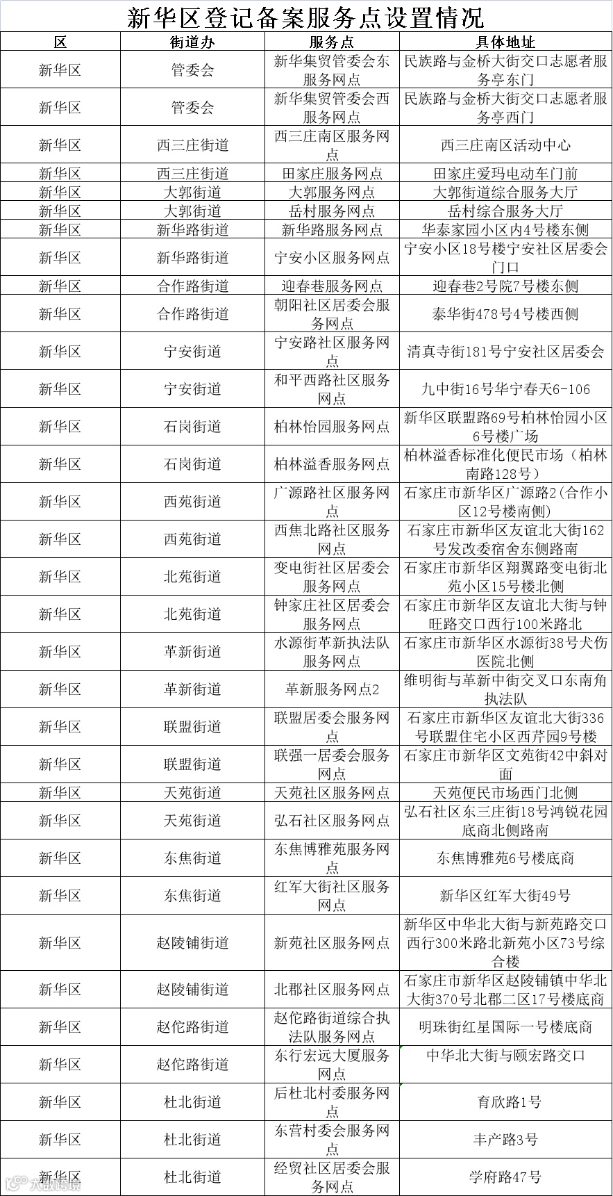
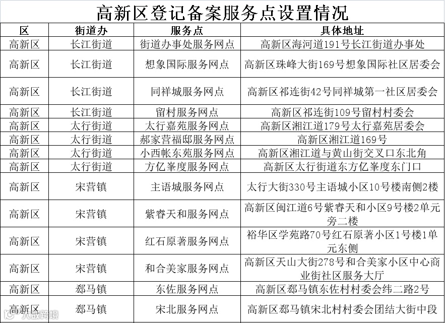
石家庄市电动自行车登记备案服务网点公示
长安区

裕华区

桥西区

新华区

高新区


还在等什么
赶紧转发给亲朋好友
去给心爱的小电车
预约登记备案吧
来源:石家庄公安交警

