文/国泰君安首席宏观任泽平
2015年将步入增速换挡下半场的关键期,预示出清加快、政策宽松、利率下降、改革提速、风险偏好提升和股债双牛。改革赢得未来,为改革干杯!
摘要
回顾:2014年是十分不平凡的一年,具有转折性意义。2014年是自1991年以来近24年经济增速最低的年份,却是近5年资本市场表现最好的年份,也是各界对中国未来最充满信心的年份。
这为什么呢?中国经济在2014年发生了什么?
思考:按照政治经济学思维,在政治领域,2014年发生的最重要的事情是市场观察并确认了新一届中央领导集体在打虎反腐、锐意改革等方面的勇气和决心,恢复了对未来发展前景的信心,提升了风险偏好。在经济领域,2014年发生的最具历史性意义的事件是自2季度开始的房地产长周期拐点到来,标志着中国经济步入增速换挡期的下半场。房地产长拐点到来,产生了五大涟漪效应:房地产长周期调整预期倒逼重化工过剩产能出清加快、宽松政策频繁出手对冲地产投资下滑、财税改革提速应对土地财政坍塌、三大资金黑洞收缩无效融资需求导致无风险利率趋势性下沉、居民大类资产配置从商品房和理财市场转战股市。出清加快、政策宽松、利率下降、改革提速、风险偏好提升和资金流入造就了2014年股债双牛的局面。
展望:2015年将步入增速换挡下半场的关键期。预计GDP增速由2014年的7.4%缓降至7%左右,接近但还未到达“新常态”,地产投资增速下降至5%左右,过剩产能出清加快;物价环境整体仍处于通缩;财税、国企、金融、社保、土地等改革提速,新《预算法》实施;货币政策由定向宽松转向全面降准降息,财政政策将变得更加积极;无风险利率进一步下降,可以推动股市的估值中枢进一步提升,股债双牛,债不如股,继续牛市思维。
对比:未来中国经济和资本市场前景类似日本1975-1980年、中国台湾1986-1990年、韩国1999-2006年在增速换挡期下半场的表现。如果跟自身比,类似中国在1996-2000年的表现。都属于典型的转型宏观下的转型时钟和“转型牛”,而非“周期牛”,由分母驱动,而不是分子驱动。
风险:有可能破坏掉上述逻辑的风险变量来自改革遇阻、经济失速、金融风险爆发、刺激过度和地缘政治。
正文
展望未来,可分解为四个问题:回顾过去发生了哪些重要变化,主要逻辑是什么,未来如何演变,逻辑被加强还是被破坏掉。
按照政治经济学思维,在政治领域,2014年发生的最重要的事情是市场观察并确认了新一届中央领导集体在打虎反腐、锐意改革等方面的勇气和决心,恢复了对未来发展前景的信心,提升了风险偏好。
在经济领域,2014年发生的最具历史性意义的事件是自2季度开始的房地产长周期拐点到来,标志着中国经济步入增速换挡期的下半场。房地产长周期拐点到来,产生了五大涟漪效应:房地产长周期调整预期倒逼重化工业过剩产能出清加快、宽松政策频繁出手对冲房地产投资下滑、三大资金黑洞收缩无效融资需求导致无风险利率趋势性下沉、财税改革提速应对土地财政坍塌、居民大类资产配置从商品房和理财市场转战股票市场。出清加快、政策宽松、利率下降、改革提速、风险偏好提升和资金流入造就了2014年股债双牛的局面。
2015年将步入增速换挡下半场的关键期。预计GDP增速由2014年的7.4%缓降至7%左右,地产投资增速下降至5%左右,过剩产能出清加快;物价继续通缩;财税、国企、金融等改革提速;货币政策由定向宽松转向全面降准降息,财政政策将变得更加积极;无风险利率进一步下降,可以推动股市的估值中枢进一步提升,股债双牛,债不如股,牛市思维。
未来中国经济和资本市场前景类似日本1975-1980年、中国台湾1986-1990年、韩国1999-2006年在增速换挡期下半场的表现。如果跟自身比,类似中国在1996-2000年的表现。都属于典型的“转型牛”而非“周期牛”,主要是分母驱动的,而不是分子驱动的。
有可能破坏掉上述逻辑的风险变量来自:改革遇阻、经济失速、金融风险爆发、刺激过度和地缘政治。
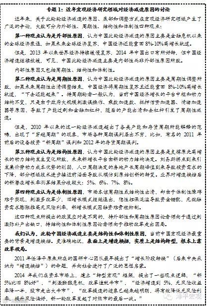
1、以房地产长周期拐点为标志,中国经济步入增速换挡期下半场:政策宽松、改革提速和股债双牛。
2014年是十分不平凡的一年,具有转折性意义。2014年是自1991年以来近24年经济增速最低的年份,却是近5年资本市场表现最好的年份,也是各界对中国未来最充满信心的年份。这是为什么呢?中国经济在2014年发生了什么?
2014年中国GDP增速估计7.4%左右,比上年下降0.3个百分点。2010年至今,中国经济增速已经连续5年20个季度下滑,这在过去二十多年十分少见(仅1992-1996年发生过)。
从实际观察看,中国经济此轮减速可能主要是结构性和体制性的:支撑原先高增长的动力结构发生了系统性的重要变化,刘易斯拐点和房地产长周期峰值到来,中国经济正增速换挡和结构转型;市场本该结构性出清,却由于体制性障碍难于实现,隐性担保风险泛滥导致资金错配,无效融资需求膨胀推升无风险利率。
按照政治经济学思维,在政治领域,2014年发生的最重要的事情是市场观察并确认了新一届中央领导集体在“打老虎”反腐、锐意推动改革等方面的勇气和决心,说了算定了干,因此恢复了对中国经济社会未来发展前景的信心,提升了风险偏好。
在经济领域,2014年发生的最具历史性意义的事件是自2季度开始的房地产长周期拐点到来,标志着中国经济步入增速换挡期的下半场,预示出清加快、政策宽松、利率下降、改革提速、风险偏好提升和居民大类资产配置行为变化,并进而预示着资本市场开始由熊转牛。
2014年长周期需求峰值到达并叠加利率市场化引发的抵押贷抑制导致了房地产长周期拐点的出现。从需求看,2014年前后20-50岁主体置业人群到达峰值,进而人口周期决定的房地产长周期峰值到来。从供求格局看,目前我国城镇户均住房已达到1套左右,虽然存在地区间的不平衡,但总体上房地产市场已由供不应求向供求基本平衡、快速发展向平稳发展阶段转换。从结构看,目前中国处于首次置业和改善型需求的年龄段人口分别约占全部购房年龄段人口的1/3和2/3,中国房地产市场正逐步由首次置业向改善性置业、新房市场主导转向存量房市场主导的阶段转变。这也就意味着,房地产建筑周期的峰值已经到来,至于价格还会受到金融政策(首付比、抵押贷款利率打折)影响。未来的房地产市场将跟过去有很大不同,过去销量、价格、土地购置、新开工、投资等主要指标同涨同跌且依次传导,但未来主要房地产市场指标将可能明显分化,有可能新开工和投资下降,但价格平稳或大涨大跌。
除了长周期拐点,2014年初,利率市场化催生的货币市场资金规模膨胀推高了银行负债端成本,银行主动压缩了抵押贷投放。长短因素叠加共同导致了居民对房价长期上涨预期的改变,并调整了大类资产配置行为。
房地产长周期拐点到来之所以被我们作为逻辑推演的出发点,是因为房地产太重要了,它不仅是上一轮经济高速增长的引擎,而且是当前增速换挡的触发因素,当居民由住行消费向服务消费升级时,经济将自然减速。经济史上有名言,“房地产是周期之母”、“十次危机九次地产”。通过比较就可以了解房地产的重要性。
从存量看,房地产资产市场规模是股票、债券、黄金、收藏品等资产市场规模的若干倍,考虑到房地产是高杠杆部门,房地产市场和抵押贷市场合计的资产规模更大。以中国为例,北京大约500万套商品房,房地产市值20万亿元左右,北上广深合计在80万亿元左右,全国房地产资产市值至少200万亿元以上,是股票市场的7倍,债券市场的6倍。以全球为例,据估计,房地产资产市场规模是债券市场的2倍,股票市场的3倍,黄金市场的60倍,收藏品市场的500倍。
从流量看,房地产投资是其他投资难以比拟和对冲的。2013年中国房地产业投资规模为11.1万亿元(2014年将超过12万亿元),占全社会固定资产投资的26.6%,由于地产投资链条长、带动能力强,地产投资相关联的投资合计估计占全社会固投的40%左右。而所有的基建投资加起来占20.4%,所有的制造业投资加起来占34.7%,所有的其他服务业加起来占12.6%。而且房地产投资是终端需求和发动机,基建和制造业投资则是引致需求。
2014年房地产长周期出清调整开启,成为打破国民经济旧循环困局的突破口,产生了五大涟漪效应:房地产长周期调整预期倒逼重化工业过剩产能出清加快、宽松政策频繁出手对冲房地产投资下滑、三大资金黑洞收缩无效融资需求导致无风险利率趋势性下沉、财税改革提速应对土地财政坍塌、居民大类资产配置从商品房和理财市场转战股票市场。出清加快、政策宽松、改革提速、利率下降和资金流入造就了2014年股债双牛的局面。
图 一张图看懂2014年宏观经济和资本市场运行的逻辑:改革转型和股债双牛

以房地产长周期拐点到来为标志,中国经济步入增速换挡期下半场。未来中国经济和资本市场的阶段性特征,类似日本1975-1980年、中国台湾1986-1990年、韩国1999-2006年在增速换挡期下半场的表现(详阅《增速换挡期的牛市催化剂:国际经验与中国未来》)。如果跟自身比,类似中国在1996-2000年的表现。都属于典型的“转型牛”而非“周期牛”,主要是分母驱动的,而不是分子驱动的。周期牛”的演进规律是政策底→市场底→经济底,“转型牛”的演进规律是改革底、无风险利率顶→市场底→经济底。无风险利率下降提供了牛市催化剂,改革提升了风险偏好(参见专题4:“转型牛”的经典案例)。

2、2015年中国经济向何处去?
沿着2014年经济和资本市场运行的逻辑,我们推演这一逻辑在2015年的演化,判断逻辑被加强还是被破坏掉。
2015年将步入增速换挡期下半场的关键期。预计GDP增速由2014年的7.4%缓降至7%左右,接近但还未到达新常态,地产投资下降至5%左右,过剩产能出清加快;物价环境整体仍处于通缩;财税、国企、社保、土地等改革提速,新《预算法》实施;货币政策有定向宽松转向全面降准降息,财政政策将变得更加积极;无风险利率进一步下降,股市的估值中枢进一步提升,股债双牛,但债不如股,继续牛市思维。
有可能破坏掉上述逻辑的风险变量来自:改革遇阻、经济失速、金融风险爆发、刺激过度和地缘政治。
2.1、经济走向:出清加快,接近但还未到达新常态
“新常态”是指经济转型基本完成后,经济发展进入一种可持续、相对稳定的新状态。

中国未来新的经济增长平台可能在5%左右,且新5%比旧8%好。原因有二。
一是国际经验。德日台韩在人均GDP11000国际元附近,经济增速平均从8.3%降到4.5%,降幅在50%左右。2013年中国人均GDP6700美元,按照购买力平价为9800国际元(1990年G-K国际元),相当于德国1968年、日本1970年、中国台湾1990年、韩国1992年的水平,进入了增速换挡的收入阀值区间。经济增速换挡的驱动力来自供给侧刘易斯拐点的出现和需求侧房地产长周期峰值的到来。中国经济在2008年前后越过了刘易斯拐点,并且在2014年到达房地产长周期峰值。
二是中国现实。从近年增速换挡的进展看,中国经济正在向5%的中速新常态过渡。市场化程度比较高的出口已经由过去20%以上的增长调整至5%-10%的新常态;房地产投资正在调整,预计将由过去20%以上的增长调整至5%左右的新常态;只有基建投资为了稳增长需要,仍然维持在20%以上的增长,预计未来将调整至10%左右的新常态;消费增速将由过去13%以上的增长调整至10%左右的新常态。三大需求名义增速再扣掉3个百分点的价格缩减指数,测算下来,新常态下中国经济新增长平台在5%左右。预计如果房市能够软着陆,改革能够推动,中国经济有望成功实现增速换挡,从而步入可持续增长的“新常态”。
“新5%比旧8%好”,是指未来通过改革构筑的5%增长平台比现在靠刺激勉强维持的7%-8%增长平台要好,旧增长模式破掉了,无效融资需求中断了,利率下来了,产业升级了,企业利润上升了,股市走牛了,居民生活改善了,政府威信提高了。增长动力破旧立新,增长模式从速度效益型升级到质量效益型,步入繁荣稳定可持续的“新常态”。
2015年,中国经济正在接近但还未到达“新常态”:
表 2015年主要经济指标预测 单位:%
GDP |
工业 |
投资 |
基建 |
地产 |
制造业 |
出口 |
进口 |
|
2014 |
7.4 |
8.3 |
16.5 |
22.1 |
11.5 |
13.8 |
6.5 |
1.2 |
2015E |
7.0 |
7.8 |
15.0 |
25.0 |
5.0 |
13.5 |
6.5 |
4.4 |
消费 |
信贷 |
M2 |
融资规模 |
社融 增速 |
赤字率 |
CPI |
PPI |
|
2014 |
12.1 |
9.9万亿 |
12.5 |
16万亿 |
13.9 |
2.1% |
2.0 |
-1.6 |
2015E |
12.5 |
10.2万亿 |
12.0 |
17.4万亿 |
13.2 |
2.6% |
1.8 |
-1.4 |
GDP:2015年GDP增速的预期目标预计将设定为7%左右(2014年12月中央经济工作会议设定,2015年3月上两会),主要考虑兜住就业底和金融风险底,年底官方公布数据可能会“左”一些在6.8%左右,实际微观感受6.5%左右(2014年预期目标7.5%左右,年底官方公布数据7.4%左右,实际微观感受7%左右)。2017年前后,随着改革实质推进,新的增长动力结构逐渐构筑,中国GDP增速有望达到5%左右的新平台,从而探明底部。
地产:2015经济形势的关键还是房地产,2014年房地产业投资规模超过12万亿元,其他投资难以长期对冲。人口周期决定的房地产长周期峰值到来了,930救市政策相当于给居民加杠杆,实质上是透支明后年需求,房市企稳的基础不牢,未来经济可能有隐忧。
投资:地产投资5%,比2014年下降6.5个百分点,进入新常态,去库出清加快;为了对冲地产投资下滑,基建投资加码,增速至25%,比2014年加快3个百分点;制造业投资受出口企稳带动,增长13.5%,基本与2014年持平。
出口:增长6.5%,与2014年持平,进入新常态。
通胀:未来物价形势主要矛盾在通缩而不是通胀。因此,降息降准在中期是可期的,也是合理的。
货币和赤字:考虑到货币和财政政策比2014年会更加宽松,预计M2增速12%,社融17.4万亿元,社融增速13.2%,财政赤字率由2.1%提高至2.6%。
风险:改革遇阻、经济失速、金融风险爆发、刺激过度和地缘政治。美元持续走强之后全球大类资产配置发生变化,资本从欧日和新兴市场流出,那些脆弱链条上的高杠杆部门和地区可能承受不住资金紧张的考验。美国一体两翼战略的推进、欧美制裁俄罗斯、石油战争等地缘政治因素会带来不确定性。
2.2、宏观调控:从定向宽松到全面降息降准
目前社会各届对宏观调控的看法有分歧:第一种是对立派,认为不能降息降准,把降息降准和改革绝对地对立起来,认为政策宽松是反改革的。我们认为,在谈宏调取向问题时,首先要弄明白什么是宏观调控?宏观调控的功能是什么?宏观调控能解决什么问题?政策工具的优劣是什么?宏观调控本身是反周期的,是为了熨平经济波动,同时,在转型期,宏观调控又要与改革相互配合。改革所需要的环境应是中性一些的,经济好改革动力弱,但经济太差又会忙于救急。当前中国经济处于转型阵痛期和通缩期,因此,适当的降息降准是为了应对衰退和通缩,只要把握好度,是为了兜底而不是为了刺激,与改革不矛盾,但如果力度过大,不是为了托底而是为了推高,则就变成了刺激。
第二种是定向派,认为应通过定向调控,精准发力。我们认为,货币政策定向调控是反市场经济的,是市场经济体制前进道路上的一种倒退,定向调控相当于央行指挥商业银行的放贷行为。计划经济是最具有定向调控和精准发力特征的,最终崩溃了。
第三种是放水派,认为中国此轮经济减速主要是外部性和周期性原因,应实施凯恩斯刺激,大规模全面降息降准。我们认为,放水派对中国经济改革转型的大背景缺乏认知。
第四种是相机抉择派,我们认为,2010-2014年改革动力不足,旧增长模式拒绝出清,宏观调控应中性偏紧;但是,2014年以房地产长周期调整为标志,中国经济已经进入增速换挡期下半场,出清去杠杆加速。我们认为此时应该相机抉择转向全面降息降准,但是一定要把握度,争取使宏观环境处于中性。
预计2015年货币政策将逐步从定向宽松转向全面降息降准,其中降准的空间比降息大。2015年财政政策有可能会转向实质上的“积极”,加码基建投资。
2.3、改革走向:左右两派再度交锋,从方案准备到落地攻坚
改革是政治经济学,“习近平政治经济学”应时代而生。习近平政治经济学体现了以习近平总书记为核心的新一届中央领导集体治国理政思想。总目标是完善和发展中国特色社会主义制度,推进国家治理体系和治理能力现代化;在政治上,强力领导、从严治吏、依法治国;在经济上,尊重规律、推动改革、守住底线。
2014年2季度以来,经济增速平着走,但股市走出一轮牛市,上证综指涨幅近20%。市场为改革点赞,炒作改革主题。3季度全球金融市场动荡,欧美和新兴经济体股市普遍大幅回调,但是中印股市表现强劲,为两大亮点,两国都展现出了改革决心,经济基本面稳健。
近期市场对当前改革的评价较高:说了算,定了干!
新一轮改革的时间表和路线图:
以财税始,以国企终,核心在财税、金融和国企三大改革,其他改革为配套。
1、财税改革想得最明白、推进最迅速。当然,也可能是因为土地财政难以为继倒逼,共识和紧迫感强。目标要求在2016年前把攻坚战打完。预计后面会出台地方性债务清理处置剥离的具体实施细则。2015年1月1日新《预算法》实施,地方举债于法有据,到2015年12月份地方融资平台将清理整顿完成,用地方债化解存量债务。《环境税法》、《消费税法》、《房产税法》等税改将推进。
2、市场对国企改革期望高,甚至认为是最大改革红利。但最终结果“左”一点还是“右”一点,有待达成共识。国企改革还需要就功能分类、混合所有制等重大关键问题统一共识,整体方案还需要进一步完善,2015年推进力度有望比2014年大,提升国企治理效率,涉及百万亿元国有资产的价值重估。
3、金融改革推进稍显滞后,一行三会尚未形成有效的统一协调推进机制。利率市场化有暂缓迹象,保险国十条更多地属于表态性质,注册制短期难以出台。2015年有望推进力度比2014年大。
4、政府将更加重视资本市场发展,作为经济转型和去杠杆的重要抓手,并有实质性举措。阿里巴巴赴美上市对决策层触动较大。经济转型需要金融结构转型相匹配,加大直接融资比重,大力发展多层次资本市场。金融是最大的创新加速器,激发创新创业活力,关键在于注册制和依法治市。
5、土地、社保等改革方案有望近期推出实施。
6、司法改革落地实施。
7、按照中央部署,2017年之前是改革攻坚战。
宁改革而重生,勿刺激而苟活。
我们认为可以把深蹲起跳、直接起跳和匍匐前进三种前景的概率由之前的4:4:2上调至3:5:2。
2015年将不仅看到资本市场上的多空决战,也将是验证“转型宏观”与“周期宏观”逻辑最好的的时期。
3、转型宏观下的转型时钟、转型牛
经济时钟是业界做大势研判和资产配置的基础方法。今天我们向大家介绍一个全新的认识。
根据我们研究全球和中国经济史发现,经济时钟有两类:转型时钟和周期时钟,其所适用的环境、对应的大类资产配置逻辑是不同的。
“周期时钟”出现潜在增长率(增长平台)和动力结构不变时,比如2003-2007年,处于改革红利释放期,高增长低通胀,大家都很开心。“周期宏观”重点观察快变量(存货、产能利用率、货币政策)。传统“周期宏观”下的大类资产配置逻辑是:产能过剩、经济萧条→产能出清、货币政策衰退宽松、利率下降→债牛→经济复苏、股牛。“周期牛”的演进规律是政策底→市场底→经济底。
“转型宏观”出现潜在增长率或动力结构改变时,比如中国1996-2001年、2010—2017年,处于改革攻坚期和转型阵痛期,“七上八下”很多年。国外的例子有日本1970-1980年,中国台湾1983-1992年,韩国1992-2002年等。“转型宏观”需要综合观察快变量和慢变量(人口和房地产周期),到达拐点后,慢变量变快了。“转型宏观”的大类资产配置逻辑是:旧增长模式拒绝出清,加杠杆负债循环,货币政策因担心加杠杆而不能全面放松,经济增速往下走但无风险利率往上走,股债双熊→改革破旧立新,或危机倒逼出清去杠杆,经济增速往下走,无风险利率下沉,股债双牛。“转型牛”的演进规律是改革底、无风险利率顶→市场底→经济底。
没有最好的分析框架,只有最适合的分析框架。经济转型期,“转型宏观”系统地回答了增速换挡期的经济形势、结构性衰退与成长、改革宏调取向、大牛市催化剂、资产配置策略等关键性问题。经济转型期,传统“周期宏观”失效,坚持采用“周期宏观”研判的市场人士将不断犯错。“转型宏观”框架需要把长期与短期、改革与经济、宏观与中观、实体与货币等进行打通,这对研究人员的大格局观和综合素质是一个挑战。
2014年属于典型的“转型宏观”和“转型牛”。其它典型案例还有中国1996-1999年、2010—2017年,日本1975-1980年,中国台湾1986-1990年,韩国1999-2006年,等。这些时间段均出现了经济增速下降但股市大幅走牛的“转型牛”情况,核心在分母驱动,而非分子驱动。“转型牛”的典型事实是:经济转型、结构巨变、出清加快、改革提速、货币政策放松、利率下降、金融拆弹。




