
3DExperience simulation提供了全面的可靠的仿真解决方案,涉及到结构分析、显示动力学分析、疲劳分析、多物理场分析等各个方面。可以帮助企业快速解决产品设计过程中的仿真问题。
01
SIMULATION DESIGNER价值
制造和重量因素一直在推动产品变化,但您需要确保结构性能仍然满足设计的要求。使用Simulation designer,现在可以轻松验证您的设计是否适用于线性静态和动态应力,从而更好地了解您的产品将如何运行。
滑动查看更多图片
02
SIMULATION ENGINEER价值
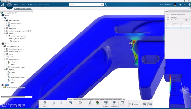
有时,线性静态模拟是不够的,您需要了解您的设计在处理非线性材料或塑性变形时的行为。仿真工程师允许您准确调查设计中的非线性,从而避免昂贵的返工。
滑动查看更多图片
03
SIMULATION ANALYST价值
(显示和疲劳)
如何捕捉到显式动态载荷(如跌落测试)的本质?Simulation Analyst为您提供强大的工具来解决复杂的假设场景,以便您能够准确地调查其影响。应力和位移结果使您了解组件在跌落测试中的行为,从而有信心推进最佳设计。
滑动查看更多图片
压缩和拉伸应力的循环加载会产生疲劳失效,如果不进行物理测试,很难预测。使用Simulation Analyst,您可以验证零件的寿命。
04
仿真多物理场分析
模拟多物理中的强大流体动力学功能,允许您轻松定义研究的边界、输入流体速度和(Body Fitted Mesh)使用六面体主导网格来精确模拟复杂的内部或外部流动场景。探索速度场、压力场和流线,以帮助您验证流体行为。
/ 总结 /
3DEXPERIENCE WORKS SIMULATION建立在达索3DEXPERIENCE云端平台上,所有与产品设计与研发相关的人员,从设计研发团队到供应商和客户,都能够进行无缝沟通,并随时随地审查仿真结果。云上服务提供了更高的灵活性,并支持对各种规模的企业进行快速部署。
点击观看SOLIDWORKS 2025
3DExperience Works仿真功能
上海云箔科技有限公司是经达索SOLIDWORKS授权的国内一级增值服务商,公司拥有CAD、CAM、CAE、PDM、PLM、MOM等领域的精英工程师团队,以先进的技术和产品解决方案为客户提供全方位服务,为更多制造企业的产品开发提供数字化设计、研发、管理等全方位解决方案与咨询服务,并在合肥建立了达索用户体验中心,让客户直观体验企业研发管理全流程解决方案。
云箔科技帮助客户简化产品开发流程、缩短产品上市时间,为企业降低成本、提高利润,助力企业实现数字化转型,提升企业核心竞争力,致力于成为中国领先的3D数字化研发智造服务商!
END



