
01.
装配体分析 “闪电” 提速
在进行装配体分析时,出于计算效率及网格划分难度考虑,一般我们不会让装配体中的所有的零件都参与到分析中,这个时候可以选择在SIM“零件”树中压缩不参与分析的零件。在2025新版本中,新增了“排除”和“包括”命令,用户在进行装配体分析时,可以多选零件,通过“排除”命令,将选中零件外的零件全部压缩;同样的,也可以通过“包括”命令,将选中外的零件全部解压缩,这样就可以快速的选择/排除所需要分析的零件,加快装配体仿真效率。
02.
弹簧连接 “灵动” 定义
在SOLIDWORKS Simulation 2025新版本的连接设置中,增加了新的“常规弹簧接头”命令,在“常规弹簧接头”中,用户通过选择弹簧两个接触面及自定义坐标系,确定弹簧的连接方式及连接方向。与旧版本的“弹簧”接头相比,新的“常规弹簧接头”可以允许用户更加灵活的定义弹簧刚度,如纵向刚度、各向异性的横向刚度、扭转刚度以及折弯刚度。
03.
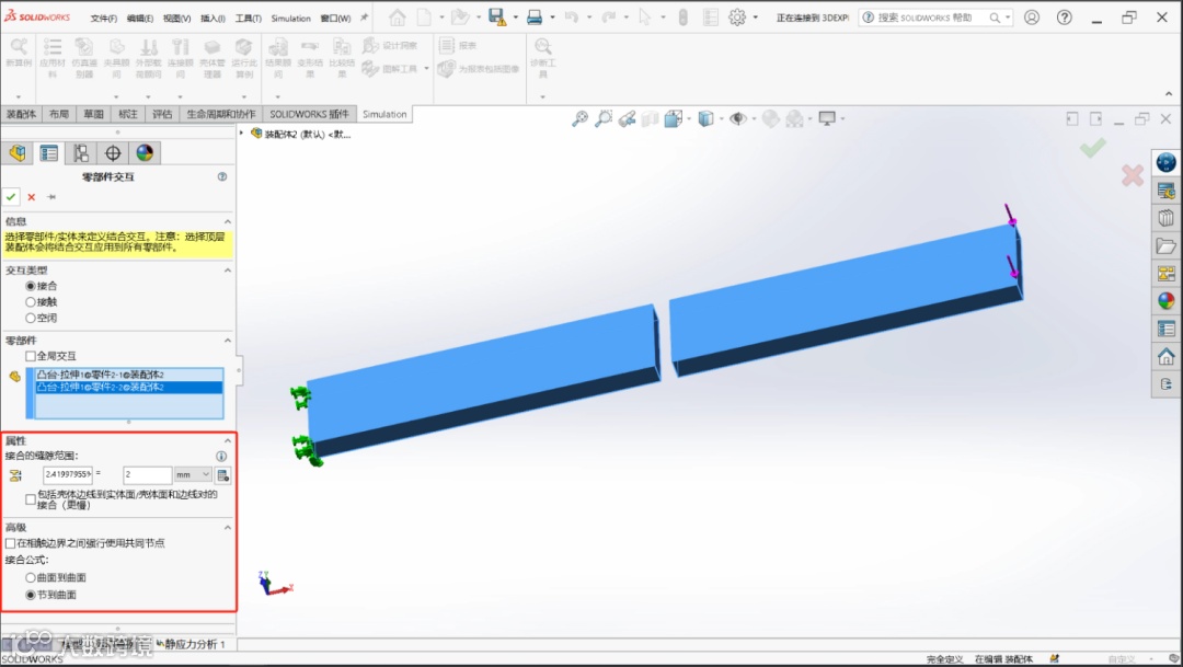
接触识别 “精准” 升级
关注SOLIDWORKS Simulation最近几个版本的新功能的工程师应该都用过接触面组设置中的“缝隙范围”功能吧,我们可以通过定义缝隙范围让软件自动将有间隙的两个面定义成接合接触。但是在旧版本中,如果选择的是“节点到曲面”的接合公式,有时会出现无法正确识别有间隙相触面组的情况,这会引起接触面识别错误从而导致分析出错。这点在新版本中有明显改善,在选择“节点到曲面”的接合公式后,软件能正确识别缝隙范围并添加对应接触,对仿真效率和准确率的提升有很大帮助。
04.
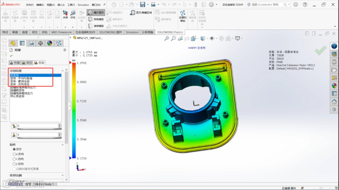
注塑翘曲 “洞察” 入微
SOLIDWORKS Plastics 2025中增强了“翘曲”功能。在注塑成型中,零件产生的翘曲主要是由于冷却不均匀、收缩不均及分子取向不一致。新版本中除了翘曲总变形外,用户也可以单独查看由于冷却不均匀、收缩不均及方向效应所导致的翘曲变形,分析导致翘曲最主要的原因,帮助模具设计工程师更好的提高产品性能。
点击观看
SOLIDWORKS Simulation 2025新功能视频
上海云箔科技有限公司是经达索SOLIDWORKS授权的国内一级增值服务商,公司拥有CAD、CAM、CAE、PDM、PLM、MOM等领域的精英工程师团队,以先进的技术和产品解决方案为客户提供全方位服务,为更多制造企业的产品开发提供数字化设计、研发、管理等全方位解决方案与咨询服务,并在合肥建立了达索用户体验中心,让客户直观体验企业研发管理全流程解决方案。
云箔科技帮助客户简化产品开发流程、缩短产品上市时间,为企业降低成本、提高利润,助力企业实现数字化转型,提升企业核心竞争力,致力于成为中国领先的3D数字化研发智造服务商!
END



