
提到云平台,大家既熟悉又陌生。我们会发现目前主要的软件公司都在往云平台方向努力。但是企业为什么要上云平台?可能不同规模的公司,这个问题的答案不尽相同。相同的观点就是更加广泛的协同配合,更加灵活的系统部署。
当然新事物难免有担心,安全问题是关注的焦点。就中小企业来讲,漏洞百出的网络防护,不健全的IT组织,中勒索病毒的客户已经不是个例了。个人观点云平台安全系数更高些。今天我们就去感受一下3DEXPERIENCE® Works 的建模功能。
首先,我们一起看下操作视频——
接下来,我们来看详细步骤——
1、 登录和启动xDesign运用。在云平台上角色和运用两个层面的帮助用户调用想要的程序。也可以使用收藏夹功能,收藏常用运用程序,方便用户使用。
2、新建新的零部件,选择存放的区域。
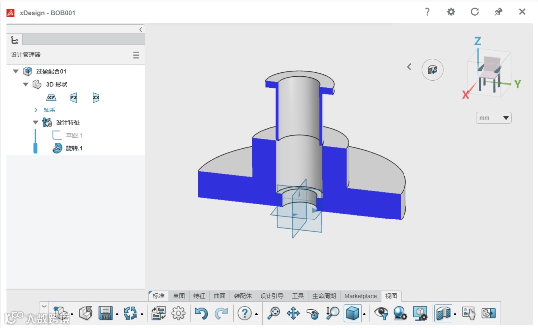
3、 建立的基本思路还是一样的,通过草图、特征等来完成。我们建立一个过盈配合的模型,用于仿真分析。
建立草图:
使用旋转完成建模:通过剖面显示,直观地查看下我们建立的模型。
到此,我们在线轻松完成了模型的建立。3DEXPERIENCE® Works云平台可以帮助工程师快速的完成软件部署和更新。下期内容我们将用这个模型来完成一个过盈配合的仿真分析,敬请持续关注。



