大数跨境

全新升级 | SOLIDWORKS 2022 新功能揭秘

全新升级 | SOLIDWORKS 2022 新功能揭秘 安徽斯维尔信息科技有限公司
2022-04-15
3
导读:快点看过来,SOLIDWORKS 2022增加亮点新功能!


电气工程师在完成图纸设计的同时还需要导出各种报表、清单,频繁的修改、再版使得时间大量浪费在重复性工作上,即便如此,也无法保证百分百准确无误;电气设计部门和机械设计部门虽然在设计同一个产品,但不同部门之间互相独立的设计工具使协同变得困难。那么如何提高电气工程师的设计效率,如何在协同中完成设计呢?


SOLIDWORKS Electrical在为电气工程师提供高效电气绘图解决方案的同时,搭建了多用户协同设计平台,使机械设计和电气设计得以在同一平台内进行。电气工程师在二维图纸中的电气设计,可以在机械工程师的三维空间结构中进行模拟布局,自动布线,计算线长,真正实现机电一体协同设计。


今天与大家分享的是SOLIDWORKS Electrical 2022 新增功能,全新的用户界面及增强功能,将为您带来全新体验。



哪些功能发生了变化?


■ 用户界面全新升级


SOLIDWORKS Electrical 2022用户界面全新升级,以全新面貌迎接用户,带来更加简洁高效的用户体验。








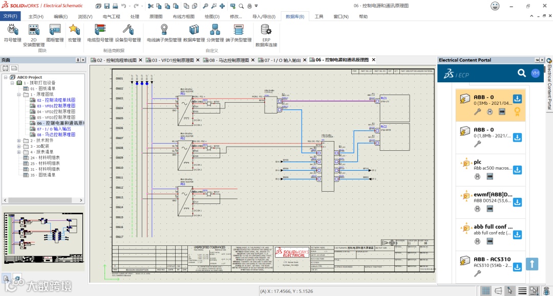
全新的在线部件库(ECP)


全新的在线部件库(ECP)集成在SOLIDWORKS Electrical用户界面中,不需打开浏览器,即可获得海量在线数据。





■ 电线编号模式更加多样


电线编号模式更加多样,按电线编号或按电位编号,均可灵活选择电线编号位置。


■ 工具栏中增加电气连接点命令按钮


工具栏中新增添加电气连接点命令按钮,无需启动布线设备向导即可快速添加电气连接点,升级线路设计,可为线束添加保护壳,灵活适应各种走线。





哪些功能得到了增强?


 布线性能显著提升


布线性能显著提升,更快获得效果更为逼真的电线、电缆及线束。





总结:SOLIDWORKS Electrical 2022再次为用户带来了高效的设计体验,不仅“颜值” 提升,也在细节上优化了用户体验。集成在用户界面中的在线部件库让您更加高效地获取线上资源,显著提升的3D布线性能让您体验更为高效的机电协同设计。SOLIDWORKS Electrical 2022,全新升级,全新体验!




【声明】内容源于网络
0
0
安徽斯维尔信息科技有限公司
安徽斯维尔信息科技有限公司是经达索SOLIDWORKS授权的国内一级增值服务商,公司拥有多领域的精英工程师团队,为更多制造企业提供数字化设计、研发、管理等全方位解决方案与服务,致力于成为中国领先的3D数字化研发智造服务商!
内容 420
粉丝 0
安徽斯维尔信息科技有限公司 安徽斯维尔信息科技有限公司是经达索SOLIDWORKS授权的国内一级增值服务商,公司拥有多领域的精英工程师团队,为更多制造企业提供数字化设计、研发、管理等全方位解决方案与服务,致力于成为中国领先的3D数字化研发智造服务商!
总阅读1.0k
粉丝0
内容420