
【新朋友】点击标题下面蓝色字“华印印刷”关注。
【老朋友】点击右上角,转发或分享本页面内容。
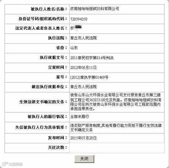
【看点】2015年7月份,最高人民法院公布了新一批失信被执行人名单中居然有济南娃哈哈恒枫饮料有限公司,真是太奇怪了。在我们印象中娃哈哈是一家非常诚信的企业,到底是怎么回事呢?华印小编仔细了解后发现原来济南娃哈哈是因连带责任上的黑名单,真是冤!此外,据华印小编不完全统计,7月除济南娃哈哈外还有206家食品、医药、日化等企业上榜。这些行业都是纸箱生产企业的重要客户领域,纸箱厂选择客户时需谨慎。
【正文】
济南娃哈哈上高院黑名单,真是冤
2015年7月28日,最高人民法院公布了一批失信被执行人名单。这批名单中居然有济南娃哈哈恒枫饮料有限公司,真是太奇怪了。在我们印象中娃哈哈是一家非常诚信的企业,到底是怎么回事呢?华印小编仔细了解后发现原来济南娃哈哈是因连带责任上的黑名单,真是冤!

206家食品、医药、日化等企业上榜
山东省32家
山东斯密达食品有限公司(食品类)
山东鑫顺食品有限公司(食品类)
山东润鼎食品有限公司(食品类)
山东集盛食品有限公司(食品类)
山东哎呀呀食品有限公司(食品类)
山东尧王食品有限公司(食品类)
山东汇康食品有限公司(食品类)
潍坊绿康源食品有限公司(食品类)
潍坊海龙府食品有限公司(食品类)
济南平阴正大食品有限公司(食品类)
济南市历城区食品公司(食品类)
临沂富泰食品有限公司(食品类)
临沂市奥冠食品有限公司(食品类)
烟台兴洋水产食品有限公司(食品类)
烟台宏麟食品(食品类)
高密一味食品有限公司(食品类)
莱阳福海食品有限公司(食品类)
定远县玉强米业有限公司(食品类)
青岛成宝食品有限公司(食品类)
五莲县宏大食品有限公司(食品类)
诸城市德美利源食品有限公司(食品类)
龙口市富迪食品有限公司(食品类)
滨州市金益园食品有限公司(食品类)
临朐圣苑食品有限公司(食品类)
东营市海滨食品加工冷藏厂(食品类)
平邑银源药业有限公司(医药类)
山东金泰集团股份有限公司(医药类)
山东颐泰医药有限公司(医药类)
烟台巨先药业有限公司(医药类)
山东宏益腾药业有限公司(医药类)
山东蓝汀制药有限公司(原济南祥坤制药有限公司)(医药类)
济南鑫合化妆品有限公司(日化类)
福建省31家
福建民康食品有限公司(食品类)
福建为天食品有限公司(食品类)
福建顺祥食品有限公司(食品类)
福建省昭德茶业股份有限公司(食品类)
福建省莆田绿野食业有限公司(食品类)
福建省青然食品股份有限公司(食品类)
福建省绿野食业有限公司(食品类)
福建中盛天安食品有限公司(食品类)
福建味孚食品有限公司(食品类)
福建省芭比恩食品有限责任公司(食品类)
莆田市康达食品有限公司(食品类)
莆田禾吉食品有限公司(食品类)
莆田市双豪食糖制品有限公司(食品类)
莆田市东南香米业发展有限公司(食品类)
莆田市荔城区豪吉祥食品厂(食品类)
龙海永川食品有限公司(食品类)
龙海市源鑫食品有限公司(食品类)
上杭县云雾香茶叶发展有限公司(食品类)
厦门市豪芳食品有限公司(食品类)
捷龙(福建)食品有限公司(食品类)
三明市鑫兴食品有限公司(食品类)
三明市竹乡食品有限公司(食品类)
龙海市永川食品有限公司(食品类)
漳平益民食品有限公司(食品类)
晋江鑫贤糖姜菓子食品有限公司(食品类)
永安市桃姐食品有限责任公司(食品类)
凤源畲香(福建)茶业有限公司(食品类)
福鼎市张元记茶业有限公司(食品类)
建宁县华新食品有限公司(食品类)
福建省兴源集团药业有限公司(医药类)
福建龙昕医药有限公司(医药类)
江苏省21家
江苏兴丰食品有限公司(食品类)
江苏天一食品股份有限公司(食品类)
江苏纳爱丽食品有限公司(食品类)
江苏振亚食品有限公司(食品类)
江苏省凌桥米业有限公司(食品类)
江苏丹绿食品股份有限公司(食品类)
江苏金元食品有限公司(食品类)
江苏李冠成食品股份有限公司(食品类)
徐州市阿勇食品有限公司(食品类)
徐州雅苏麦尔食品有限公司(食品类)
连云港顺福食品有限公司(食品类)
淮安市凌桥米业有限公司(食品类)
淮安市君泰食品有限公司(食品类)
淮安市华恒食品有限公司(食品类)
淮安市爱彪食品有限公司(食品类)
江苏康之捷医药有限公司(医药类)
南京天营医药有限公司(医药类)
江苏通用药业有限公司(医药类)
江苏普康药业有限公司(医药类)
无锡启祥博腾饮料有限公司(饮品类)
江苏极度日化有限公司(日化类)
湖北省16家
湖北喔喔食品有限公司(食品类)
湖北纽斯达食品股份有限公司(食品类)
湖北万友食品工业有限公司(食品类)
湖北流昶食品科技有限公司(食品类)
武汉市江岸区邦可食品厂(食品类)
武汉鑫白玉食品有限公司(食品类)
中盐(湖北)食品有限公司(食品类)
宜昌奥龙绿色食品有限公司(食品类)
宜昌强盛冷冻食品有限责任公司(食品类)
武汉市东山制药厂(医药类)
武汉市辛安渡制药总厂(医药类)
武汉华源药业有限公司(医药类)
湖北宏远药业有限公司(医药类)
武汉恒大药业有限公司(医药类)
湖北惠记医药有限公司(医药类)
武汉华珍药业有限公司(医药类)
河南省15家
郑州华姗食品有限公司(食品类)
河南省康伊特食品有限公司(食品类)
河南润滑食品有限公司(食品类)
河南传家宝食品股份有限公司(食品类)
河南汇通集团肉食品股份有限公司(食品类)
漯河市南方食品有限公司(食品类)
漯河闽记食品有限公司(食品类)
漯河汇通高低温肉食品有限公司(食品类)
虞城县徐油坊食品有限公司(食品类)
三门峡市康健食品有限公司(食品类)
三门峡维康食品有限公司(食品类)
百伦卡顿(郑州)食品配料有限公司(食品类)
开封市天香食品有限公司(食品类)
洛阳湖滨食品有限公司(食品类)
驻马店联顺食品有限公司(食品类)
上海易施特农药(郑州)有限公司(医药类)
浙江省15家
浙江古月茶业有限公司(食品类)
宁波海曙大林食品有限公司(食品类)
浙江神农食品有限公司(食品类)
浙江鑫明水产食品有限公司(食品类)
奉化会红保健食品有限公司(食品类)
安吉县吉华茶业有限公司(食品类)
余姚市嘉士利酱菜食品厂(食品类)
舟山市杰杰食品有限公司(食品类)
浦江极美饮品有限公司(饮品类)
苍南县宏泰医药有限公司(医药类)
浙江盛基药业有限公司(医药类)
浙江双溪医药有限公司(医药类)
义乌市众生医药有限公司(医药类)
浙江优乐卫生用品有限公司(日化类)
义乌市绿丹美化妆品有限公司(日化类)
上海市8家
上海乐顺食品有限公司(食品类)
上海陆沁茶业有限公司(食品类)
上海乐奇食品有限公司(食品类)
上海谷素食品有限公司(食品类)
上海煌子美容美发用品有限公司(日化类)
上海丝芭蒂化妆品有限公司(日化类)
上海尤品生物科技有限公司(医药类)
上海尚誉生物科技有限公司(医药类)
广东省7家
佛山市广粮饮料食品有限公司(食品类)
阳东海惠食品有限公司(食品类)
广东银创加家食品有限公司(食品类)
广东七宝一丁食品有限公司(食品类)
东莞市巧轩食品有限公司(食品类)
阳东海惠食品有限公司(食品类)
广东阳江制药厂有限公司(医药类)
辽宁省7家
辽宁宏洲食品有限公司(食品类)
大连鸿瑞食品有限公司(食品类)
鞍山晋丰达食品有限公司(食品类)
盘锦大德食品有限公司(食品类)
大连裕曼食品有限公司(食品类)
西丰县馨英药业有限公司(医药类)
沈阳团山寺矿泉饮品有限公司(饮品类)
湖南省7家
邵阳市家和乐食品有限责任公司(食品类)
绥宁县丰怡食品有限责任公司(食品类)
湖南旺润食品科技有限公司(食品类)
娄底市同星米业有限公司(食品类)
湖南中江种业有限公司(农业类)
湖南三湘中药饮片有限公司(医药类)
紫光古汉衡阳饮源制药有限公司(医药类)
四川省6家
成都国豪味业食品有限公司(食品类)
四川临江寺味业有限公司(食品类)
成都昌盛鸿笙食品有限公司(食品类)
成都金香花茶有限公司(食品类)
成都依索化妆品有限公司(日化类)
成都中港睿奇乳业有限公司孟州分公司(饮品类)
安徽省6家
定远县玉强米业有限公司(食品类)
安徽康宏园食品有限公司(食品类)
阜阳市创亿食品有限公司(食品类)
合肥金绿食品有限责任公司(食品类)
芜湖市国通食品有限公司(食品类)
安庆市茁壮农药有限公司(医药类)
云南省6家
昆明五华东寺塔食品有限公司(食品类)
石林金恒食品有限公司(食品类)
云南德华生物药业有限公司(医药类)
云南月秀药业有限公司(医药类)
云南良方制药有限公司(医药类)
云南曦丹制药有限公司(医药类)
广西省6家
广西田阳和利米业有限公司(食品类)
广西新运糖业有限公司(食品类)
广西国大食品有限公司(食品类)
广西玉林华谷米业有限公司(食品类)
柳州市旺慧糖业有限公司(食品类)
南宁市诚绿食品有限责任公司(食品类)
江西省5家
宜春市无铅松花皮蛋有限公司(食品类)
江西创明食品有限公司(食品类)
江西财富茶业有限责任公司(食品类)
江西长江药业有限公司(医药类)
江西省祥和日化有限公司(日化类)
重庆市4家
重庆市大足区领道食品有限公司(食品类)
重庆国赐食品有限公司(食品类)
重庆市糊涂基食品有限公司(食品类)
重庆高诺化妆品有限公司(日化类)
山西省3家
市琪欣食品有限公司(食品类)
山西天渊枣业有限公司(食品类)
山西众燊制药有限公司(医药类)
黑龙江省3家
哈尔滨市绿荫食品有限公司(食品类)
鸡西海泰食品有限公司(食品类)
黑龙江省金九药业股份有限公司(医药类)
内蒙古2家
呼伦贝尔北方药业有限公司(医药类)
宁城县德圣康食品有限责任公司(食品类)
贵州省2家
贵州安华药业有限公司(医药类)
贵州黄平牛老大食品有限公司(食品类)
甘肃省1家
永昌县百佳食品厂(食品类)
北京市1家
北京德默高科医药技术有限公司(医药类)
陕西省1家
西安尚雅食品有限公司(食品类)
甘肃省1家
永昌县百佳食品厂(食品类)
河北省1家
河北可利尔种业有限公司(农用类)
注:名单统计时间截止到7月31日,随着最高人民法院的更新,8月1日后名单可能会有变动,具体失信情况请以最高人民法院公布的当日名单为准。
免责申明:以上名单仅供参考,详情请查阅中国人民最高法院失信被执行人查询系统。不得在其他渠道上拷贝、复制或传播该信息,不得用于非法目的和不正当用途。

