
牛头禅院
编者按:#南#怀#瑾#,1918年3月18日出生于中国浙江温州,2012年9月29日在江苏省苏州市吴江区七都镇庙港太湖大学堂去世,享年95岁。#南#怀#瑾#是中国当代诗文学家、佛学家、教育家、中国古代文化传播者、学者、诗人、武术家、中国文化国学大师。历任台湾省台湾政治大学、台湾辅仁大学及中国文化大学教授。转载此文,仅供大家参考,不代表公众号观点。
第十章、法融一系的禅道(4)
04、至圣独照的隽语《禅话》
又如得法于牛头山慧忠禅师的惟则禅师。隐于天台山瀑布之西岩,后自名其岩为佛窟。一日示众曰:“天地无物也,我无物也,然末尝无物。斯则圣人如影,百年如梦。孰为生死哉!至人以是独照,能为万物之主,吾知之矣。汝等知之乎?”

以下为作者案语:
新语云:总之,牛头山法融一系的禅风,既平易,又奇特,有机锋,有实语,与南宗六祖以后的禅,同而不同。他与五祖弘忍大师旁出的北宗神秀之禅,互相辉映于唐代的文化思想之间,颇有影响之力,学者不可不加注意。
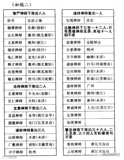
05、法融一系的禅师索引表





附:《禅话》目录
《禅话》话头
答叔、珍两位质疑的信
第一章:中国禅宗的初祖-达摩大师
01、对我是谁人不识 02、面壁而坐终日默然 03、为求真理而出家的少年学僧-神光 04、神光的断臂
第二章:达摩禅
01、了不可得安心法 02、禅宗开始有了衣法的传承 03、达摩所传的禅宗一悟便了吗 04、达摩禅的二入与四行 05、五度中毒、只履西归
第三章:南北朝时代的中国禅与达摩禅
01、北魏齐粱之间佛学与佛教发展的大势 02、齐粱之间中国的大乘禅 03、中国大乘禅的初期大师
第四章:南北的奇人齐事-中国维摩禅大师傅大士
01、平实身世 02、照影顿悟 03、被诬入狱 04、舍己为人 05、名动朝野 06、帝廷论义 07、撒手还源 08:有关傅大士的传记资料 09:还珠留书记
第五章:禅宗三祖其人其事
01、从禅宗四祖的传记中追寻三祖的踪迹 02、向居土与僧璨的形影 03、关于向居上与神光大师的短简名书 04、僧璨大师的时代和历史 05、《信心铭》的价值
第六章:达摩禅与二、三祖的疑案
01、二祖慧可与三祖僧璨 02、二祖晚年的混俗问题 03、有关二祖传记的疑案
第七章:中国佛教原始的禅与禅宗四祖的风格
01、南北朝至隋唐间禅道的发展与影响 02、汉未有关习禅的初期发展史料 03、东晋以后有关习禅的史料与论评 04、禅宗四祖道信的笃实禅风 05、轻生死重去就的道信大师的风格
第八章:五祖弘忍大师
01、破头山上的栽松老道 02、平凡的神奇充满了初唐以前的禅门 03、隋唐以后盛传的三世再生之说 04、道信大师与弘忍大师的授受祖位与其他
第九章:懒融宜人
01、隋唐间达摩禅的分布 02、破头山与牛头山 03、赚得百鸟衔花的懒融 04、善恶一心都可怕 05、在山的悟对和出山的行为
第十章:法融一系的禅道
01、诗境与禅话 02、吹布毛的启发 03、老难为善 04、至圣独照的隽语 05、法融一系的禅师索引表
第十一章:马祖不是妈祖
01、一段民间传说的插曲 02、马大师活用了教学法 03、一颗大明珠 04、猎到一个弓箭手 05、不离本行的猎手 06、又是一颗明珠
第十二章:唐宋间与湖南有关的禅宗大德
第十三章:南宗禅在唐初的茁壮
01、南行禅道落在江湖 02、奠基南宗的两大柱石 03、行思禅师 04、初唐时期的文化大势 05、唐初中国佛学的茁壮 06、一砖头打出来的宗师
附录:禅的幽默
音流(Sant Mat)资讯整理:
https://santmat.kuaizhan.com/
音流瑜伽(Sant Mat)简介
http://m.santmat.biz/


