
第一节 道教服食技术本质《道教服食技术研究》第一章 道教服食技术本体论
作者:黄永锋
作者简介 黄永锋,男,1976年生,福建仙游人,博士,厦门大学道学与传统文化研究中心主任,厦门大学哲学系教授、博士生导师。
第一章 道教服食技术本体论
第一节 道教服食技术本质
道教服食技术是本书的中心概念,是本书探究的对象,给它下一个贴切的定义是十分必要的。定义是以简短的语句来揭示概念的内涵和外延,使人们明确概念的意义及其使用范围的逻辑方法。我们给道教服食技术下定义拟分三步走,首先厘清前人对道教服食的认识,在此基础上重新界定道教服食技术的外延;其次,准确地揭示道教服食技术的内涵。最后,把道教服食技术内涵与外延结合起来给道教服食技术下个明晰合理又比较完整的定义。
一 道教服食技术的外延
服食是道教的一类养生技术。一般认为,服食是道教中人通过食用药物以求长生的法门。通过细致的考察,我们发现,服食是道教养生中一类十分常见的现象,其外延可以是药物,还可以包括日常食物、气、符(按,符的服法多样,有吞服法、服符水法等。)等。对同一个概念有不同的定义这是正常的认识现象。逻辑学告诉我们,定义只能揭示事物某些方面的规定性,不可能揭示事物全部的、丰富的内容。事物本身不断发展变化以及人们认识的局限性、片面性往往使准确定义的工作变得十分不易。给概念下定义的方法很多, 常见的有外延定义和内涵定义,也可以将概念的外延定义和内涵定义合起来。外延定义是通过列举一个概念的外延,使人们获得对该概念的某种理解和认识,从而明确该概念的意义和适用范围。明确概念的外延有助于明确概念的内涵。鉴于学术界对道教服食技术外延认识有个变迁的过程,梳理一下前贤对道教服食的认识,重新准确界定道教服食技术的外延,是十分有益的学术工作。
“服食”一词早在约成书于公元前300年的《尚书》中就已出现。《尚书•旅獒》称:“无有远迩,毕献方物,惟服食器用。”这里的“服食”是指服用饮食之物。道教使用“服食”这一概念,大多与养生联系在一起。道门内外对“服食”的阐释经历了一个发展的历程。1979年台湾巨流图书公司印行李叔还主编的《道教大辞典》“服食”条:“道家养生之一,谓服食丹药也。”(按,此处“道家”是广义上的道家,包括道教。)1994年华夏出版社出版发行中国道教协会、苏州道教协会主编的《道教大辞典》“服食”条:“方术,名词。泛指一切服用草木、矿石药物等以求长生。也作‘服饵’。”1995年中国社会出版社出版发行胡孚琛主编的《中华道教大辞典》“服食”条:“指服食药饵以求长生的一套方法。其中药是指丹药和草木药,包括膏丹、丸、散、汤剂、酒方。饵是指糕饼一类,泛指各种营养品,其材料大概可分为血肉品、草木品、菜蔬品、灵芝品、香料品、金玉品六大类,其做法大致包括糕点、酥酪、膏露、清蒸、红炫、粉蒸、烤炸、溜炒、腌熏、焖炖十大项目,这是一套丰富多彩、价值颇高的营养学和烹饪术。”由上述解释,我们注意到,道教服食的外延发生了一个由简单到复杂的变化。最早人们把服食的对象界定为丹药,即后来道教所讲的外丹;接着服食的对象范围有所发展,除了金石药,还包括草木药;在《中华道教大辞典》中服食的外延有更大的扩充,它包括药物和膳食。近来我们发现,单单药物和膳食还不足以表达服食的内容。人们使用服食这个概念时,往往还指服气和服符,并与辟谷有关。总的来说,服食的外延非常广泛,对此进行一番详细的梳理于本书的展开很有必要。
本书所谓的服食是广义上的服食,其外延由一般道教辞书所指药物、膳食增衍到气、符,即服食包括服药、服气、服符、饮食等方面,其中服气、服药、服符与辟谷(按,辟谷的主旨是慎食与少食,并非不食,辟谷术往往伴随着服气、服药、服符、服石等。)往往紧密不分,本书在展开论述的时候也会涉及辟谷。辟谷是一种不食五谷杂粮以求长生的方法,并非绝食,而是一种特殊的服食法门。古代道人认为食用谷物产生的渣滓使人不得长寿,所以探索通过调整呼吸和食用含有丰富植物油的松子仁、柏子仁、火麻仁等以及含有多种糖、淀粉、维生素等成分的麦门冬、地黄、茯苓、山药、黄芪、人参等根茎或菌核甚至是符水、石子等以代替五谷,在实践中形成道教养生辟谷派。本书有意将服食的外延扩大,是有根据的:
首先,服食外延的扩大是古今人们语言习惯的总结。虽然道教辞书仍在服药、服饵意义上阐释服食,实际上道教界、学术界过去、现在都在更广泛意义上使用“服食”一词。只要留意翻阅古代道教文献或者检索当今医学网页,我们就可以发现诸如“服食精气”、“服食元气”、“服食玄气”、“服食灵符”、“服食神符”、“服食仙符”“大剂量服食维生素有害”、“有八种人不宜服食蜂王浆”、“服食蒜头有助预防结肠癌和胃癌”等等内容。关于服食的对象为气的用法,比如,《云笈七签》卷五十七《诸家气法部•服气精义论并序•五牙论第一》中论食气:“服食精气,饮以醴泉。祝毕,舌料上玄,应取玉水舐唇漱口,满而咽之三”。又如《云笈七签》卷十九《三洞经教部•经 .老子中经(下)》云:“天道天道,愿得不老,寿比中黄,升天常早,愿延某命,与道长久。因瞑目念脾中黄气来上至口中,上念天精黄气来在目前,入口中咽之,三五而止。思行黄气周遍一身中,百五十息止。呼其神曰:玄光玉女、养子赤子、真人子丹,服食元气,饮宴醴泉。”再如,《太上黄庭外景玉经》下所云“恬淡无欲养华根,服食玄炁可遂生。还返七门饮太渊,通我喉咙过清灵。”还有,务成子《太上黄庭外景经注•中部经》“服天顺地合藏精”下文注释有“服食天气”之说法,该注云,“头为天,足为地。服食天气,灌溉身形,合人丹田,藏之脑户。天露云雨,何草不茂?”关于服食道符,《灵宝无量度人上经大法》卷六《灵宝符命品》“灵风聚烟”符下注文曰,“佩镇服食,治五方五虫炁”。“千和万合”符下注文曰,“佩镇和合万事财物,服食和合五脏,学道得成”。同上书卷七“仙道漭漭”符下注文曰,“治学道失心服食”。道教经文中诸如此类的用法很多,我们兹举上述三例以说明。台湾道教学者萧登福先生在《道教符箓咒印对佛教密宗之影响》中对道教符箓的用法作了精到的论析,其中屡屡用到“服食”一词,“道教神符的使用方法,有服食(或书符于纸,以井花水吞食;或书符于竹膜而后以水吞食;或烧符于碗水而服食),有佩戴,有沈水、埋土,有将符书画于身体器物上,有将符贴挂于门墙、室内、庭院者,有烧符于水,再用以点涂洗拭者”。由上可见,服食使用的范围十分广泛,不只局限在服食药饵。
其次,从字义上理解,服食可以包含服气、服符等。据《说文解字》,“服,用也”。“服”的最早字义是使用,后来才发展为食用,如《易•系辞》下“服牛乘马,引重致远”;《礼记•曲礼下》“医不三世,不服其药”。“食”的早期字义是聚集的米,《说文解字》云,“食,一米也”。钱桂森《段注抄案》:“一字疑当作壹。”“壹”就是“聚”,此处谓聚米为食。随着时代的变迁,“食”的含义有较大的发展,《左传》中有一则记载概括了“食”的后世语义,“初,宣子田于首山,舍于翳桑。见灵辄饿, 问其病,曰:‘不食(吃)三日矣。’食(与人以食)之,舍其半。问之,曰:‘宦三年矣,未知母之存否。今近焉,请以遗之。’使尽之,而为之箪食 (食物)与肉,置诸橐以与之。既而与为公介,倒戟以御公徒,而免之。问何故,对曰:‘翳桑之饿人也。’问其名居,不告而退。遂自亡也”。在这里“食”有归、与人以食、食物三层意思。基于“服”、“食”字源上的多义性,“服备”的解释力就比较强,它可以涵盖服用药物、日常饮食、特殊食物、吞服道符、呼吸吐纳等,而不必拘泥于服食药饵。
再次,道教类书“服食品”的内容涵盖服药、服气、辟谷、饮食、服符五方面。类书是我国的一种传统工具书,它是把古代书籍中的史实典故,名物制度、诗词文章、俪词骈语等资料按句或按段有选择地摘录下来,然后分门别类再编排在一起,以便检索和征引。现存正续《道藏》中收录了许多道教类书。唐代陆海羽客王悬河所修的《三洞珠囊》,摘录各种道书,分品编集,是一本重要的综合性道教类书。该书《服食品》记述道教服食养生成仙之术,其内容包括服药、服气、辟谷、饮食、服符等方面。下文列表来说明一下《三洞珠囊》卷三《服食品》对有关道教服药、服气、辟谷、饮食、服符之经文征引的情况:

图1
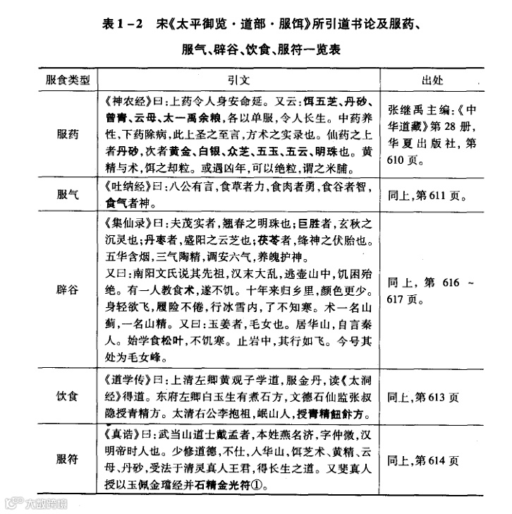
由上表观之,在道教类书编撰者眼中,道教服食的外延十分广阔, 包括道教饮食、道教服药、道教服气、道教服符、道教辟谷等。服食又称服饵,宋李昉所编大型类书《太平御览•道部•服饵》也包括服药、服气、辟谷、饮食、服符五种类型,我们列表举例来说明,表中黑体字者为服药、服气、辟谷、饮食、服符之对象:

图2
(按,石精金光符,服食用。《真诰》卷十四云:“戴乃授行玉佩金瑋,而止不死而已,未得神仙,于理为小,难详,后又云:玄真亦其钞要,行之者神仙不死,又与本经不同。及石精金光符,既不为剑用,则止是解化一符,单服者此符,主隐遁,不云健行也。种五品芝,世亦有法。”见张继禹主编:《中华道藏》第2册,华夏岀版社,2004年,第203页。)
迄今为止,唐代王悬河及宋代李昉对服食(服饵)包括服药、服气、辟谷、饮食、服符五种类型这一分类思想,我们未见学术界和道教界提出异议,说明长期以来道士和学者们是认可这个看法的。
复次,服食外延的合理补充有利于对道教服食养生的整体把握。道教重视来世,也关注今生,它以长生不老为目的,在长期的养生追求中,形成了一套厚重富实的理论和实践体系,这其中包括服食、守一、内视、存神、存思、行气、胎息、导引、按摩、辟谷、房中、符箓、外丹、内丹等等方术。这些方术各具特色,同时又紧密联系。长期以来,研究者基本上是从“点”的视角去各个发掘这些养生方术的价值,忽视了从“面”上去考察道教养生术,所以会出现术语外延被局限在某个狭小范围的现象,比如过去谈服食仅在服食丹药上面做文章。钩沉稽隐是学术进步的一个重要方面,《中华道教大辞典》从药、饵两方面对服食的外延作了详细的阐述,体现了可贵的学术创新精神。但这还不足以概括服食之全貌,实际上,《道藏》中大量“服气”、“食气”、“服符”、“辟谷”之记载,都可纳入服食之视域。如此观照,不仅字面上讲得通,也有其内在的依据。我们不难发现,服食答个类型之间的密切关系:服药、服气、辟谷、饮食、服符均以强身健体为宗旨,服药往往与调息相伴,辟谷总是离不开服气、服药,符、饵本身就有药效,故有“药符”、“药膳”、“药食同源”之说。我们把服食放在更广阔的视野里探究,有利于对服食养生整体特征的把握,也有利于理会道教养生思想兼容并包之清神气质。
最后,服食外延的扩充合乎概念演变的规律。哲学的概念范畴,在历史的发展中,常有内涵和外延发生变化的情况,外国哲学、中国哲学都有这种现象。比如古希腊哲学家对“本原”就有各种各样的理解,唯物主义者曾分别提出:“水”(泰勒斯)、“无限者”(阿那克西曼德)、“气”(阿那可西米尼)、“火”(赫拉克里特)、“种子”(阿那克萨哥拉)、“四根(火、水、土、气)”(恩培多克勒)、“原子”(留基伯、德谟克里特)等为万物的本原, 唯心主义者则主张以“数”(毕达哥拉斯)、“理念”(柏拉图)等为世界万物的本原。王德胜、董春雨、李建会编著的《科技哲学范畴》从客观存在的范畴、认识与研究方法的范畴、科学发展的范畴三个大方面进行探讨科技哲学领域各种概念的发展历程。就中国哲学而言,葛荣晋著《中国哲学范畴通论》对气、精气、太极、道、道和器、理和气、有和无、动和静、体和用、心和物、名和实、义和利、中庸等概念范畴的演变作了透彻的论述。道教哲学中的概念范畴也不例外,它们的内涵、外延同样经历一系列的变迁,所以著名道教学家陈国符先生总结其研究经验时提出“穷源流,即考诸仙术之源流兴衰,词义亦随之而演变”。
综上,我们认为重新界定道教服食外延,将其扩展为道教饮食、道教服药、道教服气、道教服符、道教辟谷是必要而且科学的。服食外延扩大将道教养生的许多方面整合成一个整体。不过,应该说明的是,道教服食外延之扩大,并非要废止相关概念的使用,道教文献中常见之服气、胎息、外丹、符箓、辟谷等术语有其使用习惯和专门指向,在许多场合仍然可以沿用。
二 道教服食技术的内涵
外延是概念所反映的事物,内涵是概念所反映的本质属性。外延定义是定义的一种常见类型,内涵定义是定义的另一种常见类型。内涵定义是揭示概念内涵的定义。属加种差定义是最常用的内涵定义形式。用属加种差法给概念下定义时,首先要找出被定义项的“临近的属概念”,然后找出被定义项与其他同级种概念之间的差别——“种差”,最后把“临近的属概念”与“种差”加在一起,组成定义。道教服食技术是道教养生技术的种概念,道教养生技术是养生技术的种概念, 而养生技术的属概念是技术,所以要清楚界定道教服食技术的内涵,追本溯源,先要明了技术的内涵,然后一层层推导下来就可以得到道教服食技术的内涵定义。
何谓技术?人们给出了上百种技术定义,同其他大概念一样,如科学、哲学、宗教等等,学术界对技术的定义诸说纷纭,莫衷一是。技术哲学著作在探讨技术的本质时,常常专门辟出一章或一节来论述技术概念的源流。认识成果不断的累积,人们逐渐有了一些共识,认为技术可以分两个大类——广义技术和狭义技术。陈昌曙先生认为有代表性、“老资格”的狭义技术的定义,是《辞海》界说的,它认为技术:泛指根据生产实践经验和自然科学原理而发展的各种工艺操作方法和技能。除操作技能外,广义地讲,还包括相应的生产工具和其他物质设备, 以及生产的工艺过程或作业程序、方法。陈先生指出《辞海》的这两层意思都属于“狭义技术”范畴。那么,广义技术的定义是什么呢?我们认为许良先生在其新著《技术哲学》第二章《技术本质论》中对此有贴切的界定,许先生认为“广义的技术是指人类在改造自然、改造社会和改造人自身的全部活动中所应用的一切手段、方法、知识等活动方式的总和”。许先生认为:“‘技术’的全面概念应包括有形的东西(硬件)和无形的东西(软件)这两个方面。他必须体现出物质的方面、知识与技艺的方面以及人类能动地改造自然的目的性活动。”我们赞同这种精当的观点。
“养生技术”是个偏正结构的词组,在界定养生技术前,先应考察一下养生的意思。“养生”一词首见《庄子•养生主》,在这一篇中庄子借“庖丁解牛,游刃有余”来譬喻养生要有高超的技能。养生的含义也有狭义和广义之分。狭义的养生是指未病先防,尤其重视未病先防中的后天预防,即人出生后,为防止疾病的发生,从摄生、避邪和谨微等方面进行精心调养。广义的养生则是在未病先防的基础上,强调既病防变和病后防复,即在出生前及出生后人类釆取各种各样的方法和手段预防疾病的发生,一旦患病又要采取包括药物和非药物等各种各样的方法和手段以减轻病情、治愈疾病并防止疾病的加重和传变,疾病好转和治愈后还要采取各种各样的方法和手段以防止疾病的复发。我们采信这种广义的养生定义。综上,养生技术就是人类为了自身生存和健康长寿在防病治病、身心养护过程中运用的所有技术的统称。
道教养生思想是道教教义的重要内容,甚至可以说养生思想是道教思想和哲学的主体和华章。《道德经》中老子强调“摄生”;《南华真经》中庄子则将“道”与“技”直接联系起来,提出“道进乎技”的命题。道教继承道家重生重技的理念,《云笈七签》卷四十五《秘要诀法部• 修真旨要》卷首《序事》云:“道者,虚无之至真也;术者,变化之玄伎(同“技”)也。道无形,因术以济人;人有灵,因修而会道。人能学道, 则变化自然。道之要者,深简而易知也;术之秘者,唯符与气、药也。符 者,三光之灵文,天真之信也;气者,阴阳之太和,万物之灵爽也;药者, 五行之华英,天地之精液也。妙于一事,则无不应矣”。此段话中,道教养生技术概念呼之欲出,我们可以读出如下信息:道——术——符、气、药——济人,这表明道教信仰者已经意识到并在实践着用符、气、药 等养生技术来养己济人。既然道教养生技术是很重要的客观存在,那么作为养生技术的种概念,道教养生技术与同级养生技术的本质区别 在哪里呢?“道教是以‘道’为最高信仰而得名,相信人们经过一定修炼可长生不死,成为神仙。道教以这种修道成仙思想为核心,它是在中国古代宗教信仰的基础上,沿袭方仙道、黄老道某些宗教观念和修持方法而于东汉时逐渐形成。神化老子及其关于‘道’的学说,尊老子为教主,奉为神明,并以《道德经》为主要经典,对其中的文词作出宗教性的阐释。道家思想变成为他的思想渊源之一。与此同时,它还吸收了阴阳家、墨家、儒家包括谶纬学的一些思想,并在中国古代宗教信仰的基础上,沿着方仙道、黄老道的某些思想和修持方法而逐渐形成。”从卿希泰先生对道教的精辟界定中,我们看岀道教是中国固有的宗教信仰系统,其本质特征是以“道”为最高信仰,追求长生成仙。在以上分析的基础上,我们认为道教养生技术是以“道”为最高信仰,以长生成仙为最终目的的养生技术的总和。
道教信仰者在追求长生成仙合道的过程中,创立了多种多样的养生技术,如服食、存思、房中、导引、内丹等等。存思,或称存想,是闭目想象某一对象,如五脏之形状、颜色,这是一种通过意念进行锻炼的养生方法。房中术,又称黄赤之道,男女合气之术。道教讲求摄精固气,节欲保身,注意房事禁忌,掌握正当的性交方法,不可放浪性行为。房中术可以说是古代性技巧、性卫生、性心理、性养身祛病的集中体现。导引是修习者以自力引动肢体做俯仰屈伸运动(常和行气、按摩等相配合),以锻炼形体的一种养生术。内丹,也是道教的一种炼养术,与矿石所炼之外丹相对而言。内丹以人体为“炉鼎”,以体内精、气为药物,将运神即以意领气比作火候,经过一定历程,在丹田凝聚而成。服食不同于上述道教养生技术的区别性特征在于,它是通过摄取食物(包括特殊食物)、药物、气、符等保养身心。所以,我们用内涵定义法可以给道教服食技术这样下定义:“道教服食技术是通过摄取食物、药物、气、符等来保养身心的道教养生技术。”
以上我们对道教服食技术的外延和内涵均作了界定,这两种定义都有助于我们对道教服食技术的意义及适用范围的把握。但是为了更明了,以便于对道教文化尚未了解很多的人也能“一目了然”道教服食技术是什么,我们有必要将道教服食技术的外延和内涵合起来,对它做个完整的界定。我们认为道教服食技术就是道教信仰者通过摄取食物 (包括特殊食物)、药物、气、符等来防治疾病、养护身心,以求长生成仙的过程中所应用的一切手段、方法、知识等活动方式的总和。它包括道教服药技术、道教服气技术、道教辟谷技术、道教饮食技术、道教服符技术五种类型,是一类富有特色的道教养生技术。
饮食名人:“天下第一羹”——彭祖:食物养生的祖师 ▎伊尹:从厨师到名相 ▎易牙:精做菜,善逢迎
道家故事:全形养生 庚桑子山中炼道 ▎贫不失志 列御寇千古风流
修证心得:89 击打养生的小方法和固精法 《青衣江道长问答录》
八仙掌故:侠骨丹心,游戏人间(下)《八仙》(狗咬吕洞宾 八仙过海 汉钟离十试吕洞宾 东坡访八仙)
体真山人真诀语录 (下)附:体真山人汪东亭女丹诀一卷 ▎汪东亭论《灵源大道歌》
道家故事:择木而栖 审时度势观世界 ▎螳螂捕蝉 物相累害谁自知 ▎归隐山林 夫正妻贤皆神仙 ▎得道多助 九天玄女助黄帝
道家故事:不才之木 千年郁郁享天赋 ▎广识博闻 体察思辨知细微 ▎庖丁解牛 迎刃而解凭自然 ▎浮游江湖 思维开阔天地宽
道家故事:至仁无私 无荣无辱大境界 ▎生死自然 鼓盆而歌慰妻子 ▎好生恶死 泥巴爬行曳尾龟 ▎适得其反 报德功成失清虚
道家故事:紫气东来 撰经弘道楼观台 ▎大道无为 自然而然真性情 ▎诚言无欺 智者哲人真情意 ▎玄虚奥妙 壶子演道戏术士
道家故事:全形养生 庚桑子山中炼道 ▎贫不失志 列御寇千古风流
道家故事:华山睡仙——陈抟老祖 ▎全真教主——王重阳 ▎太极宗师——张三丰
第四章 术道相依《历史上的炼丹术》(狐刚子 九转铅丹法 魏伯阳)
净心神Z ▎净口神Z ▎净口Z ▎净身神Z ▎净身Z《道教符Z选讲》2
5寇谦之改造…… ▎6 茅山上清派的来历 ▎7《灵宝J》与灵宝派 ▎8 ……的来龙去脉《道教史话》道教的形成
3 魏晋神仙道教的兴起 ▎4 李家道与妖贼李弘《道教史话》道教的形成
1 《太平经》与太平道 ▎2 张tianshi创立五斗米道《道教史话》道教的形成
宋徽宗与神霄派 ▎林灵素与神霄派 ▎王文卿与神霄派 ▎张继先与神霄派《神霄雷法:道教神霄派沿革与思想》第二章 神霄派形成期
叶法善与洞渊道法 ▎邓紫阳与北帝大法 ▎胡惠超与净明道法 ▎汪真君与神霄雷法《神霄雷法:道教神霄派沿革与思想》第一章
数术哲学与丹道的独创性(内丹 外丹 女丹 火候 周易参同契 悟真篇 梵天一如)
武夷山道士“不朽之身”调查 (羽化升仙 肉身不腐 仙蜕 炼丹)
内丹与科学(炁 阳神 阴神 炉鼎 药物 火候 抗衰老 气功 带功报告)
62 尹轨 ▎63 介象 ▎64 苏仙公 ▎65 成仙公 ▎66 郭璞 ▎67 尹思《神仙传》
54 墨子 ▎55 孙博 ▎56 天门子 ▎ 57 玉子 ▎58 陈安世 附 权叔本《神仙传》
50 严清(严青)▎51 帛和 ▎52 东陵圣母 ▎53 葛玄《神仙传》
45 太玄女 ▎46 西河少女 ▎47 程伟妻 ▎48 麻姑 ▎49 樊夫人《神仙传》 (麻姑献寿 沧海桑田 东海扬尘)
41 王烈 ▎42 焦先 ▎43 孙登 ▎44 董奉《神仙传》
37 壶公 ▎38 蓟子训 ▎39 李少君 ▎40 孔元方 《神仙传》
32 泰山老父 ▎33 巫炎 ▎34 刘凭 ▎35 栾巴 ▎36 左慈 《神仙传》
26 赵瞿 ▎27 王遥 ▎28 李常在 ▎29 刘安《神仙传》
* ❈ *
nirat(尼勒) ▎Surat(苏勒,也译苏拉特)---Sant Mat 常用词汇简释
圣.给乐葩.辛格(Sant Kirpal Singh)开示 精华录(一)
庆祝哈祖尔.巴巴.萨万.辛格诞辰164周年!附:哈祖尔故事四则
热烈庆祝巴巴.古林德.辛格.马哈拉吉(Baba Gurinder Singh,1954-至今)诞辰68周年!
热烈庆祝圣·达善·辛格(Sant Darshan Singh)师父诞辰101周年!
《The Crown of Life 生命的桂冠》全集(2022年6月整理)
热烈庆祝圣.瑞金德.辛格诞辰七十六周年 !附:师父回印度达善视频 ▎2007年珍贵照片
《圣·瑞金德·辛格语录》《灵性渴望》《神圣的灵光》《灵性珍珠-致开悟的生命》全集
《圣.瑞金德.辛格的教理》《挚爱之所》《通过冥想赋予灵魂力量》
Sant Mat 灵性导师关于 合一 溶入 融入 证悟 证知 了知 了悟教导汇集(2022年6月2日整理)
Sant Mat 关于 证知 教导汇集(续1)(2022年6月6日整理)
Sant Mat 灵性导师关于 持名 教导汇集(续1)(2022年6月8日整理)
Sant Mat 灵性导师关于 萨其·坎(Sach Khand)教导汇集(萨特·洛克 第五灵境 超梵天 灵魂 圣人)(2022年6月10日整理)
Sant Mat 灵性导师关于 道成肉身 教导汇集(明师 圣人 神人 上帝 夏白德 纳姆 音流(2022年6月10日整理)
Sant Mat 灵性导师关于 心智 教导汇集 续1(卡尔 夏白德 萨特古鲁 灵魂 圣人 注意力)(2022年6月12日整理)
Sant Mat 灵性导师关于 灵魂 教导汇集(心智 注意力 眼中心 回撤 入内)(2022年6月16日整理)
Sant Mat 灵性导师关于 朝圣 礼拜 教导汇集(明师 圣人 萨特古鲁 上帝)(2022年6月18日整理)
Sant Mat 灵性导师关于 星光境 千瓣莲花 第一灵境 教导汇集(灵境 境域 回撤 入内)(2022年6月19日整理)
Sant Mat 灵性导师关于 主 天父 至上意识 上帝 教导汇集(2022年6月22日整理)
Sant Mat 灵性导师关于 定 定力 专注 教导汇集(2022年6月23日整理)
Sant Mat 灵性导师关于 入内 回撤 死亡 活时死亡 活时修习死亡法 教导汇集(2022年6月25日整理)
Sant Mat 灵性导师关于 夏白德 音流 纳姆 教导汇集(2022年6月26日整理)
Sant Mat 灵性导师关于 相信 信靠 信仰 信心 教导汇集(2022年6月28日整理)
Sant Mat 灵性导师关于 祈祷 教导汇集续1(2022年6月29日整理)
Sant Mat 灵性导师关于 眼中心 教导汇集续1(2022年6月30日整理)
Sant Mat 灵性导师关于 注意力 教导汇集(2022年7月1日整理)
Sant Mat 灵性导师关于 萨桑(萨特桑 Satsang)萨桑义 教导汇集(2022年7月2日整理)
Sant Mat 灵性导师关于 爱 资料汇总(2022年7月17日整理)
Sant Mat 灵性导师关于 接纳性 接受性 谦卑 教导汇集(2022年7月28日整理)
Sant Mat 灵性导师关于 感官 教导汇集(2022年8月1日整理)
Sant Mat 灵性导师关于 达善(Darshan 、Dashan,达显、达圣、达瞻) 教导汇集(2022年9月15日整理)
Sant Mat 常见词语中英文对照 简释 附:Sant Mat内在诸境域名词的翻译和释义
素食人生 The Vegetarian Way of Life (素食者 素食主义 吃素 冥想)
Sant Mat 灵性导师关于 情欲 教导汇集(2022年10月13日整理)
Sant Mat 灵性导师关于 萨桑义 印启弟子 印启 教导汇集(2022年10月28日整理)
Sant Mat LXD师 关于 梵天 超梵天(Parbrahm)教导汇集(境域 灵境 宇宙)(2022年11月5日整理)
Sant Mat LXD师关于 宇宙 教导汇集(2022年11月13日整理)
Sant Mat LXD师关于 X知 化身 神明 教导汇集(2022年11月19日整理)
Sant Mat LXD师关于 五个圣名 圣名 教导汇集(2022年11月20日整理)
Sant Mat LXD师 关于 LH 教导汇集 3 (2022年12月2日整理)
Sant Mat LXD师关于 Y识 至上Y识 Y念 念T 教导汇集(2022年12月2日整理)
Sant Mat LXD师关于 打坐 冥想 禅修 巴赞 教导汇集(2022年12月3日整理)
Sant Mat LXD师关于 上S S父 明S S人 古L 教导汇集 (2022年12月9日整理)
Sant Mat LXD师关于 物质 物质世界 这个世界 世界 教导汇集(2022年12月10日整理)
┅┅
┅┅
《宣隆大师传》《觉知生命的七封信》《南师所讲呼吸法门精要》全集
《天台宗纲要》《南怀瑾老师“静坐问答录”》《印顺导师与学员意味深长的对话》
《念佛如何得到一心不乱》《禅观正脉研究(白骨观)》《圆觉经略说》全集
《维摩诘经》讲记(维摩诘的花雨满天) 全集 (文殊问疾 不二法门 菩萨行 法供养)
┅┅
美赫巴巴的故事(一)
《死亡好过一切》《去过天堂90分钟》 《再活一次,和人生温柔相拥》《我有死亡经验》
《影尘回忆录》《来果禅师自行录》《憨山大师的一生》《金山活佛》《虚云老和尚见闻事略》
《纯印老人故事》《心定和尚讲故事》《辨喜尊者传记》《回忆苏格拉底》《灵性故事合集》一
《死亡九分钟》 全集 《生命不死---精神科医师的前世治疗报告》 全集
阿米三部曲:《阿米1:星星的小孩》《阿米2:宇宙之心》《阿米3:爱的文明》全集
《佛陀的女儿:上座部佛教大修行人的传奇心灵》全集(蒂帕嬷 Dipa Ma 女罗汉)
┅┅
《丹道修炼问答》《修真内景谈》《天仙金丹心法》《心法相映——丹道心悟卅年》全集
《陈撄宁仙学大义》《学仙必成》《邱祖秘传大丹直指》校注《余之求道经过--陈撄宁点评版》
《道家修真图详解》《黄庭经讲义》《陈老“所谓口诀不轻传”的原因》《口诀钩玄录》全集
❈
音流(Sant Mat)资讯整理:
https://santmat.kuaizhan.com/
音流瑜伽(Sant Mat)简介
http://m.santmat.biz/


