声明:文章转载平台为东方财富网(文章来源:前瞻产业研究院),本公众号仅做分享,点击下方原文链接即可浏览原网页。
与传统材料相比,陶瓷材料具有耐高温、耐磨损、耐腐蚀、重量轻等优异性能,可广泛应用于光通信、无线通信、工业激光、消费电子、汽车电子等领域。
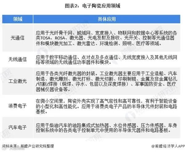
电子陶瓷应用领域广阔
电子陶瓷是指应用于电子工业中制备各种电子元件、器件的陶瓷材料,是采用人工精制的无机粉末为原料,通过结构设计、精确的化学计量、合适的成型方法和烧成制度而达到特定的性能,经过加工处理使之符合使用要求尺寸精度的无机非金属材料。电子陶瓷广泛应用于电子工业中制备各种电子元器件,是电子元器件制造不可或缺的基础材料。
电子陶瓷产业的上游包括电子陶瓷基础粉、配方粉、金属材料、化工材料等;中游是电子陶瓷材料,主要包括:陶瓷外壳、陶瓷基座、陶瓷基片、片式多层陶瓷电容器陶瓷、微波介质陶瓷等。电子陶瓷的下游主要是电子元器件,最终应用于终端产品,其应用领域非常广阔,包括光通信、无线通信、工业激光、消费电子、汽车电子等,主要用于各类电子整机中的振荡、耦合、滤波等电路中。

与传统材料相比,陶瓷材料具有耐高温、耐磨损、耐腐蚀、重量轻等优异性能,电子陶瓷材料应用领域如下:

陶瓷核心部件主要依赖于进口
目前陶瓷外壳主要的市场份额仍然被日本京瓷等海外巨头所占有,我国部分核心零部件的陶瓷外壳、陶瓷基座主要依赖于进口。国内各陶瓷外壳生产厂商加大投资力度,提升研发水平,但高端产品研发能力仍需提高。总之,在核心零部件的电子陶瓷市场,正在形成由国内外企业共同竞争的格局。
目前,行业内的国外企业主要有日本京瓷、日本特殊陶业株式会社(日本NGK/NTK)和赛琅泰克集团(GeramTec Group)。

电子陶瓷行业国内的主要企业有三环集团、江苏宜兴电子器件总厂有限公司和福建闽航电子有限公司。

未来我国电子陶瓷外壳行业将呈以下发展趋势:
电子陶瓷外壳应用领域不断扩大。近年来,技术变革和更新应用很快,高端制造产品不断涌现,智能汽车、物联网、无人机、数据中心等新兴领域发展十分迅速。电子陶瓷外壳作为半导体器件的关键材料,在通信、工业激光器、消费电子、汽车电子等领域有广泛应用,可以满足智能汽车、物联网、无人机市场、虚拟现实(VR)等新兴领域发展。在下游需求新增和持续增长的带动下,电子陶瓷外壳产品应用领域不断扩大。
电子陶瓷外壳将向高精度、小型化方向发展。由于技术的不断进步,电子产品迈向多功能、高端化和高附加值,对电子元件的精度和可靠性要求越来越高。电子陶瓷外壳可以在微小空间里,实现高气密性和高可靠性,从而为产品终端的小型化做出贡献。随着终端产品小型化、轻量化、薄型化的快速发展,对电子陶瓷外壳的要求越来越高,这也必将引导电子陶瓷外壳行业向高精度、高可靠性、小型化方向发展。
国内产品进口替代空间较大。由于技术、工艺壁垒较高,且我国电子陶瓷产业起步较晚,国内厂商生产的大部分电子陶瓷外壳产品在技术、工艺、附加值方面较国外知名厂商落后较多,因此全球电子陶瓷行业高端市场主要由美日等发达国家企业占领,我国主要提供中低端电子陶瓷产品。在产业政策大力支持的背景下,我国电子陶瓷产业发展迅速,部分电子陶瓷外壳产品技术水平已达到或接近国际先进水平,未来国内厂商的市场占有率将进一步扩大。



