
电子陶瓷是指应用于电子工业中制备各种电子元器件的陶瓷材料,是采用人工精制的无机粉末为原料,通过结构设计、精确的化学计量、合适的成型方法和烧成制度而达到特定的性能,经过加工处理使之符合使用要求尺寸精度的无机非金属材料。电子陶瓷一般可分为装置陶瓷和功能陶瓷。

电子陶瓷分类及特性
(来源:百度)
电子陶瓷的下游应用行业主要包括消费电子类产品、通信通讯、汽车工业、数据传输以及其他电子类产品等,主要用于各类电子整机中的振荡、耦合、滤波等电路中。

电子陶瓷产业链

电子陶瓷产品应用示例
(来源:百度)
由于新型电子陶瓷材料具有各种优良的物理和化学特性,使其在航空航天、机械工程、汽车零部件、军亊、生物医疗等领域也得到了广泛应用。

电子陶瓷材料的高端应用领域
(来源:百度)
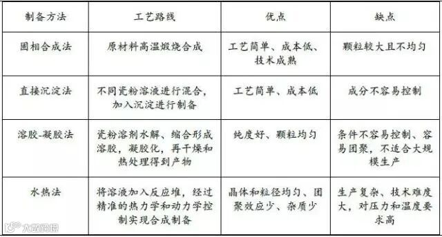
电子陶瓷产品的技术壁垒在于:1)精细陶瓷粉体的配方和制作;2)后序的成型和加工环节。其中,陶瓷粉体核心在于对瓷粉纯度、颗粒大小、形状以及分散程度有不同要求,目前水热法制作的瓷粉颗粒均匀细致,适合规模化量产。

不同陶瓷粉末制备的工艺路线
(来源:三环集团招股说明书)
除了以上陶瓷粉体制备的生产难点,还需要加工形成毛坯、以及后期CNC精加工。电子陶瓷具有高硬度、但韧度较低的特性,高硬度给打磨、抛光等加工工艺带来难度,而低韧度容易导致电子陶瓷在加工出现破损和断裂。目前行业中氧化锆陶瓷外观件的产品良率总体在20-40%区间内,其中前段生产胚体的良率普遍较低,而后端精加工的良率相对较高。

陶瓷精细加工设备

陶瓷抛光设备
(来源:海德官网)
近年来,由于通信、计算机、电子仪表、家用电器和数字电路技术的普及发展,电子陶瓷元器件的市场需求日益增长。2010年全球电子陶瓷市场规模为181.3亿美元,2014年则增长至205.9亿美元。

2010-2019全球电子陶瓷市场规模(亿美元)
(来源:智研咨询)
我国是世界电子陶瓷元器件的需求大国之一。我国电子陶瓷产品需求量从2006年的115亿元增长至2014年的354亿元,增长非常迅猛。2015年我国电子陶瓷产品市场规模在397亿元左右,预计到2019年市场规模将达到641亿元,年复合增长约13%。

2010-2019我国电子陶瓷市场规模(亿元)
(来源:智研咨询)
我国电子陶瓷元器件的生产也在快速发展。据统计,2009年我国电子陶瓷产量为28.6万吨,2014年行业产量增长至56.7万吨,5年时间几乎翻了一番,近年来行业产量年均增速接近15%。

2010-2019我国电子陶瓷产量(万吨)
(来源:智研咨询)
由于较高的技术壁垒,电子陶瓷行业长期被日本、美国以及一些具有独特技术的欧洲公司所垄断。其中,日本电子陶瓷材料门类最多、产量最大、应用领域最广、综合性能最优,占据全球电子陶瓷市场50%的份额。
而“中国制造2025”的政策提出了高端器件国产化,包括集成电路、滤波器等器件。这一轮的政策支持也包括对陶瓷外壳、陶瓷基座等配套器件的国产化扶持,国内各陶瓷封装厂商积极响应,加大研发和投资力度。

2015我国电子陶瓷市场份额分布
(来源:智研咨询)

国内电子陶瓷公司
(来源:网络)
光纤陶瓷插芯作为高精度特种陶瓷元件的一种,是光纤连接器插头中精密对中的圆柱体,中心微孔用于固定光纤,是光通信连接器的核心部件,其成本占比超过50%。

光纤连接器内部结构
(来源:百度百科)

光纤陶瓷插芯生产工艺流程
(来源:三环集团)
高带宽服务的需求上升、三网融合、光纤到户(FTTH)、5G 应用等因素不断推动着光纤连接器市场,作为光纤传输最后一道的陶瓷插芯组件将迎来再次爆发。

2008-2018年全球光纤陶瓷插芯出货量预测(亿只)
(来源:中国电子元件协会)

2008-2018年全球光纤陶瓷插芯市场规模预测(亿美元)
(来源:Wind)
大功率LED是指拥有大额定工作电流的发光二极管。其作为第四代电光源,赋有“绿色照明光源”之称,具有体积小、安全低电压、寿命长、电光转换效率高等优良特性,必将取代传统的白炽灯、卤钨灯和荧光灯而成为21世纪的新一代光源。

2008-2016年全球大功率LED市场规模(百万美元)
(来源:Wind)
2013 年以来,除了传统的户外照明市场、强光手电筒市场外,大功率陶瓷封装光源已逐步向汽车前灯、手机闪光灯、紫外 LED 灯等领域渗透。

大功率LED产品
(来源:百度)
我国LED封装市场总量巨大,2008年我国LED封装市场规模约为185亿元,到2015年,我国LED封装市场规模就已经成长到615亿元,并且将持续增长。

2008-2015我国LED封装市场规模(亿元)
(来源:Wind)
LED 封装材料多种多样,各自有各自占优的领域,而陶瓷封装在大功率LED领域有着统治性的地位。

LED封装形式对比
(来源:LEDinside)

LED陶瓷基板产品
(来源:百度)
LED陶瓷封装市场大
据预测,2014年,整个国内市场上有245000套的LED汽车头灯,而这个数量到2016 年将达到907500套,实现翻三倍以上的增长。而LED 陶瓷封装光源具有耐震、耐高温、高可靠度等优点,非常适用于车前头灯高温严苛环境。

2014-2016我国LED汽车前灯(套)
(来源:LEDinside)
另一个适用于LED 陶瓷封装光源的是智能手机闪光灯市场,主流型号是氮化铝陶瓷封装器件。

2013-2018全球LED闪光灯整体营收(亿美元)
(来源:LEDinside)
2016 年全球医疗手术灯照明市场达6.12亿美元,之后逐年呈增长态势,到2020年全球医疗手术灯照明市场将成长到7.87亿美元。

2016-2018年全球医疗手术照明市场规模预测(亿美元)
(来源:LEDinside)
随着石英晶体片式化率的提高,片式电子元器件用陶瓷封装基座的市场前景广阔。目前全球市场规模约为60亿元。

片式陶瓷封装基座生产流程
(来源:三环集团)

2012-2017全球陶瓷封装基座市场规模及增速预测(亿元)
(来源:三环集团)
上文转载于公众号“材料科学与工程技术”
