以下问题的提问者均来源于知乎平台的各路求学好问者,CERADIR先进陶瓷在线作为一家服务于行业的先进陶瓷 B2B 平台,尽可能解答用户疑难也是我们一直在做的事情!今后每周小编将在这里分享相关问答,欢迎行业内朋友到知乎找我们提问。若有疏漏错误之处,还请各位朋友批评指正,谢谢!
Swatch 和 Omega 联名表款中使用的生物陶瓷到底是什么材料?真的像有些买家秀照片里那样会掉色吗?


Swatch官方说这款手表采用的是Bioceramic生物陶瓷,由三分之二的陶瓷粉+三分之一的蓖麻油制成。实物的质感更像是“塑料”。
Bioceramic生物陶瓷这种材质,Swatch早在去年就已经上市使用,并没有反映汗水沾染以后掉色的事情。然后用棉签沾上清水以后,摩擦陶瓷表壳和电池盖部分,都没有掉色。使用棉签沾染酒精,摩擦陶瓷表壳和电池盖部分,陶瓷表壳不掉色,而电池盖部分会掉色。
虽然电池盖掉色,但这个是正常的事情,因为酒精本来就是带有脱色、漂洗的功能,很多实验室也是将其作为试剂。不仅Swatch电池后盖不能接触酒精,其实奢侈品手表的皮质表带、橡胶表带、部分喷砂的外圈都是不能接触酒精的.......之前是很多朋友不小心使用化妆品、香水导致手表外观件变色、变质,现在疫情,使用酒精消毒也越来越频繁,需要尽量避免接触到手表本身。
而生物陶瓷(Bioceramics) :是指用作特定的生物或生理功能的一类陶瓷材料,即直接用于人体或与人体直接相关的生物、医用、生物化学等的陶瓷材料。作为生物陶瓷材料,需要具备如下条件:生物相容性,力学相容性,与生物组织有优异的亲和性,抗血栓,灭菌性并具有很好的物理、化学稳定性。生物陶瓷材料可分为生物惰性陶瓷(如Al2O3,ZrO2等)和生物活性陶瓷(如致密羟基磷灰石,生物活性玻璃等)。生物陶瓷的应用范围也正在逐步扩大,现可应用于人工骨、人工关节、人工齿根、骨充填材料、骨置换材料、骨结合材料、还可应用于人造心脏瓣膜、人工肌腱、人工血管、人工气管,经皮引线可应用于体内医学监测等。
显然,Swatch的生物陶瓷与传统意义上的生物陶瓷,两者之间有着些许差别。
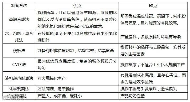
1.粉体的制备:早期氮化硼的制备方法一般为直接合成法,反应为2B+N2—2BN,由于原料单质硼的价格昂贵,制造成本高昂,限制了其发展应用。20世纪50年代后,氮化硼粉体合成的研究发展迅速。
随着对氮化硼的研究不断深入,一些纳米结构的氮化硼的性质逐渐被发现。一方面纳米粉体比表面能高,烧结活性高,可以有效地促进h-BN陶瓷的致密化;另一方面,以纳米粉体作为原料,可以降低烧结温度,减小陶瓷烧结体晶粒尺寸,提高陶瓷的韧性,增强h-BN陶瓷的力学性能,为h-BN陶瓷工业化大规模应用奠定基础。
氮化硼陶瓷材料的发展与应用
目前纳米氮化硼粉体的制备方法有很多,根据其原理大致可以分为两大类:其中一类是合成法,主要有高温合成法、溶剂热合成法、模板法和化学气相沉积法(CVD)等;而另一类是剥离法,包括液相超声剥离法、激光蚀刻剥离法、机械球磨法等。
六方氮化硼粉体制备方法:

近几年来,随着对六方氮化硼材料研究的不断深入,各种新的制备方法相继出现。其中先驱体陶瓷技术以其独特的优势和特点在BN陶瓷及其复合材料的制备中占据极其重要的位置。
先驱体陶瓷技术是以有机或无机化合物为先驱体,通过交联裂解或气相热解等无机化过程转变为陶瓷的一种陶瓷材料制备技术。
2.烧结:六方氮化硼(h-BN)由于其特殊的片层结构及自扩散系数低等特点,是一种难以致密化的陶瓷材料。目前,h-BN陶瓷常用的制备方法主要有无压烧结(PLS)、热压烧结(HP)和放电等离子烧结(SPS)等。
热压烧结通常被认为是制备h-BN陶瓷比较理想的一种烧结方法,因为外加的驱动力可以破坏片状h-BN的卡片支撑结构,促进h-BN晶粒的重排,从而获得高致密度和力学性能优异的h-BN陶瓷烧结制品。
氮化硼的最近应用新闻:2022年4月29日,空间站“天和”核心舱发射成功,中国科学院金属研究所多项材料技术成果在“天和”核心舱获得应用。氮化硼陶瓷基复合材料技术成果应用于空间站“天和”核心舱
欢迎关注我们的知乎机构号:CERADIR先进陶瓷在线
