水龙头是我们每个人日常生活必会接触且使用频繁的物件,而阀门堪称水龙头的“灵魂中枢”,它不仅是掌控水流通断的“总闸门”,决定着我们能否随心所欲地开启或关闭水源,还像一位精准的“流量调节师”,能灵活调节水流大小,满足不同场景下的用水需求;同时,它还是保障用水安全的“忠诚卫士”,凭借出色的密封性能,有效防止水泄漏,避免水资源浪费与安全隐患。

陶瓷阀芯(图源网络版权归原作者所有)
可以说,阀门性能的优劣,直接关乎水龙头的使用体验、节水效果与整体寿命,是水龙头能否正常、高效运作的关键所在。阀门材质也从传统铜、铸铁等逐渐向有色金属、耐高温合金、塑料及陶瓷等新型材料逐步升级,并广泛应用复合材料,以提升耐腐蚀性、耐高温性、耐磨损性等性能。本文主要围绕陶瓷阀芯进行介绍:
01 陶瓷阀芯出现的契机
陶瓷阀芯的出现源于传统水龙头阀门的三大痛点:
①橡胶密封件易老化漏水(平均2-3年需更换)
②金属阀芯易腐蚀结垢(尤其硬水地区)
③以及机械式旋转手感生涩。
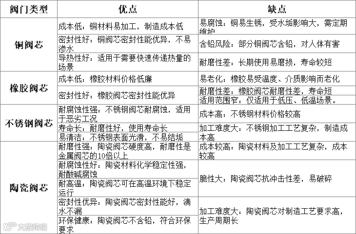
最常用的金属阀芯存在以下不足:
①耐腐蚀性不足:金属阀芯易被酸碱介质腐蚀,导致密封失效;
②耐磨性差:频繁开关导致金属磨损,寿命缩短;
③热膨胀系数高:高温下金属变形,影响密封性能;
④环保需求:金属阀芯可能含铅,威胁用水安全。
20世纪70年代,随着氧化锆陶瓷精密加工技术的突破,日本TOTO公司率先将这种硬度仅次于金刚石的材料应用于阀门领域,通过两片超平陶瓷片的精密摩擦(平面度<0.1μm),实现了滴水不漏的密封效果和50万次以上的开关寿命,彻底改变了家用龙头"常换常漏"的历史。这项技术最初专供高端卫浴,如今已通过规模化生产下沉至百元级龙头,成为现代家庭"忘记其存在却离不开"的基础部件。
02 各类阀芯的优劣势比较
总的来讲,陶瓷阀芯的核心优势是从材料到设计的全面升级:
①材料优势:硬度媲美金刚石,寿命延长数倍
②高硬度与耐磨性:陶瓷阀芯采用氧化铝、氮化硅等高性能陶瓷材料,硬度仅次于金刚石,耐磨性是金属阀芯的10倍以上。
③耐腐蚀与耐高温:陶瓷材料化学稳定性强,可抵御强酸、强碱及高温环境,使用寿命长达10年以上。
④低摩擦系数:陶瓷表面光滑,摩擦系数低,转动顺畅,减少能耗。
⑤设计优势:精密结构与表面涂层的双重保障
陶瓷阀芯通过精密加工工艺,确保动阀片与静阀片贴合紧密,密封性能优异。
部分陶瓷阀芯采用特殊涂层处理,进一步提升耐磨、耐腐蚀性能,降低维护成本。

水龙头陶瓷阀片(来源网络版权归原作者所有)
03 陶瓷阀芯的材料类型及选择方式
陶瓷阀芯的核心材料是高纯氧化锆(ZrO₂)或氧化铝(Al₂O₃)陶瓷,通过精密加工制成超平摩擦副。其中氧化锆因更高的韧性和耐磨性(莫氏硬度8.5级)成为高端阀芯首选,通常添加3%氧化钇(Y₂O₃)稳定四方相结构,确保在长期水压冲击下不破裂;而氧化铝陶瓷(莫氏硬度9级)成本更低,多用于平价产品。两片陶瓷阀片需经金刚石研磨至镜面级光洁度(Ra<0.05μm),配合不锈钢弹簧组成密封系统,实现50万次以上的无泄漏开关。
陶瓷阀芯如何选对产品?
①看材质:氧化锆VS氧化铝
氧化锆:硬度更高(HRA92),适合工业高压场景,但成本较高。
氧化铝:性价比高(HRA88),满足卫浴、净水等日常需求。
②看工艺:一体成型VS拼接
一体成型:无接缝,密封性更好,但技术难度大,多用于高端产品。
拼接工艺:成本低,但易出现缝隙,导致漏水。
③看品牌:认证是关键
优质陶瓷阀芯需通过NSF、CE、ISO等认证,确保无铅、无毒,符合环保标准。
04 陶瓷阀芯在工业应用领域上的不可替代性
在工业阀门领域,阀芯的性能直接决定了阀门的密封性、耐用性和安全性。传统金属阀芯因易磨损、耐腐蚀性差等问题,已经难以满足化工、石油、电力等严苛工况的需求。陶瓷阀芯凭借高硬度、高耐磨性,可承受频繁开关与高速介质冲刷,延长使用寿命;其耐高温耐腐蚀特性,能在化工强酸碱、石油高温高压等环境中稳定工作,保障介质精准输送与系统安全;同时,陶瓷阀芯自润滑性佳,无需频繁润滑维护,降低运维成本,这些优势使其成为工业复杂严苛工况下的理想选择。
以上内容均根据网络文献整理
ABOUT CERADIR
「CERADIR™先进陶瓷在线」——先进陶瓷行业垂直化服务平台,致力于为用户提供一站式 B2B 解决方案,专业服务全球先进陶瓷供应链上下游工厂、贸易商、服务商而自主开发的B2B行业平台,吸引全球供应商和采购商入驻。


