近年来,多孔陶瓷材料在保温、气体过滤、催化载体、分离膜、窑具、骨和牙齿的生物医学替代品,以及传感器材料等领域应用越来越广泛。针对多孔陶瓷制备工艺和性能的研究呈现快速发展的趋势,并取得了大量的研究成果。本文将介绍五种具有代表性的制备工艺,并对它们的优缺点进行比较。
多孔陶瓷的孔径结构参数,如孔隙大小、形状、分布和连通性等,都对多孔陶瓷材料功能有重要影响。其中孔径的大小是影响多孔陶瓷性能和应用的重要参数。根据孔径d的不同,IUPAC(国际纯粹与应用化学联合会)将多孔材料分为3个等级:大孔(d>50nm)、中孔(50nm>d> 2nm)和微孔(d<2nm)。表1所示为多孔陶瓷按孔径大小划分的制造工艺和典型应用。

部分烧结法

部分烧结法制备工艺原理图
一般来说,为了获得特定尺寸的孔径,起始粉料的尺寸应比孔隙大2~ 5倍。孔隙率会随成型压力、烧结温度和时间的增加而降低。此外,添加剂种类和用量、生坯密度、烧结条件(温度、气氛、压力等)等加工因素也对多孔陶瓷的微观结构有较大影响。多孔陶瓷的力学性能好坏主要取决于晶粒间烧结颈、孔隙率及孔径的大小。
反应-部分烧结工艺是将反应烧结与部分烧结相结合,其形成的反应产物或沉淀的外延晶粒可以提高烧结颈的强度。
流延成型与部分烧结法相结合是制备各向异性多孔陶瓷的独特工艺路线之一。
其他方法如溶胶-凝胶法、自蔓延高温合成法、水热法和放电等离子体烧结法( SPS) 等都可以结合部分烧结法来制备多孔陶瓷,其中 SPS 可以在低温低能耗条件下获得相对强度较高的陶瓷烧结体。下图 4为 SPS基本结构示意图。

SPS基本结构示意图
通过颗粒之间的脉冲电流加热产生高温,颗粒的表面受热熔化,形成颈部后冷却从而实现强化,利用该工艺可制得各类性能良好且节能环保的材料。
牺牲模板法

牺牲模板法制备工艺原理图
造孔剂一般分为天然有机物(马铃薯淀粉、纤维素、棉花等)、合成有机物(高分子微球、有机纤维等)、金属和无机物(镍、碳、粉煤灰、玻璃颗粒等) 、液体(水、凝胶、乳液等) 等。常用的造孔剂有聚合物微球、有机纤维、淀粉、石墨、木炭、水杨酸、羰基、煤和液态石蜡等。孔隙率由造孔剂用量控制,且当造孔剂的粒径与起始粉体或基体颗粒的粒径相差较大时,孔隙形状和粒径分别受造孔剂和基体形状和粒径的影响。
牺牲模板法尤其适用于制备较高孔隙率的陶瓷。然而,为了获得形态单一、均匀分布的孔隙,制备过程需要助剂与陶瓷原料混合。固态的模板如有机材料,通常是通过高温热解来移除,这个过程需要长时间的热处理,并会产生大量可蒸发且可能有害的副产品。
复制模板法

复制模板法制备工艺原理图
较常用的模板是多孔聚合物海绵,如聚氨酯。以海绵为例,复制模板法的第一步是用陶瓷悬浮液、前驱体溶液等来浸渍模板,剩余部分通过离心、滚筒压缩等方式排出。待陶瓷浸渍模板干燥,进行热处理使有机海绵分解,最后将陶瓷层在高温下致密化,可以得到孔隙率高于 90% 的陶瓷,且其孔径分布在几毫米到几百毫米不等。这些开放式单元相互连接,使得流体能够以相对较低的压降通过多孔陶瓷。然而,由于热解过程中易开裂,网状多孔陶瓷的力学性能普遍较差。
多孔结构的自然资源如木材、珊瑚、海绵等也常被用作模板材料,其显微结构如下图所示。

不同类型天然木炭和松属多孔碳化硅的显微结构
通过在惰性气氛下热处理,木材被转变成含碳的预制件,随后它们被氧化物和非氧化物渗透,这些氧化物和非氧化物发生反应,形成多孔陶瓷。常用的渗透物有熔融金属、气态金属、醇盐溶液等。
挤压成型法也属于复制模板法的一种,其通过给予可塑性的浆料强大的挤压力并使用特定的模具成型,烧制得到多孔陶瓷材料,该工艺是制备蜂窝陶瓷的常用方法之一。其工艺流程为: 原料合成、混合、挤出成型、干燥、烧成制品。
采用复制模板法还可以制备多孔生物氮化硅陶瓷。以天然海绵为原料,用含硅浆料浸渍海绵,再通过热处理去除生物聚合物,形成硅骨架,最后在循环氮气气氛下进行热处理,促进和多孔α/β-氮化硅的氮化,使海绵的原始形态得到改善。该工艺的优点是可获得多种多孔结构(取决于所选木材类型) 、原料成本低、可近净成型复杂结构及成型温度低等。
直接发泡法

直接发泡法制备工艺原理图
这项技术成本低、工艺简单,且可制备高孔隙率(高达 95%)的多孔陶瓷材料。虽然通过在陶瓷浆料中连续发泡可制备具有单向孔道的多孔陶瓷,但由于热力学的不稳定性,气泡易产生聚集,从而降低体系的总吉布斯自由能,最终在多孔体中形成较大的孔隙。因此,稳定陶瓷悬浮液中的气泡至关重要,最常用的稳定方法是添加表面活性剂,它可以降低气液界面的能量。制备的多孔体的孔径范围取决于所用表面活性剂的工作效率,孔径可从小于50μm到毫米级别。用于稳定陶瓷悬浮液的表面活性剂包括非离子型、阴离子型、阳离子型和蛋白质型。
3D打印法
由于设计灵活,自由度大,SLA的应用尤其广泛,其可以制备亚微米尺寸至分米尺寸的陶瓷结构。在生物医学领域,该技术可为患者定制个性化医疗方案、部件和复杂的外科辅助设备,如助听器。在一个基于种植体,颌面和颅面外科研究的项目中,Chaput和Chartier提供了一种长期的、具有生物活性的植入物,能够适应患者的骨形态,如图所示。

立体光刻陶瓷零件创建过程
其优点是可以缩短病人住院时间。陶瓷多孔结构的设计可以改善骨生长和骨锚定移植过程,这些结构在3D部件制造之前直接包含在植入体的设计中。
总结:
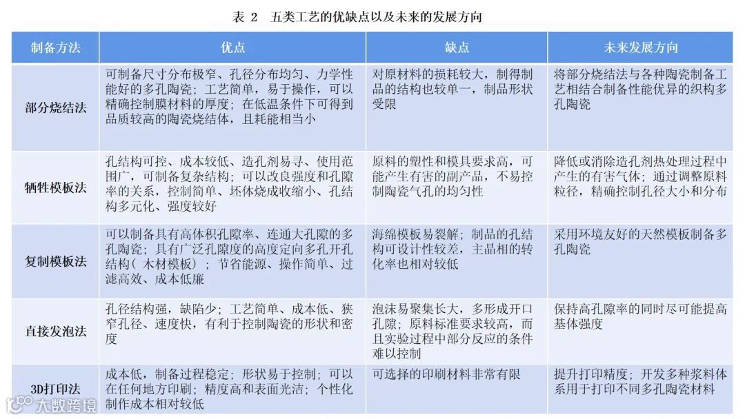
5种典型多孔陶瓷制备方法优缺点一览表如表2。
参考文献:多孔陶瓷的制备方法及研究现状-袁绮
本文来源于公众号“ JAD电介质学术交流”
版权归原作者所有
ABOUT CERADIR
「CERADIR™先进陶瓷在线」——先进陶瓷行业垂直化服务平台,致力于为用户提供一站式 B2B 解决方案,专业服务全球先进陶瓷供应链上下游工厂、贸易商、服务商而自主开发的B2B行业平台,吸引全球供应商和采购商入驻。


