以下问题的提问者均来源于知乎平台的各路求学好问者,CERADIR先进陶瓷在线作为一家服务于行业的先进陶瓷 B2B 平台,尽可能解答用户疑难也是我们一直在做的事情!今后每周小编将在这里分享相关问答,欢迎行业内朋友到知乎找我们提问。若有疏漏错误之处,还请各位朋友批评指正,谢谢!
陶瓷纤维棉中的挡火板,也称为纤维板,是由高温耐火材料制成的一种特殊板材。它是一种轻质、绝缘、耐高温的材料,常用于各种工业领域和应用中的热隔离、保温和防火需求。
挡火板通常由陶瓷纤维棉通过特殊的工艺和制造过程制成。陶瓷纤维棉是一种由陶瓷纤维组成的柔软纤维材料,具有优异的耐热性和隔热性能。通过将陶瓷纤维棉纤维进行加工和压制,可以形成坚固的纤维板。
挡火板的主要特点如下:
①耐高温性能:由高温耐火材料制成,能够在高温环境下长时间保持稳定性能,耐受高温热冲击和火焰侵蚀。
②隔热性能:具有良好的隔热性能,可以有效地隔离热量传导和传递,减少热损失和能量浪费。
③轻质性:由轻质材料制成,重量较轻,方便搬运和安装,减轻结构负荷。
④绝缘性能:具有良好的绝缘性能,能够阻止电流和热量的传导,具备一定的电绝缘和热绝缘功能。
⑤耐腐蚀性:对酸、碱和其他化学介质具有一定的耐腐蚀性能,适用于一些腐蚀性环境下的应用。
挡火板广泛应用于冶金、化工、电力、建筑等行业,常见的应用包括高温炉窑的内衬、隔热板、热管道保温、隔热罩、防火墙等。它们在保护设备、提高能源利用效率和保障人员安全方面发挥着重要作用。

陶瓷纤维板(图源网络,版权归原作者所有)
Q from @出九
1.粉体的制备:早期氮化硼的制备方法一般为直接合成法,反应为2B+N2—2BN,由于原料单质硼的价格昂贵,制造成本高昂,限制了其发展应用。20世纪50年代后,氮化硼粉体合成的研究发展迅速。
随着对氮化硼的研究不断深入,一些纳米结构的氮化硼的性质逐渐被发现。一方面纳米粉体比表面能高,烧结活性高,可以有效地促进h-BN陶瓷的致密化;另一方面,以纳米粉体作为原料,可以降低烧结温度,减小陶瓷烧结体晶粒尺寸,提高陶瓷的韧性,增强h-BN陶瓷的力学性能,为h-BN陶瓷工业化大规模应用奠定基础。
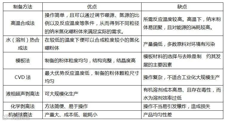
目前纳米氮化硼粉体的制备方法有很多,根据其原理大致可以分为两大类:其中一类是合成法,主要有高温合成法、溶剂热合成法、模板法和化学气相沉积法(CVD)等;而另一类是剥离法,包括液相超声剥离法、激光蚀刻剥离法、机械球磨法等。
表1 六方氮化硼粉体制备方法

近几年来,随着对六方氮化硼材料研究的不断深入,各种新的制备方法相继出现。其中先驱体陶瓷技术以其独特的优势和特点在BN陶瓷及其复合材料的制备中占据极其重要的位置。
先驱体陶瓷技术是以有机或无机化合物为先驱体,通过交联裂解或气相热解等无机化过程转变为陶瓷的一种陶瓷材料制备技术。
2.烧结:六方氮化硼(h-BN)由于其特殊的片层结构及自扩散系数低等特点,是一种难以致密化的陶瓷材料。目前,h-BN陶瓷常用的制备方法主要有无压烧结(PLS)、热压烧结(HP)和放电等离子烧结(SPS)等。
热压烧结通常被认为是制备h-BN陶瓷比较理想的一种烧结方法,因为外加的驱动力可以破坏片状h-BN的卡片支撑结构,促进h-BN晶粒的重排,从而获得高致密度和力学性能优异的h-BN陶瓷烧结制品。
欢迎关注我们的知乎机构号:CERADIR先进陶瓷在线
「CERADIR™先进陶瓷在线」——先进陶瓷行业垂直化服务平台,致力于为用户提供一站式 B2B 解决方案,专业服务全球先进陶瓷供应链上下游工厂、贸易商、服务商而自主开发的B2B行业平台,吸引全球供应商和采购商入驻。
