我国珠宝首饰行业政策演变可分为三个主要阶段。
20世纪80年代及以前,珠宝首饰行业实行指令性计划,由指定企业进行进出口业务,黄金饰品产量根据国家计划完成;
20世纪90年代开始,我国珠宝首饰行业市场不断开放,中国人民银行先后取消了对白银制品和黄金制品生产、加工、批发、零售等业务的管制,同时出台消费税等政策促进和规范珠宝首饰市场发展;
21世纪10年代以来,随着我国国民生产水平的不断提高,我国政府开始通过降低消费税、关税等措施大力促进珠宝首饰行业发展,进一步推动消费升级。

自1985年以来,国务院、中国人民银行、财政部等先后针对我国珠宝首饰行业出台多项政策,逐步开放我国珠宝首饰市场,并对行业进行了规范,大力推动我国在珠宝首饰行业发展。具体政策如下:



我国珠宝首饰行业进出口政策整体呈现由紧到松、又由松到紧的趋势。1987年我国珠宝首饰行业进出口实行指令性计划,由指定公司经营进出口业务;
2000年白银饰品进出口开放,2018年珠宝饰品及进出口关税降低,平均降幅达67.75%;
2020年中国人民银行发布《黄金及黄金制品进出口管理办法(修改)》,要求严格管理黄金进口,黄金进口企业进口黄金需要提供多项有关材料。

根据2021年3月全国人民代表大会通过的《十四五规划和2035年愿景目标纲要》,提出要全面促进消费,顺应消费升级趋势,培育新型消费,鼓励包括时尚消费在内的一系列新模式新业态发展。珠宝首饰作为时尚消费领域的重要组成部分,十四五期间将得到充分支持,成为促进消费升级的一大助力,发展潜力不容小觑。
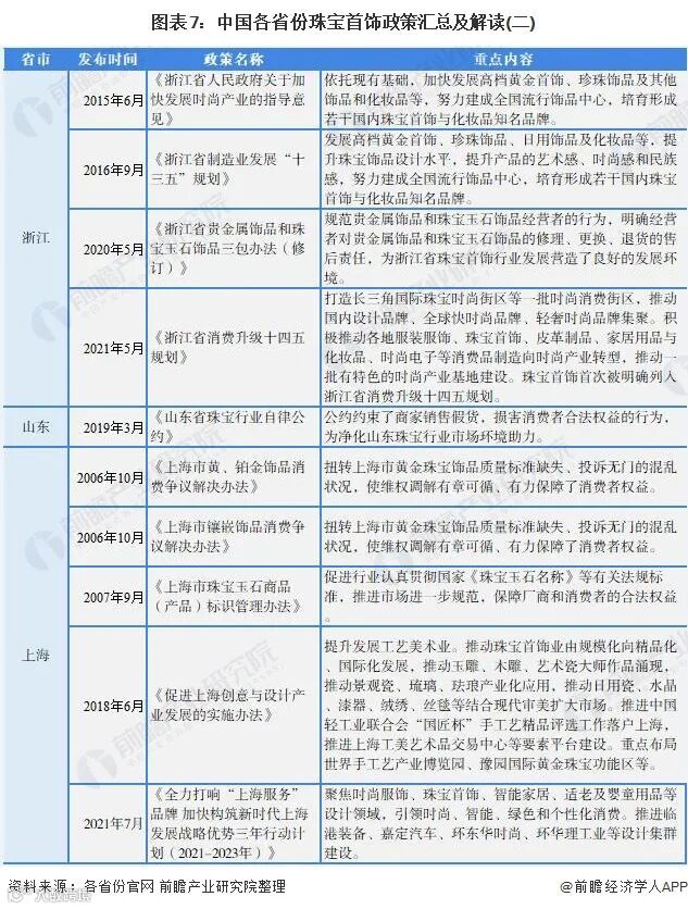
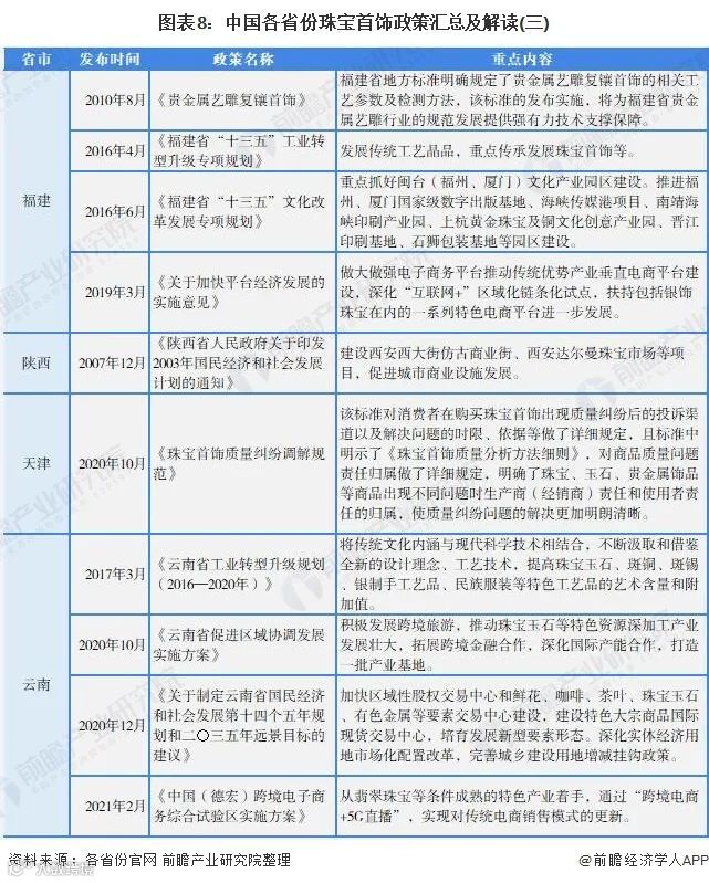
我国珠宝首饰市场全面开放以来,各省市均针对珠宝行业出台多项政策,规范和促进珠宝首饰行业的发展,尤其是广东、浙江、云南等珠宝首饰产业发展较好的省市,将鼓励珠宝首饰行业发展列入了“十四五”规划:




“十四五”期间,我国主要省份也提出了珠宝首饰行业的发展目标,侧重点各有不同,例如上海聚焦珠宝首饰设计领域,将推进设计集群建设;
浙江着力打造长三角国际珠宝时尚街区,建设时尚产业基地;
福建重点深化“互联网+”区域化链条化,扶持在珠宝石首市特色电商平台发展;广东将在伦教打造创新创意珠宝文化硅谷;
云南则加快珠宝玉石、有色金属交易中心建设,通过“跨境电商+5G直播”实现转型。具体情况如下:

以上数据参考前瞻产业研究院《中国珠宝首饰行业消费需求与市场竞争投资预测分析报告》。
来源:前瞻网
星标步骤:
▼点击推送标题下的“宝物志”

▼点击右上角的功能键

▼点击“设为星标”

▼成功设为星标

— End —
更多珠宝资讯关注宝物志查看
宝物志
让珠宝生意更简单
中国珠宝产业文化全球生态服务平台


