
1月20日凌晨5点40分,莱绅通灵(603900,SH)董事长沈东军在微博上发了一条微博,向包括“国家税务总局”在内的多家税务和公安部门的官方微博实名举报马峻、蔄(màn)毅泽通过虚开巨额增值税发票侵占公司大量资产。

20日晚间,莱绅通灵发布公告称,此前向南京市公安局雨花台分局经侦大队举报其董事马峻、蔄毅泽涉嫌职务侵占一案,收到了南京市公安局雨花台分局《不予立案通知书》。
莱绅通灵主营业务为钻石,因为沈东军与马峻两人共同创业,沈东军还是马峻的妹夫,不少网友将莱绅通灵的这场内斗戏称为“珠宝业大瓜”。

21日,莱绅通灵开盘价报6.24元,上涨0.32%,总市值21.2亿元。沈东军持有公司约31%的股份,以此计算,他的身家超过了6亿元。
莱绅通灵的这场内斗或许在创业时就已经埋下伏笔。事实上,不少风险投资人士都对主要创始人“均等”的股权结构持有不好的印象。
22年前,沈东军与马峻原本是一起创业的“合伙人”。1999年,两人各出资100万元成立了莱绅通灵的前身——江苏通灵,两人分别持有50%股权。而22年后,沈东军实名举报马峻、蔄毅泽夫妇涉嫌职务侵占。

沈、马二人除了生意上是合作伙伴外,沈东军还是马峻的妹夫。按照莱绅通灵招股书的说法,沈东军之所以进入珠宝这个行当,马峻的家族算是其引路人。
马峻的父亲(沈东军的岳父)马崇仁出身翡翠世家,长期从事翡翠玉石收藏研究工作,马峻也承袭了家族翡翠玉石鉴定的技能,并在云南瑞丽泰和珠宝公司担任业务员的期间积累了翡翠玉石投资的经验,个人进行了翡翠玉石投资,沈东军系马峻的妹夫,亦一起参与翡翠玉石投资活动。

从1999年开始,沈东军与马峻对江苏通灵的持股比例一直保持相等。2011年,马峻将其持有的江苏通灵4.48%股权转让给了其妻子蔄毅泽,马峻的持股比例首次低于了沈东军。但以马峻夫妇持股数合计计算,仍然与沈东军的持股数相等,至莱绅通灵上市多年后,双方也仍然维系了这样“势均力敌”的持股比例。
据莱绅通灵2020年三季报披露,沈东军持有莱绅通灵31.16%股份,马峻、蔄毅泽合计持有莱绅通灵30.68%股份,双方持股的差距是由于2018年沈东军增持了公司股份。

2020年11月,莱绅通灵向南京市公安局雨花台分局报案,理由是莱绅通灵怀疑其董事马峻、蔄毅泽侵占公司财产,涉嫌职务侵占。
在外界看来,报案来得十分突然,因为此前莱绅通灵实控人之间的矛盾似乎无迹可寻。而莱绅通灵向警方报案的起因,是2020年7月南京市税务局第一稽查局对莱绅通灵的一次“例行检查”。

据莱绅通灵公告,南京税务局的这次检查发现,莱绅通灵在2005年至2015年期间(上市前)有税务违法嫌疑,嫌疑人主要为马峻、蔄毅泽。南京税务局请求南京市公安局机关协助调查,南京市雨花台区公安局经侦大队负责协助税务机关调查。
截至目前,税务部门的调查仍然在进行当中,具体的结果犹未可知。在税务部门对莱绅通灵调查的同时,莱绅通灵也开展“自查”。

莱绅通灵称:“通过自查,发现公司在上述期间内与供应商的交易中,进货金额与付款金额存在较大差异,因此怀疑董事马峻先生、董事蔄毅泽女士侵占公司财产,涉嫌职务侵占。”
“为维护公司及全体股东的利益,公司于2020年11月20日向南京市公安局雨花台分局进行了报案。”莱绅通灵表示。
从2020年7月至2020年12月底,先后经历税务部门“检查”和莱绅通灵自查后“报案”这两件大事,至2020年12月30日莱绅通灵才对外公告相关事项。
1月4日,莱绅通灵董事会秘书刘昆辞职,而这并非是这两年来莱绅通灵的主要高管人员首次辞职。2019年1月,莱绅通灵的财务负责人周传波辞职;2019年2月,莱绅通灵的董事赵坚辞职、副总裁王庆成辞职。
截至目前,莱绅通灵董事会总计有8名董事,除了3名独立董事及沈东军、马峻和蔄毅泽之外,另外2名董事为陈传明和王峥,两人皆是2019年加入莱绅通灵。
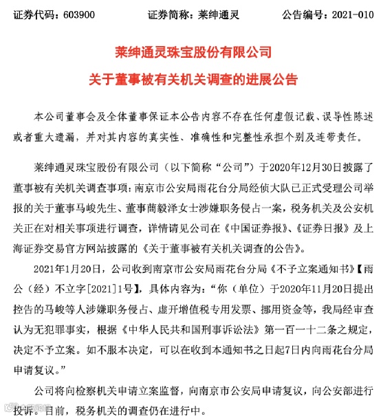
1月20日晚间,莱绅通灵发布公告称,公司收到了南京市公安局雨花台分局出具的《不予立案通知书》,内容为:“你(单位)于2020年11月20日提出控告的马峻等人涉嫌职务侵占、虚开增值税专用发票、挪用资金等,我局经审查认为无犯罪事实,根据《中华人民共和国刑事诉讼法》第一百一十二条之规定,决定不予立案。”

对于这一结果,莱绅通灵表示:“公司将向检察机关申请立案监督,向南京市公安局申请复议,向公安部进行投诉。”
沈东军在20日凌晨的微博中透露了相关细节。“经过公司内部自查发现,深圳市翠绿珠宝首饰有限公司、深圳市星光达珠宝首饰实业有限公司两企业,在2005到2011年和我公司交易中,涉嫌虚开巨额增值税发票,并通过企业多名人员私人账户,长期、大量将巨额资金回流进本公司原董事长马峻及其相关人员私人账户。”
随后,有网友质疑沈东军为何不直接报案,沈东军回复称:“水很深,相关人员后台很硬。如果不是没有办法,不会选择这样做的。”目前,沈东军相关微博已经删除。

宝物志珠宝年货节
震撼来袭!
1月11日-1月25日
采购任意商品即可
免费获得门店定制海报一张!

新用户下单立减20元
古法黄金系列
情人节首饰精选
……

更多珠宝年货现已上新
优惠采购&营销推广两手抓
节日销售额up up up !
— End —
更多珠宝资讯关注宝物志查看
宝物志
让珠宝生意更简单
中国珠宝产业文化全球生态服务平台

