
2020年即将结束,回顾这一年,我们经历了太多的不安,但同时也有坚持和希望,珠宝圈中的朋友们可能感受比较深刻,尤其是在这样一个特殊的大环境下。让我们一起来回顾过去的一年,珠宝圈都有哪些大事发生。
1
- Hetian Yu -
和田玉

在最新版国家标准《和田玉 鉴定与分类》(GB/T 38821—2020)中,和田玉对外表达时,用拼音表示,再也不用英文了。


最新国标对和田玉的认证,是成分以透闪石为主,含有阳起石以及其它矿物的集合体,比之前的认证内容具体些。

且重点是,现在不再限制透闪石所占整体的具体比例了,只要“为主”就行,之前要95%以上。这就意味着,和田玉更难被冒充,市场得到规范,升值力Up!

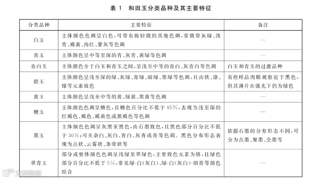
在这里要插播一条,新国标的新分类如下:

对于糖色也有了新的命名标准:

翠青玉也终于有了名字。翠青玉主要产于青海,新疆和俄罗斯两地相对产出较少。青海产的翠青玉因质地好、颜色翠嫩集中最受欢迎。按照新国标定名标准:和田玉(翠青玉)。

2
- Pink Diamond -
粉钻
11月3日,力拓集团在其官网宣布已经经营了37年的阿盖尔矿区迎来了开采的最后一天。这个全球最大的钻石矿产区真的要关门了。这就意味着,粉钻会更稀有,更珍贵!
【点击图片了解详情】
在关闭矿区后,力拓集团可能会用3-5年的时间来拆除矿山,并进行环境的修复及维护。阿盖尔是全球最大的粉钻产出矿,大约供应着世界上90%的粉钻,封矿对粉钻市场行情的影响不言自明。

3
- Tiffany & Co -
蒂芙尼
早在疫情前11月底,法国奢侈品巨头LVMH集团(路易威登品牌母公司)宣布与美国高级珠宝品牌Tiffany & Co.双方达成交易。LVMH将以每股135美元、总价值约162亿美元收购Tiffany。

这样一则强强联手的消息轰动全球,Tiffany市值瞬间上涨30%,也可谓奢侈品行业最大收购案。
但9月9日晚上LVMH集团宣布终止以162亿美元的价格收购Tiffany的交易。Tiffany股价遭遇惨状,当日收盘跌了6.44%,市值一夜蒸发了7.84亿美元。

面对LVMH不断施压延迟交易,Tiffany于9月10日在美国特拉华州提起诉讼,以强制LVMH执行交易协议。对此,LVMH表示,对Tiffany提起诉讼的决定感到惊讶,计划就Tiffany在疫情爆发期间对其业务的管理不当提出反诉。
4
- Diamonds -
培育钻石/莫桑钻

不少业内人士认为,De Beers 入局人造钻石产业,实际上是希望通过低价策略干扰人造钻石竞争对手,巩固天然钻石的地位。

2019年年初莫桑石的火爆也被戏称为2019年开年最大营销骗局。莫桑钻,号称在宝石界硬度仅次于钻石,价格便宜,成色绝佳,完美替代钻石。

莫桑钻现在快跌到底了。由于莫桑钻外观近于无色,折光率2.56-2.69、色散0.104、双折射率0.043、硬度9.25、密度3.22克/立方厘米这些接近钻石的特色,所以它刚进入中国市场的时候,打的噱头就是钻石的替代品。

5
- loophole -
大牌项链漏洞券
年初某品牌钻石项链出了“漏洞券”,原价1399,店铺券1300,最终到手只要99,引发一波“薅羊毛”抢购热潮。

但是天上不会掉馅饼。点开产品详情,钻石仅有0.5分(0.005克拉),材质为合金。综合下来,刨去项链成本和营销费用,商家还是一条赚上几十块。漏洞券实则为狡猾的营销套路。

6
- Earrings -
丁真耳环
这个一夜出圈的少年其实全名扎西丁真,是一位20岁藏族小哥,现居四川甘孜理塘。丁真质朴又纯粹的微笑,略带羞涩却又抵挡不住的帅气,一击即中屏幕前的无数人,占据各大社交平台版面。
【点击图片了解详情】
丁真的走红也成功带火了自己佩戴的绿松石耳环,同款冲上某宝热销排行榜。


绿松石是一种具有 5000 多年历史的传统玉石,自古以来就深受藏族同胞们的喜爱。这种耳环在藏族地区特别流行,不同地区的藏民偏好的颜色不一样,丁真生活的康巴地区,佩戴蓝色耳环是传统和流行,而且康巴地区只会单边戴。

你对哪件事最记忆深刻?2020年值得铭记的珠宝圈大事还有哪些?过去的这一年,珠宝市场迎来很多的变化。2021年,机遇与挑战共存,珠宝人共勉!
— End —
更多珠宝资讯关注宝物志查看
宝物志
让珠宝生意更简单
中国珠宝产业文化全球生态服务平台



