“沪市珠宝第一股”莱绅通灵实控人离婚案宣判了!
7月30日晚间,莱绅通灵对外披露公告显示,根据法院一审判决,公司实控人沈东军有可能因为离婚而丧失控制权,其所持公司股份的一半或分给配偶马峭。

来源:上市公司公告
公开资料显示,沈东军与大舅子马峻此前一同创业,如今共同为莱绅通灵的实控人。两年前,莱绅通灵的“家族内斗”开始浮出水面。
2019年11月,马峭提起离婚诉讼,请求法院判令离婚并进行财产分割。2020年12月,沈东军曾以公司名义向警方举报马峻涉嫌职务侵占。
除了珠宝生意,沈东军近年来还热衷影视项目投资,并且跨界出演了《克拉恋人》《翡翠恋人》《归还世界给你》等多部影视剧。
其中,最让人熟知的是2014年上映的唐嫣主演的《克拉恋人》。在这部剧中,不但有以“沈东军”命名的原型人物,沈东军本人也以多金暖男的形象参演了剧中“孙总”一角。

价值7.7亿元股权面临分割
公告显示,今年1月6日,莱绅通灵披露了《关于实际控制人涉及诉讼的公告》,公司实际控制人沈东军涉及离婚诉讼。
沈东军作为被告,于2019年12月16日收到南京市秦淮区人民法院《应诉通知书》,沈东军的配偶马峭于2019年11月20日向南京市秦淮区人民法院提起离婚诉讼,请求判令离婚并进行财产分割。
7月29日,沈东军收到江苏省南京市秦淮区人民法院对上述案件的民事判决书,主要判决结果为准予原告马峭与被告沈东军离婚,而沈东军所持全部资产也将被马峭分走一半。

具体来看,沈东军持有的南京传世美璟投资管理有限公司37.3%的股权,由马峭、被告沈东军各分得18.65%;
沈东军持有上市公司莱绅通灵31.16%的公司股权,由原告马峭、被告沈东军各分得15.58%,即5304.29万股。
中证君了解到,南京传世美璟投资管理有限公司持有莱绅通灵742.84万股,占公司总股本的2.18%。
以此测算,仅上市公司莱绅通灵股权一项,涉及分割的股份就接近1.09亿股。
截至7月30日收盘,莱绅通灵股价报7.06元/股,总市值为24.04亿元。以此计算,此次上市公司股权分割涉及总额超过7亿元。按照一审判决,马峭将分走一半股权。

沈东军或丧失上市公司控制权
民事判决书要求,马峭、沈东军于本判决发生法律效力之日起三十日内相互配合办理股权变更登记手续。
不过,沈东军表示,他将在判决书送达之日起十五日内,依法提起上诉。
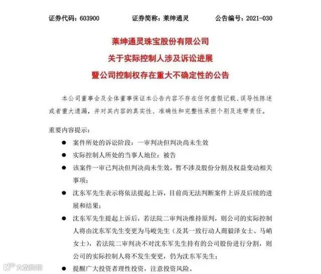
莱绅通灵公告称,该案件一审已判决但判决尚未生效,暂不涉及股份分割及权益变动相关事项。
如果法院二审判决维持原判,则公司实际控制人将由沈东军变更为马峻及其一致行动人蔄毅泽、马峭。

公开资料显示,如今马峭的哥哥马峻直接持有上市公司股份8557.5万股,马峻配偶蔄毅泽直接持有上市公司股份1890万股,马峻、蔄毅泽分别持有上市公司总股本的25.13%和5.55%。
记者注意到,2016年上市时,沈东军与其大舅子马峻曾为共同实际控制人。
招股书显示,发行前,沈东军直接持有公司7462.5万元的股权,持股比例为40.91%;马峻直接持有公司6112.5万元的股权,持股比例为33.51%。
此外,沈东军和马峻通过持有传世美璟的股权间接控制公司2.91%的股权。

另外,马峻之配偶蔄毅泽直接持有公司7.4%的股份,马峻及沈东军合计控制公司的股权比例为84.73%。
不过,之后沈东军与马氏兄妹开始出现“家族内斗”。
今年4月,莱绅通灵披露,公司收到《马峻、蔄毅泽关于和沈东军不再构成一致行动人关系的告知函》,马峻(蔄毅泽)与沈东军不再构成一致行动关系。

沈东军多次跨界娱乐圈
莱绅通灵于2016年11月登陆A股,主要从事钻石珠宝首饰的品牌运营管理、产品设计研发及零售。
公开资料显示,沈东军于1997年进军珠宝行业。他的岳父马崇仁是地质学专家、著名珠宝专家,被业界尊称“翡翠王”。
在岳父和妻子支持下,沈东军和大舅子马峻合伙创业,为以后的莱绅通灵上市打下了基础。
到2002年,通灵珠宝(莱绅通灵曾用名)在20多个城市建立了连锁终端。
到2016年上市前,通灵珠宝在全国拥有直营店76家、专厅185家以及加盟店237家,覆盖北京、上海、江苏、浙江、安徽等20个省(市)。

在生意场上春风得意的沈东军,对娱乐圈也情有独钟。
2015年,唐嫣主演的电视剧《克拉恋人》上映,剧中不但有以“沈东军”命名的原型人物,沈东军本人也出演了剧中“孙总”一角,以帅气多金的暖男大叔形象亮相。
该剧上演后,沈东军宣布,唐嫣正式成为通灵珠宝国际形象代言人。

此后,作为联合出品人,沈东军先后又投拍和参演了包括《翡翠恋人》《八月未央》《归还世界给你》等多部影视剧,并参与了《非你莫属》《老板变形计》《百万粉丝》等多档综艺节目的录制。
2016年4月,沈东军成立了钻石影业有限公司并出任董事长,深入布局娱乐产业。

从商业版图来看,天眼查显示,除了莱绅通灵、钻石影业外,沈东军还投资了乐朗葡萄酒有限公司、乐朗法国贸易公司等。
来源:海外网
星标步骤:
▼点击推送标题下的“宝物志”

▼点击右上角的功能键

▼点击“设为星标”

▼成功设为星标

— End —
更多珠宝资讯关注宝物志查看
宝物志
让珠宝生意更简单
中国珠宝产业文化全球生态服务平台



