
最近,抖音开始专项治理炒作退款行为,其运营团队接连发布两则《关于炒作退款行为的专项治理公告》。

其中提到,平台内有部分创作者通过刷退款单炒作数据,或通过异常营销玩法等诱导用户下单支付,但实际无法全部按优惠价格真实履约,造成大量用户退款,对平台消费者体验和平台公平公正的营商环境产生了负面影响。
因而针对此类行为,抖音将持续进行专项治理,并加大对恶意作弊违规创作者的处置力度。
具体措施包括减少曝光、警告、扣除信用分、限制电商权限等。视情节严重程度,存在严重影响用户体验、或存在规避平台规则的,还将直接关闭电商权限。

值得注意的是,这还是抖音电商首次针对“炒作退款行为”进行专项整治,对于行业的规范化发展有着重要意义。
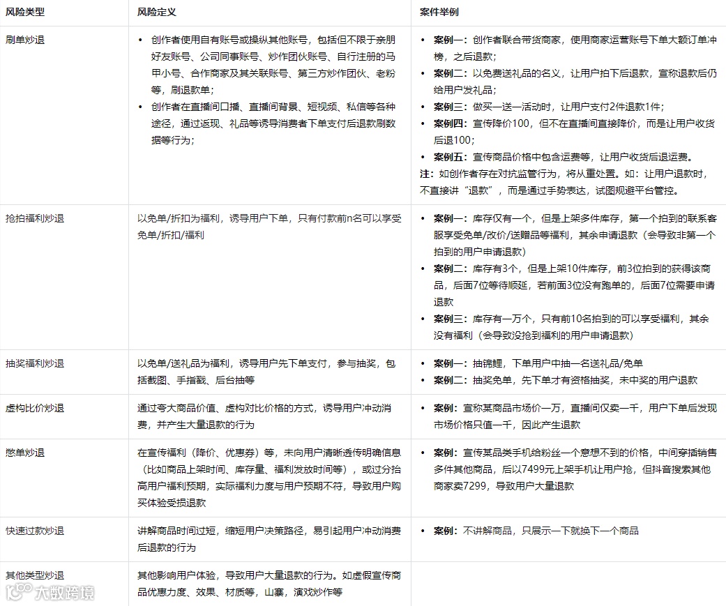
在公告当中,抖音还详细列举出了多个典型的违规行为和违规场景。包括创作者使用自有账号或操纵其他账号,刷退款单;通过返现、礼品等诱导消费者下单支付后退款刷数据;通过“抢拍”、“抽免单”、“抽半价”等,要求用户先下单支付,后参与抽奖;存在虚构比价、虚假宣传、违规玩法等刷交易数据,严重用户体验,导致用户退款等行为。

比如说电商行业心照不宣的“刷单”行为,无论是商家大量下单并退款,还是通过各种方式引导消费者下单再退款等,都属于典型的“刷单炒退”;
还有像是主播虚假宣传,夸大商品价值、虚构对比价格等,导致消费者下单后才发现买贵了,并选择退款,这就属于“虚构比价炒退”;
另外,直播间里常见的憋单、快速过款等玩法,在宣传福利(降价、优惠券)时,未向用户清晰透传明确信息,或者讲解太快,缩短了用户决策时间。由此导致用户冲动消费后大量退款的,也属于炒作退款行为……
整体来看,包括对商品材质、效果虚假宣传,在直播间演戏炒作等,只要是影响到了用户体验,导致用户大量退款的,都可能涉嫌炒作退款行为——如今都是抖音重点整治的方向。
珠宝品类退货率超高,冲动消费是根源
凭着高客单价,珠宝直播经常创造单场销售纪录,但这个纪录却有不小的水分。高客单价的另一面是高退货率。
去年618前后,某珠宝商家发文,“618 抖音珠宝行业都被玩坏了,投了一大笔钱,还没高兴几天,退货率就飙升到了 90%,申请退货的什么理由都有 ”,他续指,“本来就是小本生意,快递费一来一回,扣完什么都不剩,还要倒贴,直接赔了一大笔 ”。
可见,这种“高退货率”是珠宝与直播二者结合下的必然结果。由于线上购物本身具有一定冲动消费的特点,高客单价的商品自然会将这种“冲动”表现到极致。《2020 年中国直播电商行业研究报告》就曾指出,直播电商平均退货率为 30%-50%,高于传统电商退货率的 10%-15%。

另一方面,当珠宝遇上直播问题则愈发凸显。记者在黑猫投诉以“珠宝直播”为关键词进行检索发现,相关投诉共有2594条,其中以货不对版、残次品、假货等问题为主。
某珠宝直播从业者表示,珠宝直播非常重视拍摄与展示,但这很大程度上会对消费者起到误导作用,商家为了卖出产品,在直播间大多会通过打光、滤镜等,让产品看起来更加晶莹剔透、品质高,但消费者实际到手的效果却是“货不对版”,因此消费者就会选择退货。
而对于珠宝直播而言,最基础也最重要的是“真伪”。虽然几乎所有珠宝直播都会附带鉴定证书,但这其中却有不少圈套。从业者表示,“珠宝可以造假,鉴定证书当然也能造假。检定证书的关键要看鉴赏时间,如果不明确标注或者已经超期,那即便你自己去鉴定机构鉴定为假,卖家给不给退货也难说。”

还有一点,抖音电商的流量分发机制和直播间的美颜滤镜容易带来的冲动消费。抖音电商的流量机制指的是商家需要刺激用户下单,才能触发抖音流量推荐机制,进而获得更多的流量。但在这种情境下,用户很可能容易冲动消费,进而无形之中提高了退货率。
这对于珠宝商家而言也是一种负担。商家花费了大量资金投流,最后却被居高不下的退货率压垮,这样的故事在直播间里早已不新鲜。由此看来,规范好主播和商家的日常经营行为,或许才能从根源上缓解直播电商当前所面临的困境。
告别虚假繁荣,行业或将走向平衡发展
当前市场有两种观点。一种观点认为,直播带货作为一种风口,一种秀场,达到了一种流量传播的作用,但不要去指望它变成产品销售的主力渠道。这一特征较为符合当前头部黄金珠宝企业的电商布局战略。还有观点认为,直播已然成为珠宝零售企业的主要阵地。随着珠宝制造工厂加码直销,同时珠宝零售企业又缺乏定价权时,电商对垂直流通渠道的冲击十分明显。对于珠宝零售企业来说,打不过就加入。
头部企业引领行业趋势。在业界看来,直播是大势,但在经历野蛮生长后,会逐渐走向平衡发展。比如抖音此次展开的专项治理,针对恶意作弊违规创作者的处置力度前所未有,能够在直播推销的环节中起到一定的警示作用。而此规范也将为了行业更好的发展。
在我们看来,直播电商只是电商的一种形式,属于渠道销售范畴,而珠宝饰品需要场景培育、关系推介和大量的品鉴推广,线下依然是主流,线上更多的依然是辅助作用,甚至以价格战为导向的直播电商主要是去库存和节庆促销等价值。但是不可否认的是,珠宝企业应该主动与相关直播平台达成战略合作,多互动,增强互信与沟通,从而更加有效地推广直播销售产品,在传统线下分销渠道之外为企业寻找新的线上增量市场。
来源:电商报Pro、宝创家
微信公众号更改了推送规则,将宝物志公众号“设为星标”,每次阅读后,给文章点一下“在看”,就能更及时地收到我们的信息。
— End —
更多珠宝资讯关注宝物志查看
宝物志
让珠宝生意更简单
中国珠宝产业文化全球生态服务平台
点击“阅读原文”,下载宝物志APP


