截止6月30日,根据总局发布的最新减免政策,整理印花税减免税优惠项目70个。
为方便大家查询,今天对印花税进行相关梳理,将70个优惠项目分为了8类,具体分类情况如下:
第一类:普惠政策,归纳为4项
第二类:促进企业发展,归纳为10项
分为2小类:小微企业和区域发展相关(3项)和企业转制升级(7项)
第三类,与三农相关的优惠,归纳为3项
分别是合作社与社员签订的农产品购销合同免税、农村集体经济清产核资免税、农村饮水工程免税
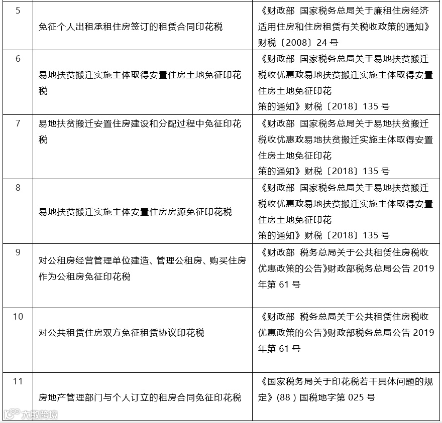
第四类,与住房相关的优惠,归纳为11项
最常用的应该是个人销售或购买住房免印花税。其他免征基本和廉租房、保障房、公租房相关。
第五类,与交通运输、商品储备相关的优惠,归纳为6项
1、支持交通运输类优惠
2、支持商品储备类优惠
第六类,与文化、教育、体育相关的优惠,归纳为15项
1、支持文化类优惠
2、支持教育类优惠
3、支持体育类优惠
第七类,社会保障类优惠,归纳为2项
主要是对社保基金一些合同免征印花税。
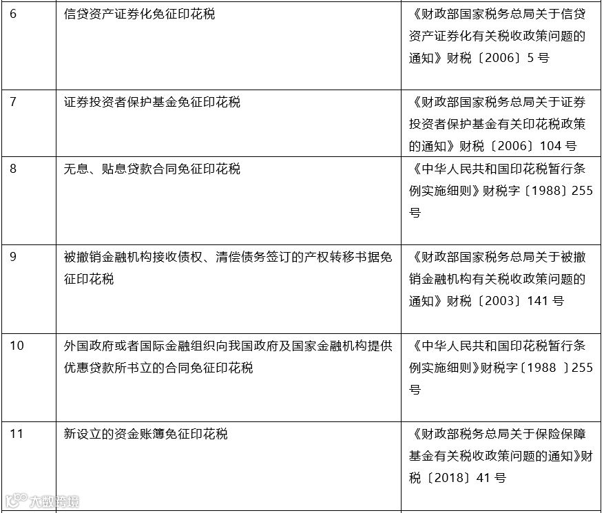
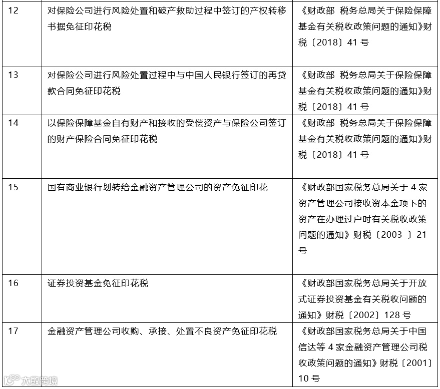
第八类,与金融资本相关的优惠,归纳为19项
金融和资本市场的税收优惠是这十类优惠中最多的。
文章来源:公众号“铂略财税”

