11月9日,国家发改委、工信部联合印发《推动原料药产业高质量发展实施方案》(以下简称《方案》)。《方案》明确,到2025年,开发一批高附加值高成长性品种,突破一批绿色低碳技术装备,培育一批有国际竞争力的领军企业,打造一批有全球影响力的产业集聚区和生产基地。原料药产业创新发展和先进制造水平大幅提升,绿色低碳发展能力明显提高,供给体系韧性显著增强,为医药产业发展提供坚强支撑,为国际竞争合作锻造特色长板。
《方案》指出,党的十八大以来,我国原料药产业取得较快发展,生产技术不断提高,质量水平稳步提升,产业规模持续扩大,已成为全球最大的原料药生产与出口国,但同时也存在产业结构不尽合理、产业布局不尽完善、绿色生产水平不高等问题。
为加快新形势下原料药产业高质量发展步伐,推动提升医药产业核心竞争力,《方案》提出了8项主要任务,推动生产技术创新升级,加快先进技术开发与应用,推动骨干企业开展数字化、智能化改造升级等;推动产业绿色低碳转型,开发原料药绿色低碳生产技术,推动大宗原料药绿色化改造等;推动产业结构优化调整,大力发展特色原料药和创新原料药,推动原料药生产规模化、集约化发展等;推动产业集中集聚发展,引导现有原料药企业在区域间优化调整布局,布局建设世界一流的产业集聚区和生产基地等;推动重大装备攻关突破,引导骨干企业联合产业链上下游及科研院所部署创新链,提高产业链自主配套水平等;推动关联产业分工协作,推动医药中间体、原料药和制剂企业加强业务协同等;推动产业标准体系建设,完善原料药清洁生产评价指标体系,健全原料药行业环境、职业健康和安全管理体系等;推动产业高水平开放合作,优化原料药出口结构,提升高附加值产品出口比重等。
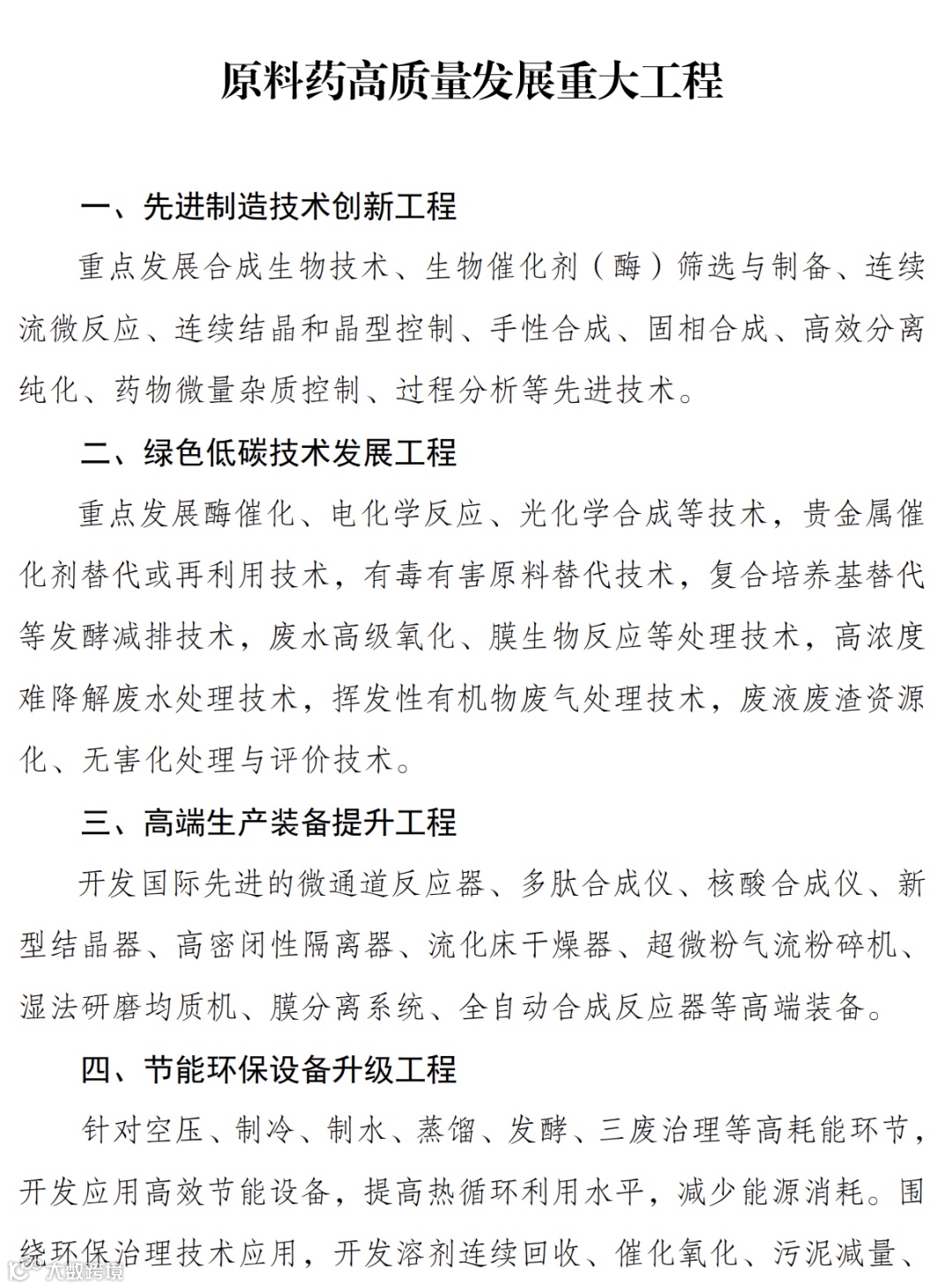
同时,《方案》明确原料药高质量发展5项重大工程,包括先进制造技术创新工程、绿色低碳技术发展工程、高端生产装备提升工程、节能环保设备升级工程、高性能耗材发展工程。
全文
国家发展改革委 工业和信息化部关于
推动原料药产业高质量发展实施方案的通知
发改产业〔2021〕1523号
各省、自治区、直辖市及计划单列市、新疆生产建设兵团发展改革委、工业和信息化主管部门:
化学原料药是药品的基础原料和有效成分,是医药产业的重要组成部分。党的十八大以来,我国原料药产业取得较快发展,生产技术不断提高,质量水平稳步提升,产业规模持续扩大,已成为全球最大的原料药生产与出口国,但同时也存在产业结构不尽合理、产业布局不尽完善、绿色生产水平不高等问题。为加快新形势下原料药产业高质量发展步伐,推动提升医药产业核心竞争力,制定本实施方案。
一、总体要求
(一)指导思想。
坚持以习近平新时代中国特色社会主义思想为指导,全面贯彻党的十九大和十九届二中、三中、四中、五中全会精神,立足新发展阶段,完整、准确、全面贯彻新发展理念,坚持创新驱动,强化系统观念,补齐技术装备短板,加快绿色低碳转型,推动布局优化调整,培育国际竞争新优势,构建原料药产业新发展格局,夯实医药供应保障基础。
(二)基本原则。
坚持创新引领。优化产业创新发展环境,强化企业创新主体地位,推动包括工艺创新、模式创新等在内的全面创新,紧扣原料药产业发展亟需,培育产学研结合、上下游联动的创新体系,提高原料药产业链供应链自主可控水平。
坚持绿色低碳。顺应原料药发展新形势新要求,严格能效环保标准,推广绿色低碳技术装备,鼓励新建项目对标先进,推动存量项目技术改造升级,探索形成生产效率高、资源消耗少、环境影响小、碳排放强度低的绿色生产方式。
坚持科学布局。统筹考虑环境保护、安全生产、产业配套等因素,引导原料药企业向综合条件较好的区域及合规园区集聚,加强区域间优化调整,促进产业链协同布局,推动原料药生产主体集中、区域集聚,在布局调整中提升产业综合竞争力。
坚持开放发展。推动原料药产业开展全方位、深层次开放合作,在更高水平参与全球资源配置和国际医药产业分工,巩固原料药产业规模、成本、技术优势,培育知名品牌,提升质量效益,构建面向国内国际双循环的产业发展格局。
(三)发展目标。
到2025年,开发一批高附加值高成长性品种,突破一批绿色低碳技术装备,培育一批有国际竞争力的领军企业,打造一批有全球影响力的产业集聚区和生产基地。原料药产业创新发展和先进制造水平大幅提升,绿色低碳发展能力明显提高,供给体系韧性显著增强,为医药产业发展提供坚强支撑,为国际竞争合作锻造特色长板。
二、主要任务
(一)推动生产技术创新升级。
顺应原料药技术革新趋势,加快合成生物技术、连续流微反应、连续结晶和晶型控制等先进技术开发与应用,利用现代技术改造传统生产过程。推动骨干企业开展数字化、智能化改造升级,提升生产效率和质量控制水平。围绕原料药生产关键共性技术,支持发展一批外部性较强的公共服务平台。
(二)推动产业绿色低碳转型。
加强前瞻性研究布局,开发原料药绿色低碳生产技术。推动大宗原料药绿色化改造,持续降低单位产品能耗和排放水平。加强原料药生产过程副产物资源化利用,推动挥发性有机物(VOCs)治理改造,提升固体废弃物、高盐废水及有机废液等综合处置水平。推动先进节能装备推广应用,加快制冷、发酵等高能耗工艺模块改造升级,实现能量梯级利用。
(三)推动产业结构优化调整。
密切跟踪临床用药结构变化趋势,大力发展特色原料药和创新原料药,提高新产品、高附加值产品比重。推动原料药生产规模化、集约化发展,鼓励优势企业做大做强,提升产业集中度。引导原料药领域专业化合同研发生产服务等新业态发展。从严执行《产业结构调整指导目录》等政策,严格落实环保、能耗、安全等标准,加快淘汰落后产品、技术和装备。
(四)推动产业集中集聚发展。
顺应产业发展外部环境变化,落实区域生态环境分区管控方案、生态环境准入清单等要求,推动新建原料药项目进入适宜区域及合规设立的化工(医药)园区,引导现有原料药企业在区域间优化调整布局。综合考虑原料、市场、技术等因素,在发展基础较好、区位优势突出、要素资源充裕的地区,布局建设世界一流的产业集聚区和生产基地。进一步提升园区公共基础设施保障能力,推动“三废”处置由企业分散治理向园区专业化集中处置转变。
(五)推动重大装备攻关突破。
面向原料药生产前沿技术领域,引导骨干企业联合产业链上下游及科研院所部署创新链,加快发展核酸反应仪等高端生产装备以及高端膜材料等专用耗材,突破产业发展瓶颈制约,提高产业链自主配套水平。加强石化、化工、医药等行业先进技术共享,提升产业融合创新水平。
(六)推动关联产业分工协作。
发挥我国产业体系优势和规模优势,推动医药中间体、原料药和制剂企业加强业务协同,提升供应链稳定性。推进跨领域资源共享合作,加强生物工程、精细化工、危废处置、制药装备等企业与原料药企业融通协作,提升产业链现代化水平。鼓励原料药制剂一体化发展,引导原料药企业依托优势品种发展制剂。
(七)推动产业标准体系建设。
加强标准引领,提升产业绿色化、高端化发展水平。完善原料药清洁生产评价指标体系,引导企业开展绿色制造试点示范。健全原料药行业环境、职业健康和安全管理体系,打造国际先进的绿色供应链。研究提升原料药生产高能耗装置能效标准,健全完善行业碳排放测算、评价等机制。
(八)推动产业高水平开放合作。
优化原料药出口结构,提升高附加值产品出口比重,深度嵌入全球价值链。引导优质企业强化原料药国际注册和质量体系认证,更好适应国际市场需求。完善生产要素供给,建设国际医药产业合作园区,实现开放创新、开放合作、开放共赢。
三、保障措施
(一)强化企业责任意识。
原料药生产企业要以保障人民群众身体健康为目标,完善生产质量管理体系,确保产品质量稳定、供应有序。引导企业积极开展环境、职业健康和安全审计管理,加强质量安全培训,提升安全环保生产水平。推动企业主动开展碳足迹分析,健全完善企业碳排放和能效评价体系。
(二)拓宽产业融资渠道。
依托现有支持渠道,推动原料药领域重大创新成果产业化和绿色低碳技术装备推广应用。创新资金使用方式,运用市场化的产业投资基金,支持骨干企业发展和行业关键共性技术平台建设。鼓励优势企业利用上市、发债等多元化投融资渠道,提升产业创新发展支撑能力。
(三)加强人才队伍建设。
适应行业发展需求,健全人才培养机制,重点培养原料药工艺开发、安全环保、国际注册和营销等专业化、高层次复合型人才。鼓励企业培养和引进高端人才,提升队伍国际化水平,增强国际市场运营能力。推动企业与高等院校、科研院所深度合作,开展产教融合试点示范,提升人才解决实际问题的能力。
(四)强化组织协调管理。
国家发展改革委、工业和信息化部会同有关单位加强对方案实施的组织协调,实施原料药高质量发展重大工程,适时委托有关机构对实施情况进行评估,及时协调解决实施过程中的问题。各级发展改革委、工业和信息化主管部门要统筹考虑产业基础、市场需求、环境容量等要素条件,科学谋划、充分论证,有序推进本地区原料药产业高质量发展。
附件:原料药高质量发展重大工程
国家发展改革委
工业和信息化部
2021年10月29日
附件

