早!今天和大家分享一篇单细胞癌症模型的肿瘤分析文,发表在Cancer Research杂志(IF:12.7),题目是Cellular Model of Colon Cancer Progression Reveals Signatures of mRNAs, miRNA, lncRNAs, and Epigenetic Modifications Associated with Metastasis。
摘 要
转移占癌症死亡率的90%以上。因此,更好地了解其分子和细胞基础具有很高的临床意义。几项研究表明,可逆的上皮向间充质转化(EMT)促进转移:癌细胞首先从上皮转化为间充质样细胞状态(EMT),使它们能够离开原发肿瘤并迁移到远处。当它们定植于远处器官时,通过间充质到上皮的转变(MET)采用上皮样状态允许转移瘤的生长。所需的癌细胞可塑性,允许在亚稳的上皮和间质状态之间转换,可能是由表观遗传机制促进的,表观遗传机制稳定了每种状态下的表达模式,但仍允许转换为另一种细胞状态。潜在的表观遗传开关是由内在或外在因素触发的,但所产生的细胞状态在没有初始信号的情况下是遗传的。在这项研究中,作者开发了一个结肠癌进展的细胞模型,该模型由四种定义的结肠癌细胞系的衍生物组成,它概括了在转移过程中观察到的交替的EMT/MET过程。细胞衍生物的转录(mRNA、miRNA和lncRNA)和表观遗传(DNA甲基化、H3K4me3、H3K79me3和H3K27me3组蛋白修饰)图谱的全基因组特征,结合来自TCGA-COAD数据库的表达、甲基化和临床数据的相关分析,可以深入了解它们表型变化的分子基础。通过表征潜在的转录和表观遗传改变,结合使用患者来源的数据评估它们的临床相关性,发现了许多可能对结肠癌进展起关键作用的调节和表观遗传修饰。
研究结果
结肠癌转移细胞模型的建立
为了测试 IL6 诱导的 EMT 是暂时的还是永久性的,我们用 IL6 对 DLD1 细胞进行了长期处理,然后停用 IL6。在 IL6 暴露 3 周后观察到的间充质细胞状态相关 mRNA VIM、SNAIL、SLUG和ZEB1 的上调以及上皮细胞状态相关 mRNA CDH1的下调在 IL6 戒断后逆转。在蛋白质水平上观察到类似的影响。因此,DLD1 细胞在 IL6 处理后经历了短暂的 EMT。我们假设在 IL6 诱导的 EMT 期间,单个 DLD1 细胞可能会经历永久性 EMT 并在 IL6 撤除后保留间充质特征。我们使用软琼脂中的培养来丰富不依赖锚定的生长或结肠圈培养条件,以丰富肿瘤干细胞。用 IL6 处理导致软琼脂集落和结肠球显着增加。重要的是,从单个软琼脂集落(指定为 SA 细胞)或结肠圈池(SPH 细胞)中分离的细胞在没有 IL6 的情况下在单层培养中表现出间充质形态(纺锤形,具有分散的生长模式)超过 2 个月, 表明这些细胞经历了永久性 EMT。为了测试亲本 DLD1 细胞和永久间充质 DLD1 细胞衍生物的转移潜力,将各自的细胞注射到免疫缺陷 NOD/SCID 小鼠的尾静脉中。与仅在 8 只小鼠中的一只中引起肺转移的转移性较差的亲代 DLD1 细胞相比,SA 和 SPH 细胞具有高度转移性,。我们从间充质样 SA 细胞形成的转移灶中分离出细胞,并在单层条件下培养它们,这些细胞(指定为 METS)显示出与亲代 DLD1 细胞相似的上皮形态,表明它们在转移定植期间经历了 MET。有趣的是,尽管 METS 细胞显示出上皮形态,但它们具有高度转移性。与DLD1 和 METS 细胞相比,SA 和 SPH 细胞表现出显着更高的间充质标志物VIM、SNAIL、SLUG和ZEB1 的表达以及更低的上皮标志物 E-钙粘蛋白的表达。此外,与 DLD1 和 METS 细胞相比,SA 和 SPH 衍生物显示出更高的侵袭和迁移。
图1:建立重述结肠癌转移过程中 EMT/MET 转换的细胞模型。A,用 IL6 处理 3 周,然后停用 IL6 3 周的 DLD1 细胞中指定 mRNA 的 qPCR 分析。B,软琼脂集落形成试验。C,菌落圈形成试验。D、DLD1 细胞的指定衍生物的相差显微镜(顶部);转移过程中重现 EMT/MET 转变(底部)。E,在 NOD/SCID 小鼠中尾静脉注射指定的 DLD1 衍生物后肺转移形成(顶部)。显示了转移小鼠的百分比和数量/分析的小鼠总数。注射九周后小鼠肺的苏木精和伊红染色(图片)。F, DLD1 细胞衍生物中指定 mRNA 的 qPCR 分析。G,DLD1 细胞衍生物中 E-钙粘蛋白的免疫荧光检测。DAPI染色检测核DNA。H,在改良的博伊登室中进行侵入试验。让细胞通过基质凝胶包被的过滤器迁移48小时。
S1: 建立一个细胞模型,重现结肠癌转移过程中的EMT/MET转换。A.免疫荧光检测显示用白细胞介素-6处理的DLD1细胞中的指示蛋白。用DAPI染色法检测细胞核DNA。B.所示DLD1细胞衍生物的伤口愈合试验;左图:最初伤口区域和24小时后同一区域的代表性照片;右图:伤口闭合的量化:针对每种状态分析了2个独立孔中划痕的宽度。结果代表伤口闭合的平均值(%)。C.在基质凝胶中培养7天的DLD1细胞衍生物的相差照片。
通过表达谱表征 DLD1 衍生物
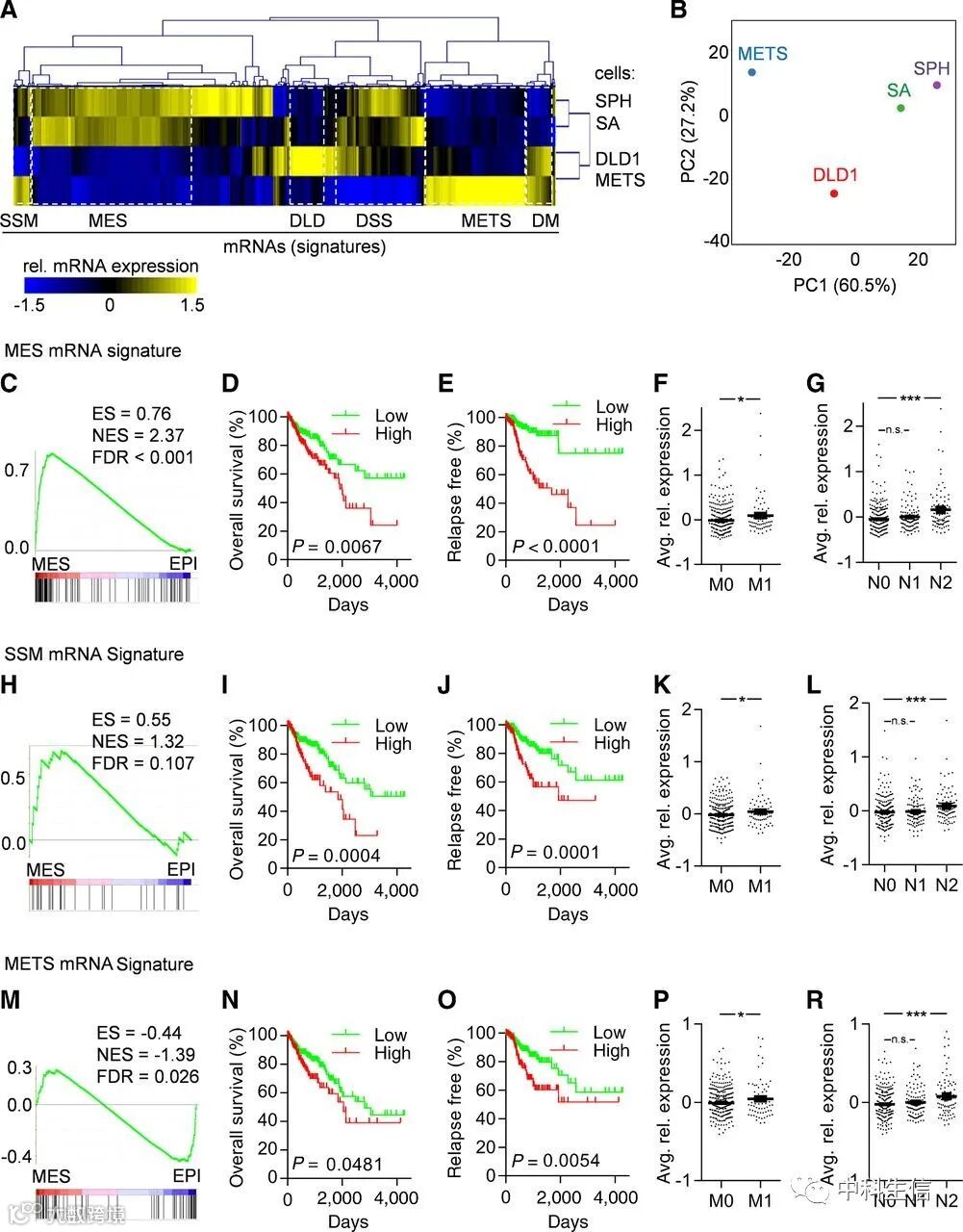
接下来,进行了 RNA-Seq 分析,以确定 DLD1、SA、SPH 和 METS 细胞的 mRNA 和 lncRNA 表达谱。层次聚类和主成分分析显示,SA 和 SPH 细胞在其 mRNA 表达谱中显示出高度相似性,而 DLD1 和 METS 细胞的谱与所有其他细胞衍生物有很大不同。这些结果表明METS细胞在转移过程中没有完全恢复到亲代DLD1细胞的状态。接下来,测试了 DLD1 细胞衍生物的 mRNA 表达谱是否对应于已建立的结肠癌细胞系的上皮样或间充质样细胞状态。基因富集分析(GSEA)显示间充质样 CCLE 细胞系中间充质样 SA 和 SPH 细胞相关 mRNA(MES mRNA 特征)高度显着富集。接下来,我们利用来自结肠腺癌患者TCGA 队列 (TCGA COAD, N= 456),将识别出的mRNA签名与临床和病理参数相关联,转移的SA、SPH或Mets细胞的mRNA表达模式反映了来自远处转移的结肠癌患者的原发肿瘤的表达模式。
图 2:SA、SPH 和 METS 细胞相关 mRNA 的高表达与结肠腺癌患者的转移和较差的存活率相关。A, DLD1 细胞衍生物中 mRNA 表达的热图和无监督层次聚类分析。显示了具有最多可变表达值的前 10% 的 mRNA。显示了六个主要基因特征。B, DLD1细胞衍生物中mRNA表达的主成分分析。C,来自 CCLE 数据库的上皮样与间充质样结肠癌细胞系中 MES mRNA 特征的 GSEA。D和E, MES mRNA 特征与总体 ( D ) 和无复发 ( E) TCGA COAD 数据集中的生存。F和G,在 TCGA COAD 数据集中,MES mRNA 特征与转移 ( F ) 和淋巴结状态 ( G ) 的关联。被示出在患者(在有(M1)或无(M0)远处转移,或不同程度的淋巴结浸润(N0-N1)的患者的原发性肿瘤中的表达在H-L中显示,与C-G相同,但为SSM mRNA特征。M–R,与C–G相同,但具有METS基因特征。
S2: DLD1细胞衍生物的mRNA图谱。A.在DLD1衍生物之间表现出2倍以上表达差异的mRNAs左:热图;右图:在EMT/MET转换过程中改变表达(> 2倍)的mRNAs数量。B.基于上皮样和间充质样结肠癌细胞系与58种结肠癌细胞系(来自CCLE)中VIM和CDH1表达的相关性进行分类。C.来自CCLE数据库的上皮样和间充质样结肠癌细胞系中DSS mRNA特征的基因集富集分析。在TCGA COAD数据集中,DSS mRNA特征与总生存率和无复发生存率的关联。(F-H)与C-E相同,但为DM mRNA特征。和C-E一样,但是有DLD的基因特征。SSM、MES和METS基因签名与GSE39582和GSE37892数据集中无复发生存率的关联。
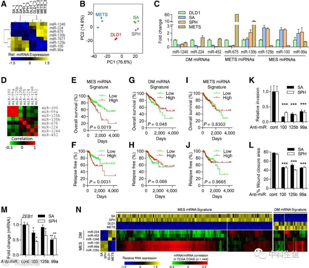
结肠癌进展模型的 miRNA 分析
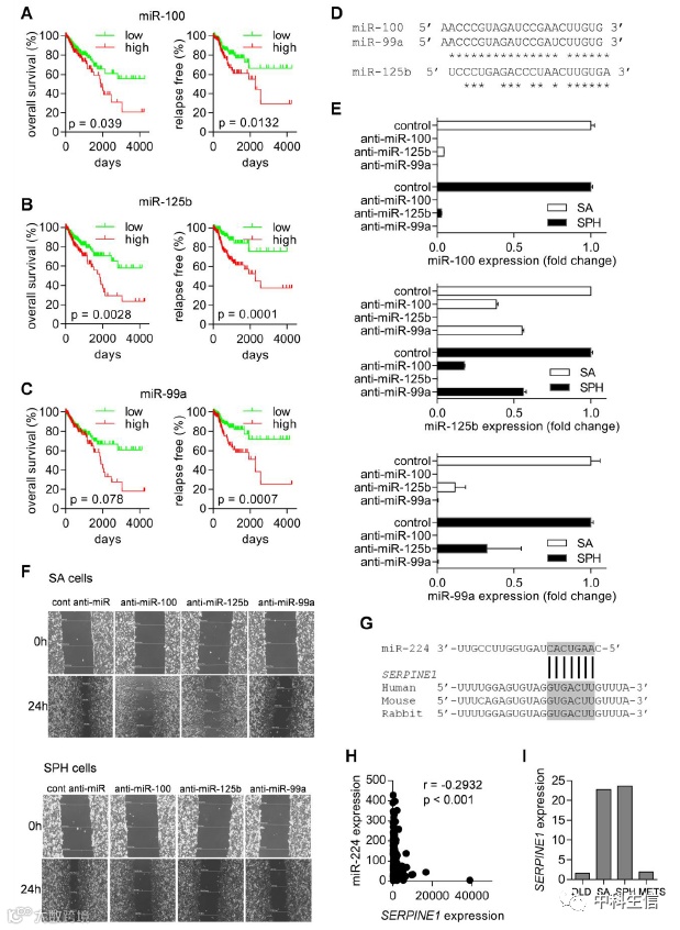
DLD1 衍生物的 miRNA 表达谱可以分为 DLD1 和 METS 以及 SA 和 SPH 组.只有 8 个 miRNA 显示出显着的差异表达,可以通过 qPCR 分析进行验证。在来自 TCGA COAD 队列的患者肿瘤中也检测到细胞模型中观察到的 DM 和 MES miRNA 表达之间的负相关。MES miRNA 特征与较差的总体生存率和无复发生存率显着相关。此外,所有三种 MES miRNA 也分别与较差的存活率显着相关。DM miRNA 特征与良好的存活相关,,而未观察到 METS miRNA 特征与存活的关联。
图 3:miR100HG 和 miR99aHG 簇的 miRNA 与结肠腺癌患者的间充质样肿瘤细胞状态和较差的存活率相关。A, DLD1 细胞衍生物中 miRNA 表达的热图和无监督层次聚类分析。显示了表达差异超过 1.5 倍的 miRNA。B, DLD1 细胞衍生物中差异表达的 miRNA 的主成分分析。C, DLD1 细胞衍生物中指定 miRNA 的 qPCR 分析。D, TCGA COAD 数据集中指定 miRNA 的表达之间的相关性。E和F, MES miRNA 特征与总体 ( E ) 和无复发 ( F ) 的关联) TCGA COAD 数据集中的生存。G和H与E和F相同,但针对 DM miRNA 特征。I和J与E和F相同,但针对 METS miRNA 特征。K,改良的博伊登室中的入侵测定。SA 和 SPH 细胞用指定的 miRNA 抑制剂转染 48 小时,并允许通过基质胶涂层的过滤器再迁移 48 小时。L,用指定的 miRNA 抑制剂转染 72 小时的 SA 和 SPH 细胞的伤口愈合试验。M,用指定的 miRNA 抑制剂转染 72 小时的 SA 和 SPH 细胞中ZEB1表达的qPCR 分析。N, TCGA COAD 数据集中MES 和DM mRNA 表达与MES 和DM miRNA 表达的相关性。
图S3:DLD1细胞衍生物中的miRNA改变。A.在TCGA COAD数据集中,miR-100表达与总生存率(左)和无复发生存率(右)的关系。B.在TCGA COAD数据集中,miR-125b表达与总生存率(左)和无复发生存率(右)的关系。C.在TCGA COAD数据集中,miR-99a表达与总生存率(左)和无复发生存率(右)的关系。D.成熟的miR-100、miR-99a和miR-125b分子的序列比对。星号表示相同的核苷酸。E.对用指定的miRNA抑制剂转染72小时的SA和SPH细胞中的miR-100(上图)、miR-125b(中图)和miR-99a(下图)进行qPCR分析。提供平均值SD (n = 6)。F.用指定的miRNA抑制剂转染72小时的SA和SPH细胞的伤口愈合试验。G.丝氨酸蛋白酶抑制剂1 3’-UTR的示意图,表明miR-224种子匹配序列及其系统发育保守性。原发性肿瘤TCGA COAD样本中miR-224和SERPINE1表达的相关性(N=443)。I.在DLD1衍生物中SERPINE1的mRNA表达。
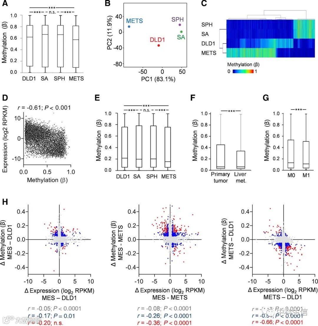
全基因组表观遗传变化区分 DLD1 衍生物
细胞模型中 DNA 甲基化模式的分析表明,大多数 CpG 位点表现出低或高程度的甲基化。此外,整体甲基化在 SA 和 SPH 细胞中最高,在 METS 细胞中最低。主成分分析和聚类再次证明了 DLD1/METS 和 SA/SPH 组的分离。此外,我们观察到所有四种 DLD1 衍生物中基因调控区的表达和甲基化之间存在强烈的负相关。与 DLD1 细胞相比,SA、SPH 和 METS 细胞中基因调控区域的甲基化显着降低。此外,与 SA 和 SPH 细胞相比,METS 细胞中的甲基化进一步降低。同样在 TCGA 数据库中结肠癌患者的样本中,与相应的原发肿瘤相比,肝转移中调控区域的整体甲基化显着降低。此外,与没有转移的患者相比,肝转移患者的原发性肿瘤中调控区域的甲基化较低。随后,我们确定了细胞状态之间基因表达(Δ表达)的变化是否伴随着这些基因的基因调控区域(Δ甲基化)中 DNA 甲基化的改变,察到 Δ表达和 Δ甲基化之间存在负相关。
除了 DNA 甲基化,组蛋白修饰也有助于基因表达的表观遗传调控。作者分析了三种组蛋白修饰:与转录起始相关的 H3K4me3、与转录延伸相关的 H3K79me3 和具有转录抑制特征的 H3K27me3。实际上,在 DLD1 细胞中,转录起始位点(TSS)处 H3K4me3 和 H3K79me3 的富集与表达升高相关,而 H3K27me3 的富集与低表达相关。不同细胞衍生物之间的差异表达与各基因 TSS 处 H3K4me3 和 H3K79me3 标记的变化呈正相关。这些结果表明,在肿瘤进展的细胞模型中发生的基因表达变化经常伴随着 DNA 甲基化或组蛋白修饰的改变。
图 4:转移性定植与强烈的 DNA 低甲基化有关。A, DLD1 细胞衍生物中整体 DNA 甲基化的盒须图。B, DLD1 细胞衍生物中 DNA 甲基化的主成分分析。C, DLD1 细胞衍生物中 DNA 甲基化的热图和无监督层次聚类分析。显示了甲基化变化最大的前 10% 的甲基化位点。D, DLD1 细胞中相应基因的基因调控区中表达与平均 DNA 甲基化的相关图。E,DLD1 细胞衍生物基因调控区 DNA 甲基化的盒须图。F, TCGA-COAD 队列中 NH-A8F7 患者原发性肿瘤基因调控区 DNA 甲基化和相应肝转移的盒须图。G,有(M1)或无(M0)远处转移的TCGA-COAD患者原发性肿瘤基因调控区域DNA甲基化的盒须图。H,表示 DLD1 细胞衍生物之间的相应基因调控区中的 DNA 甲基化变化 (Δ甲基化) 的表达变化 (Δ表达) 的相关性图。
图S4:DLD1细胞衍生物的DNA甲基化谱。A.DLD1细胞衍生物中整体DNA甲基化的分布。(B-D)在SA (B)、SPH (C)和METS (D)细胞中表达与相应基因调控区平均DNA甲基化的相关图。
图 5:H3K4me3 和 H3K79me3 组蛋白修饰的改变与 DLD1 衍生物的表达变化有关。A,在指定的 DLD1 细胞衍生物之间的相应基因中,表达变化(Δ表达)与 H3K4me3 标记(ΔH3K4me3)变化的相关性图。B,在指定的 DLD1 细胞衍生物之间的相应基因中,表达变化(Δ表达)与 H3K79me3 标记(ΔH3K79me3)变化的相关性图。
图S5:H3K4me3、H3K79me3和H3K27me3组蛋白修饰与DLD1衍生物的表达相关。A.H3K4me3、H3K79me3和H3K27me3标记的全基因组占据及其与DLD1细胞中相应基因表达的关联。根据H3K4me3的高或低占用率对基因进行聚类。B.所示DLD1细胞衍生物之间相应基因的表达变化(δ表达)与h3k 27m 3标记变化(δh3k 27m 3)的相关图。
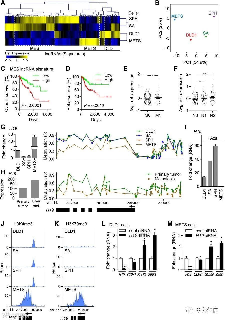
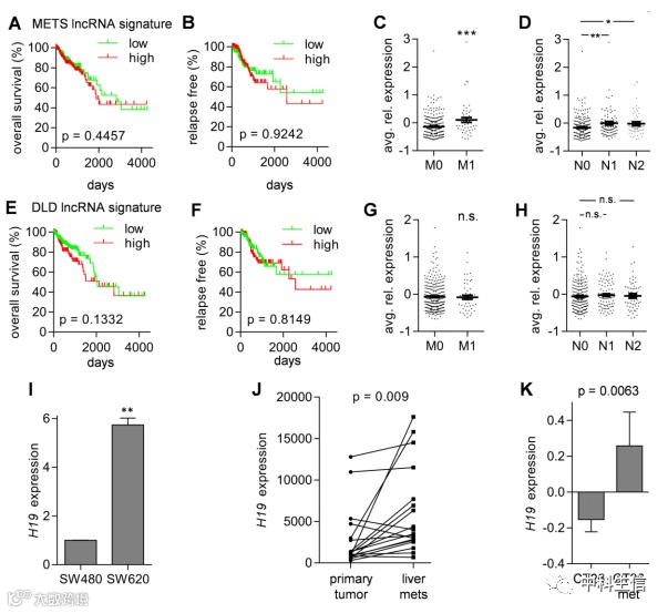
H19 lncRNA 表达与转移的关联
通过 RNA-Seq,我们检测到 1,427 个 lncRNA 在 DLD1、SA、SPH 和 METS 细胞中的表达。lncRNA 表达的分层聚类和主成分分析将 DLD1 衍生物分为 DLD1/METS 和 SA/SPH 亚组。在 TCGA-COAD 队列中,SA 和 SPH 细胞中表达升高的 lncRNA(MES lncRNA)与较差的存活、转移和阳性淋巴结状态显着相关。METS lncRNA 特征显示与转移和阳性淋巴结状态显着相关,但与存活无关。
在H19中观察到 DLD1 衍生物之间 lncRNA 表达的最显着差异。尽管与 DLD1 细胞相比,SA 和 SPH 细胞中H19 的表达较低,但H19在 METS 细胞中高度表达。与其他细胞相比,METS 细胞中H19 的表达升高伴随着 METS 细胞中H19基因区域的DNA 甲基化显着降低。此外,TCGA 数据库中原发性肿瘤和相应肝转移的比较也表明H19在结肠癌转移中的表达更高,甲基化更低。用甲基化抑制剂 5-Aza-2'-脱氧胞苷处理诱导H19 在DLD1、SA、SPH 细胞的表达,但不在 METS 细胞中,这意味着H19基因区域中的 DNA 甲基化调节H19表达。在 18 对原发性结肠癌肿瘤和匹配的肝转移瘤中,H19表达在转移瘤中显着更高。总之,这些结果表明H19表达在 EMT 期间通过 CpG 甲基化被抑制,但在转移定植期间强烈诱导。因此,H19可能起到早期结肠癌进展的抑制因子和晚期结肠癌进展的促进剂的作用。
图 6:H19 lncRNA的表达与结肠癌转移有关。A, DLD1 细胞衍生物中 lncRNA 表达的热图和无监督层次聚类分析。B, DLD1细胞衍生物中lncRNA表达的主成分分析。C和D,在 TCGA -COAD 数据集中,MES lncRNA 特征与总体 ( C ) 和无复发 ( D ) 存活率的关联。E和F, MES lncRNA 特征与转移(E)和淋巴结状态的关联(F )。G, DLD1 细胞衍生物中H19表达(左)和H19基因组区域(右)DNA 甲基化的qPCR 分析。H、 H19表达(左)和H19基因组区域(右)的DNA 甲基化,以及来自 TCGA COAD 队列的 NH-A8F7 患者的原发性肿瘤和相应的肝转移。I,用 DNA 甲基化抑制剂 5-Aza-2'-脱氧胞苷处理 1 周后,对指定 DLD1 细胞衍生物中H19表达的qPCR 分析。J和K, H3K4me3 ( J ) 和 H3K79me3 ( K) 标记在DLD1 细胞衍生物的H19基因组区域。L和M,用H19特异性 siRNA对照转染72 小时的DLD1 ( L ) 和 METS ( M ) 细胞中H19、CDH1、SLUG和ZEB1表达的qPCR 分析。
图S6:lncRNA特征和H19 lncRNA的分析。A-B,在TCGA COAD数据集中,METS lncRNA特征与总生存率和无复发生存率的关系。C-D,在TCGA COAD数据集中,METS lncRNA特征与转移(C)和淋巴结状态(D)的关联。E-H与(A-D)相同,但有DLDlncRNA的特征。I,qPCR分析H19在结肠癌细胞系SW480和SW620中的表达,这两种细胞系都起源于同一患者——SW 480来自原发肿瘤,SW620来自淋巴结转移。J,H19在18对原发性结肠癌肿瘤和匹配的肝转移瘤中的表达。K, H19在CT26鼠结肠癌细胞系及其衍生物中的表达,该细胞系及其衍生物已经通过三次接种并从肝转移中分离。L-M,TCGA COAD数据集中H19表达与总生存率和无复发生存率的关系。N-O,TCGA COAD数据集中H19表达与转移和淋巴结状态的关系。P-R,H19表达与无复发生存率的关联。
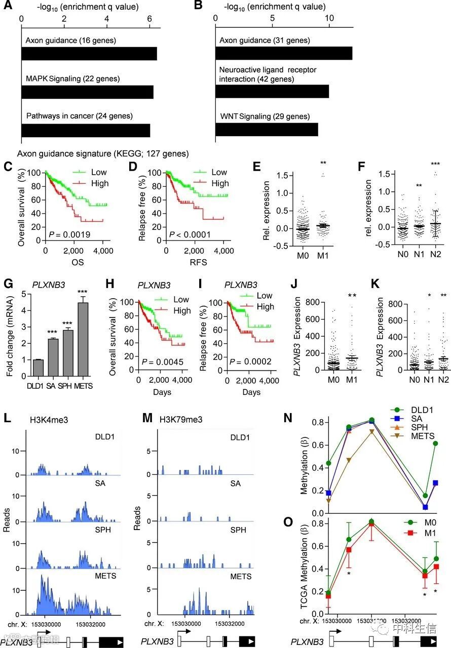
轴突引导相关基因作为结肠癌转移的潜在介质
接下来,我们使用MSigDB数据库来确定不同 DLD1 衍生物中丰富的特征和途径。因为 SA、SPH 和 METS 细胞在小鼠中发生转移,并且它们的 mRNA 特征与患者的转移相关,所以我们选择了与亲本 DLD1 细胞相比显示至少 1.5 倍表达升高的 mRNA。基因集富集分析显示,KRAS 信号、雌激素反应、EMT 和缺氧相关基因集内的富集最为显着。
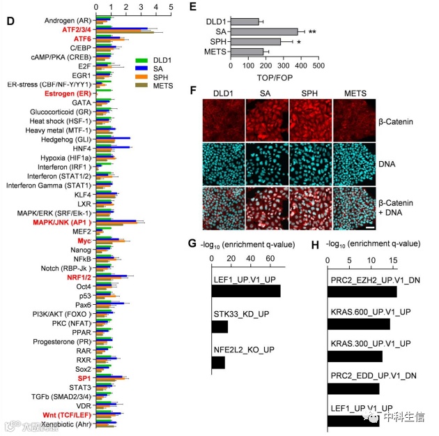
为了确定在4个DLD1衍生物中哪些通路发生了改变,我们对信号通路进行了全局分析,与DLD1和Mets细胞相比,ATF2/3/4、ATF6、MAPK/JNK、Myc、NRF1/2、SP1和Wnt通路在SA和SPH衍生物中被激活,而雌激素受体(ER)通路在SA、SPH和Mets细胞中被抑制,TOP/FOP分析证实SA和SPH细胞具有较高的Wnt活性。最后,我们进行KEGG富集分析, SA、SPH、Mets相关的mRNAs最显著的富集是在轴突引导途径中。轴突引导基因表达增加是结肠癌转移过程中的重要特征,KEGG轴突引导表达信号与较差的总体和无复发生存率以及TCGA Coad队列中的转移和阳性淋巴结状态显著相关,表明该通路在结肠癌转移中具有潜在的重要作用。在与SA、SPH、Mets和TCGA Coad M1相关的轴突引导基因中,我们鉴定了几个信号素及其受体,即丛状蛋白。例如,丛蛋白B3(PLXNB3)和信号素4A(Sema4a)在高转移的SA、SPH和Mets细胞中的表达水平明显高于大部分非转移的DLD1细胞。此外,在SA、SPH和Mets细胞中,PLXNB3和Sema4a基因调节区的DNA甲基化较低,与TCGA队列中无转移的患者相比,有远处转移的肿瘤患者PLXNB3和Sema4a基因调控区的甲基化程度较低。因此,表观遗传学机制可能参与了PLXNB3和Sema4a在转移过程中的上调。综上所述,这些结果表明,在结肠癌进展过程中轴突引导相关基因的激活可能在转移中起重要作用。
图 7:轴突引导相关基因与结肠癌转移有关。A, mRNA 的 GSEA 分析,与 KEGG 通路基因组中的低转移性 DLD1 细胞相比,高转移性 SA、SPH 和 METS 细胞中的表达增加了 1.5 倍以上。B, mRNAs的GSEA分析,与KEGG通路基因组中没有转移的患者相比,在有转移的TCGA COAD患者中表达显着升高。C和D, KEGG 轴突引导特征与TCGA COAD 数据集中的总体 ( C ) 和无复发 ( D ) 存活率的关联。E和F,在 TCGA COAD 数据集中,KEGG 轴突引导特征与转移 ( E ) 和节点状态 ( F ) 的关联。G,对DLD1 细胞衍生物中PLXNB3表达的qPCR 分析。H和I, PLXNB3与整体(H)和无复发(I)生存在TCGA COAD数据集。J和K,在 TCGA COAD 数据集中,PLXNB3表达与转移 ( J ) 和淋巴结状态 ( K ) 的关联。L和M,在 DLD1 细胞衍生物中PLXNB3基因组区域中H3K4me3 ( L ) 和 H3K79me3 ( M ) 标记的富集。N, DLD1 细胞衍生物中PLXNB3基因组区域的DNA 甲基化。O,与没有转移的患者(M0)相比,有转移(M1)的 TCGA-COAD 患者的PLXNB3基因组区域的DNA 甲基化。
图S7:DLD1细胞衍生物的途径分析。A.GSEA分析了mRNAs,与MSigDB Hallmark基因组中的低转移性DLD1细胞相比,mRNAs在高转移性SA、SPH和METS细胞中的表达水平提高了1.5倍以上。B.与没有转移的患者(M0)相比,在有转移的TCGA COAD患者(M1)中显示显著差异表达的mRNAs的热图。C.GSEA分析了mRNAs,与MSigDB - hallmark基因组中无转移的患者相比,其在TCGA COAD转移患者中的表达显著升高。D. DLD1细胞衍生物中的45种信号转导通路。E.在所示的DLD1细胞衍生物中进行TOP/FOP Wntactivity测定。F.DLD1细胞衍生物中β-连环蛋白的免疫荧光检测。G.GSEA对mRNAs的分析,与MSigDB致癌信号基因组中的低转移性DLD1细胞相比,mRNAs在高转移性SA、SPH和METS细胞中的表达增加了1.5倍以上。H.GSEA分析了mRNAs,与MSigDB致癌信号组中无转移的患者相比,其在有转移的TCGA COAD患者中显示显著升高的表达。
图S8:轴突导向相关基因与结肠癌转移相关。A.轴突导向相关基因的基因调控区的DNA甲基化,与无转移患者(M0)相比,在有转移的TCGA COAD患者(M1)中显示显著升高的表达。B-C,在GSE39582和GSE37892数据集中PLXNB3表达与无复发生存率的关联。
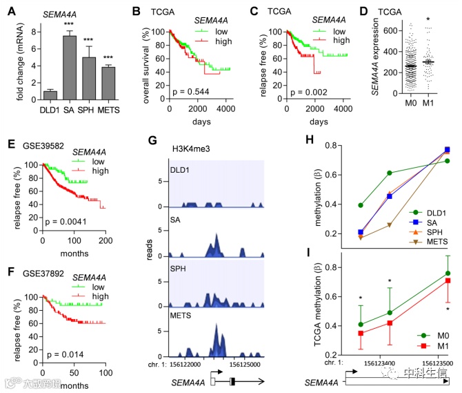
图S9:SEMA4A的高表达和低甲基化与结肠癌转移相关。A.DLD1细胞衍生物中SEMA4A表达的qPCR分析。B-D,在TCGA COAD数据集中,SEMA4A表达与总生存率和无复发生存率的关系。D,在TCGA COAD数据集中,SEMA4A表达与转移的关联。E-F,在GSE39582和GSE37892数据集中,SEMA4A表达与无复发生存率的关联。G,在DLD1细胞衍生物中的SEMA4A基因组区域中H3K4me3标记的富集。H,DLD1细胞中SEMA4A基因组区的DNA甲基化。I,与无转移患者(M0)相比,有转移的TCGA COAD患者(M1)的SEMA4A基因组区域的DNA甲基化。
致力于提供“一站式”科研服务

