每日文献分享
嗨,大家早上好呀,今天跟大家分享一篇文献,单细胞分析为结肠癌骨髓靶向治疗的机制提供信息,对人和小鼠中关键髓样亚群的综合分析确定了调节肿瘤免疫的关键细胞相互作用,并定义了目前正在进行临床试验的髓样靶向免疫疗法的潜在机制。
Single-Cell Analyses Inform Mechanisms of Myeloid-Targeted Therapies in Colon Cancer
PMID: 32302573 DOI: 10.1016/j.cell.2020.03.048
1 | Graphical Abstract
2 | RESULTS
2.1 | 结合scRNA-seq揭示人类CRC肿瘤内的细胞类型
首先通过流式细胞荧光分选技术 (FACS) 从18名CRC患者的肿瘤、邻近正常组织和血液中收集CD45+和CD45-细胞。通过10× scRNA-seq平台和Smart-seq2平台,通过scRNA-seq获得单个细胞的转录组。经过质量控制和过滤后,获得了43817个(10× scRNA-seq)和10468个(Smart-seq2)单细胞转录组。Smart-seq2平台捕获了更多的基因,包括细胞因子、CD分子、配体/受体和转录因子,并且与10x scRNA-seq平台相比,批次效应较弱。
为了了解肿瘤浸润白细胞的主要种群和亚种群结构,分别对这两个数据集进行了聚类,识别了大多数已知的免疫细胞类型,包括髓细胞、先天淋巴细胞 (ILC)、T细胞和B细胞。每个种类中进一步聚类,分别从10x和Smart-seq2平台产生了38和36个白细胞簇(图1A)。然后,逻辑回归建模来定义这两个数据集集群之间的相似性。对于淋巴细胞,肿瘤富集的血浆B细胞、肠道相关淋巴组织B细胞、滤泡B细胞和生发中心B细胞在两个平台之间高度相似。与淋巴细胞相比,骨髓细胞在这两个平台之间表现出较大的差异。两个单核细胞亚群(hM07和hM11)主要被10x平台捕获(图1B),这表明每个患者可能需要更多的测序细胞来识别稀有或过渡细胞群。最终,从这两个平台获得了13个髓系细胞簇、4个ILC细胞簇、18个T细胞簇和5个B细胞簇,这与之前对不同癌症类型的scRNA-seq研究基本一致。从两个数据集中识别的所有细胞簇进行可视化(图1C)。
图1 Smart-seq2和10× scRNA-seq鉴定人CRC中的瘤内细胞类型。
(A)Smart-seq2 scRNA-seq 分析的基因表达热图。
(B)Smart-seq2和10×平台生成的集群的比较。
(C)18名CRC患者的所有免疫和非免疫细胞的簇。
综上所述,虽然Smart-seq2平台捕获了更多的基因,可以进行更深入的分析,但是10×平台可以获得更多的簇(图1B)。Smart-seq2的基因深度和10x scRNA-seq的细胞覆盖率共同最大化了细胞类型或稀有种群的数量,并改善了细胞聚类的结果。因此,利用两个平台的独特优势来定义肿瘤浸润骨髓细胞的特性及其与CRC中其他细胞的相互作用。
2.2 | 单核细胞/巨噬细胞亚群显示的组织特异性模式
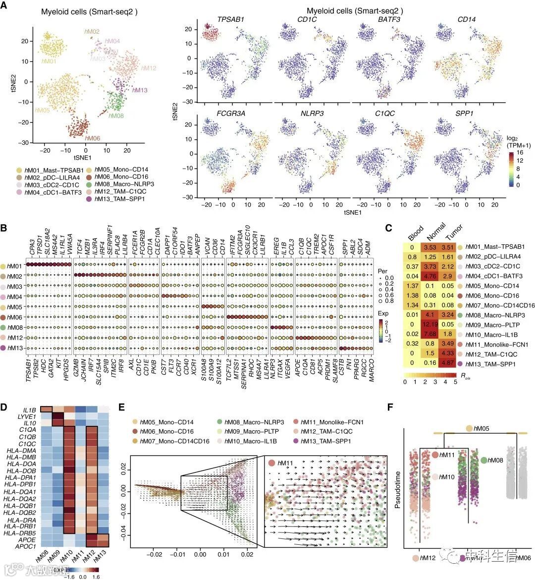
首先剖析了本研究中13个骨髓亚群的基因特征(图2A-2C)。在这些簇中,肥大细胞 (hM01) 表达了一组独特的基因,例如TPSAB1/2、CPA3、MS4A2和KIT(图2B),且与肺癌相比,在肿瘤和正常粘膜中富集较多 (图2C)。
还鉴定了三个DC亚群(hM02-hM04),浆细胞样DC(pDC)、cDC2和cDC1细胞,其特征是HLA-DRs的高表达和CD14的低表达,并通过特异性进一步区分LILRA4/LILRB4、CD1C/FCER1A 和 XCR1/BATF3 的表达(图2B)。这些DC在CRC肿瘤和正常粘膜中都有较多的富集(图2C)。
其余的簇根据其CD68、CD163和MRC1(编码CD206)的高表达被鉴定为巨噬细胞。其中,在正常粘膜与肿瘤中显示可比 (hM08) 或优先富集 (hM09和hM10) 的簇被表示为常驻组织巨噬细胞 (RTM),而剩余的肿瘤富集的簇被表示为TAM (hM12-hM13;图2C )。在所有RTM群体中都观察到促炎细胞因子基因IL1B的表达,其中NLRP3+ RTM 显示出最高的表达(图2D),这与NLRP3炎症小体在激活IL-1β 和调节肠道稳态中的作用一致。虽然NLRP3+ 和PLTP+ RTM与IL1B+ RTM 相比,HLA-DR基因的表达较低,但 PLTP+ RTM表现出LYVE1和IL10的特异性表达(图2D),类似于最近报道的Lyve1hiMHCIIlo单核细胞衍生的RTM,它们大多位于血管旁边并在抑制炎症和纤维化方面发挥关键作用。
图2 scRNA-seq在人类CRC中表征肿瘤浸润性骨髓细胞。
(A)9个髓细胞簇(左)和所选基因的表达水平(右)(Smart-seq2 scRNA-seq)。
(B) 气泡热图显示了来自 (A) 的9个髓系簇中的标记基因。
(C) 通过Ro/e评分(10×scRNA-seq)评估的组织患病率。
(D) 热图显示选定基因在指定髓系簇 (10x scRNA-seq) 中的表达模式。
(E和F)通过RNA速度推断随机选择的单核细胞和巨噬细胞的发育轨迹(E)以及单核细胞和巨噬细胞在肿瘤中的富集(F)(10× scRNA-seq)。
2.3 | TAMs 主要由独特的肿瘤浸润性单核细胞样前体发展而来
最近对小鼠的研究表明,TAM可以源自RTM和新招募的单核细胞,这些单核细胞随后分化为巨噬细胞。使用RNA速度分析来推断细胞的发育过程,我们确定了从表达CD14的单核细胞向FCN1+单核细胞样细胞和不同巨噬细胞群的强烈定向流动(图2E )。
通过两个正交算法URD和PAGA进一步研究巨噬细胞的转录轨迹,表明FCN1+单核细胞样细胞可以通过不同的RTM产生C1QC+和SPP1+ TAM群体(图2F)。有趣的是,C1QC+ TAMs 与IL1B+ RTMs相连,两个簇都表达C1Q补体成分和HLA-DR。与 C1QC+ TAMs 相比,IL1B+ RTMs表现出较低的APOE和APOC1表达(图 2D),表明这些细胞可能部分类似于C1QC+ TAMs的功能表型,但没有上调与肿瘤反应相关的转录组程序。相反,SPP1+ TAMs主要连接到 NLRP3+ RTMs,并且两个簇都表达低水平的 HLA-DRs。事实上,一小部分NLRP3+ RTM仍然存在于肿瘤内(图2C),表明它们可以在TME中转化为SPP1+ TAM。
2.4 | 人类结直肠癌中TAM的二分功能表型
CRC中的TAM表现出显着的二分特征(图2F),表明细胞的分化途径。
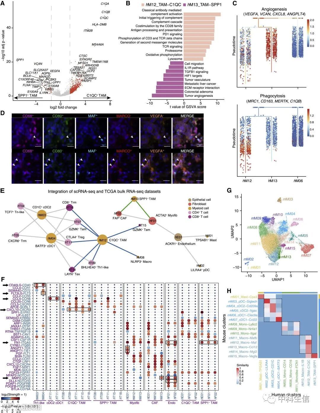
进一步比较TAM群体之间差异表达的基因,C1QC+ TAM表现出补体C1Q基因、TREM2、MERTK和CD80 的高表达(图3A )。相比之下,SPP1+ TAM显示 SPP1、MARCO和VEGFA的特异性表达(图3A)。使用基因集变异分析 (GSVA) 评估两个TAM群体中已知通路的表达,SPP1+ TAM中肿瘤血管生成、ECM 受体相互作用和肿瘤血管通路强烈富集,而补体激活、抗原加工和呈递通路在C1QC+ TAM中显着增加(图 3B)。SPP1+ TAM还表现出对结直肠腺瘤和转移性肝癌途径的特异性富集(图3B和3C),表明在CRC中具有促肿瘤发生/促转移的作用。
图3 功能表型的二分特征和TAM在人类CRC中的相互作用预测。
(A)C1QC+和SPP1+ TAMs (Smart-seq2 scRNA-seq) 之间差异表达的基因。
(B)C1QC+和SPP1+ TAM(Smart-seq2 scRNA-seq)的差异通路。
(C)通过在图2F中的URD图上表达血管生成和吞噬作用相关基因来分析TAM簇。
(D)由多色IHC染色的CRC肿瘤的代表性示例。
(E)基于scRNA-seq和大量TCGA表达数据,在CRC肿瘤中鉴定的细胞亚群的相互作用。
(F)气泡热图显示所选配体-受体对的平均吸引力强度。
(G)UMAP图显示来自MC38和Renca肿瘤模型的整合髓细胞簇。
(H)来自两个小鼠模型和人类CRC(10x scRNA-seq)的髓细胞簇的相似性分析。
2.5 | TAM 和 cDC 子集构成细胞间相互作用网络的核心
为了了解CRC中整体的细胞-细胞相互作用,通过结合 scRNA-seq和TCGA RNA-seq数据集进行计算建模。分析确定了肿瘤中成纤维细胞和内皮细胞之间的相互作用以及正常粘膜中滤泡B细胞和T滤泡辅助 (Tfh) 细胞之间的相互作用(图3E )。
在肿瘤中还发现了其他的相互作用,TAM和cDC为预测网络的核心,与其他细胞类型的联系最多(图3E)。SPP1+ TAMs与CAFs和肌成纤维细胞间相互作用,C1QC+ TAMs和两组cDCs主要与其他免疫细胞相互作用,尤其是T细胞亚群(图3E),表明其具有调节抗肿瘤T细胞反应的功能。
为了推断介导细胞间相互作用的分子间的相互作用,计算了scRNA-seq数据集中配体-受体对的吸引力强度。在与骨髓和T细胞相关的配体-受体对中,CXCL10-CXCR3显着富集在C1QC+ TAM中(图3F),暗示 C1QC+ TAM在募集或激活T细胞中的潜在作用。其他涉及SPP1+ TAM与其他细胞亚群相互作用的配体-受体对包括SPP1-ITGAV和FN1-ITGA5,其中SPP1+ TAM 表达更高水平的SPP1和FN1(图3F)。总的来说,scRNA-seq数据表明TAM和cDC构成细胞间相互作用网络的核心,并且TAM可能通过与CRC TME中不同的免疫细胞和基质细胞相互作用而发挥不同的作用。
2.6 | 人类和小鼠共有的主要肿瘤相关髓样细胞群
为了更好地将肿瘤相关的鼠类骨髓细胞亚群与人类的骨髓细胞亚群进行比较,接下来整合并聚集了来自两种模型的骨髓细胞,确定了15个离散的细胞簇(图3G)。为了确定人和小鼠种群之间的关系,进行了系统的相似性分析,确定了跨物种的多个相应的髓样种群(图3H)。
首先,确定了两个小鼠cDC1子集(mM06和mM07),都被映射到人类CRC中的单个cDC1簇(hM04)中(图3H)。还在鼠肿瘤中鉴定了两个cDC2簇(mM04和mM05),映射到人类CRC中的单个cDC2群体(hM03)中(图3H)。值得注意的是,Itgax+ cDC2簇可能是典型的cDC2子集,而Cd209a+ cDC2簇与单核细胞衍生的DC特征相似,这些DC可能与新浸润的血液单核细胞不同。
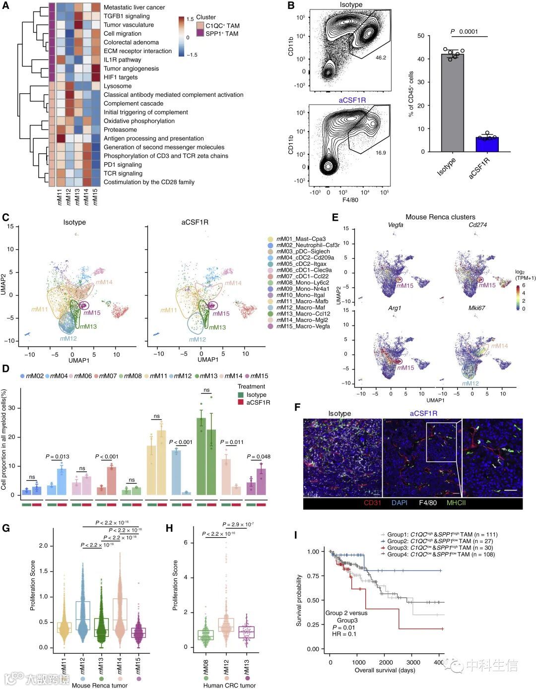
与DC群体相比,TAM在小鼠和人类之间表现出更大程度的表型异质性。小鼠巨噬细胞簇 (mM11-mM14) 与人类C1QC+ TAM有最高的相似性,与人类SPP1+ TAM有最小的重叠基因表达。相比之下,小鼠巨噬细胞簇mM15_Macro-Vegfa与人类SPP1+ TAM表现出最大的相似性(图3H)。对小鼠TAM子集进行通路分析(图3B),发现小鼠TAM种群也根据其血管生成、缺氧和T细胞相互作用基因特征进行区分(图 4A)。这些数据表明人类CRC患者和小鼠肿瘤模型之间存在功能类似的TAM群体。
2.7 | 促血管生成巨噬细胞群对抗CSF1R阻断剂的治疗具有抗性
与对照相比,用抗CSF1R治疗小鼠Renca肿瘤降低了TAM的数量(图4B),但是仍然存在可检测的TAM群体。来自Renca肿瘤的scRNA-seq数据分析显示mM12和mM14几乎完全丢失,mM11、mM13和mM15的减少最小(图4C和4D)。事实上,抗CSF1R治疗组中某些簇的频率有增加(图4D),这可能是由于总免疫细胞中大量巨噬细胞丢失造成的。进一步研究TAM群体对抗CSF1R治疗的不同敏感性如何改变TME,发现抗 CSF1R抗性的TAM优先表达参与血管生成和免疫抑制的基因,如Vegfa、Cd274和Arg1(图4E)。值得注意的是,抗CSF1R治疗后残留在肿瘤中的巨噬细胞似乎也优先与肿瘤脉管系统相关(图4F),暗示其在调节血管生成过程中的作用。
接下来评估了TAM增殖是否与抗CSF1R治疗的敏感性相关。与抗性群体(mM11、mM13、mM15)相比,抗 CSF1R 敏感群体(mM12、mM14)具有更高的Mki67表达和更高的增殖评分(图4E和4G)。在人类肿瘤中,C1QC+ TAM的增殖评分也高于SPP1+ TAM(图4H)。这些数据表明,在小鼠中,CSF1R阻断导致细胞周期中巨噬细胞的优先消耗,造成抗CSF1R治疗对TAM亚群的不同影响。在人类中,CSF1R阻断可能优先消耗一部分C1QC+ TAM子集,同时保留SPP1+ TAM。为了进一步将小鼠中的发现与人类CRC联系起来,比较了具有不同水平C1QC+ TAM和SPP1+ TAM基因特征的患者存活率,发现低C1QC+ TAM和高SPP1+ TAM基因特征组合与CRC患者较差的预后结果相关(图4I)。这些发现表明,抗CSF1R治疗可能不足以耗尽所有具有促进肿瘤生长潜力的巨噬细胞群,这一特性可能是抗CSF1R在Renca小鼠肿瘤模型和人类癌症患者中单药治疗效果不佳的原因。
图 4 CSF1R阻断导致肿瘤中特定巨噬细胞群的消耗。
(A)热图显示了图3B中GSVA分析的小鼠肿瘤在巨噬细胞簇富集的不同途径。
(B)抗CSF1R抗体处理的小鼠Renca 肿瘤中巨噬细胞的耗竭(左)。巨噬细胞占CD45+淋巴细胞总数的百分比(右)。
(C) 小鼠Renca肿瘤经抗CSF1R抗体治疗后的7597个骨髓细胞的UMAP图。
(D)抗CSF1R抗体治疗患有Renca肿瘤的小鼠后,mM12_Macro-Maf和mM14_Macro-Mgl2 TAM亚群的丰度。
(E)不同髓系中选定基因的表达水平。
(F) 抗CSF1R抗体治疗的小鼠Renca肿瘤切片的免疫荧光成像。
(G和H)小鼠Renca肿瘤(G)和人CRC(H)髓细胞簇的增殖特征。
(I)TCGA COAD和READ患者的Kaplan-Meier总体生存曲线。
2.8 | 抗CD40治疗后cDC1群体的早期特异性扩增
接下来,专注于剖析抗CD40激动剂治疗的机制。用抗CD40治疗携带MC38肿瘤的小鼠导致肿瘤生长减少,结合PD1阻断效果进一步增强(图5A和5B)。人类CRC和小鼠MC38肿瘤样本的scRNA-seq分析显示CD40在多个DC和巨噬细胞亚群上表达,尤其是cDC1簇(图5C和5D)。与这些发现和我们的细胞-细胞相互作用网络分析(图3E)一致,显示 cDC 与各种 T 细胞亚群的广泛相互作用(图5E),CD40LG在人类的多个CD4+ T细胞簇和小鼠肿瘤上高度表达(图5C和5D)。
治疗后不同时间点的scRNA-seq数据分析显示,抗CD40激动剂介导的Ccl22+ cDC1细胞频率增强,而其他DC亚群在治疗后第2天减少或不变(图5F)。通过增加CD80和CD86的表达,Anti-CD40抗体也显著激活了这些cDC1细胞(图5G和5H)。此外,抗CD40增加了cDC1细胞产生的IL-12(图5I)。激活的cDC1细胞的特征基因与CRC患者的总体生存率呈正相关(图5J),表明抗CD40激活这些细胞的能力可能与人类癌症有关。
图5 抗cd40激动剂治疗提高了肿瘤中cDC1细胞的频率和激活状态。
(A-B)单独使用抗cd40激动剂或联合抗pd1治疗后,肿瘤负荷降低(A),生存期提高(B)。
(C)CD40和CD40LG在人类CRC髓细胞和T细胞簇中的表达(Smart-seq2 scRNA-seq)。
(D)Cd40和Cd40lg在MC38肿瘤的髓细胞和T细胞簇中的表达。
(E)CD40-CD40LG介导的人类CRC中cDC亚群与各种T细胞簇的相互作用。
(F)抗cd40激动剂治疗诱导的肿瘤相关cDC1细胞丰度的变化(mM07_cDC1-Ccl22)。
(G)MC38小鼠肿瘤治疗2天后,表达Cd80和Cd86的Ccl22+ cDC1细胞浸润肿瘤的比例增加。
(H-I)用抗cd40激动剂抗体治疗MC38肿瘤浸润cDC1细胞后,检测CD86 (H)和IL-12 (I)蛋白的表达。
(J)TCGA COAD和READ患者的Kaplan-Meier总生存曲线。
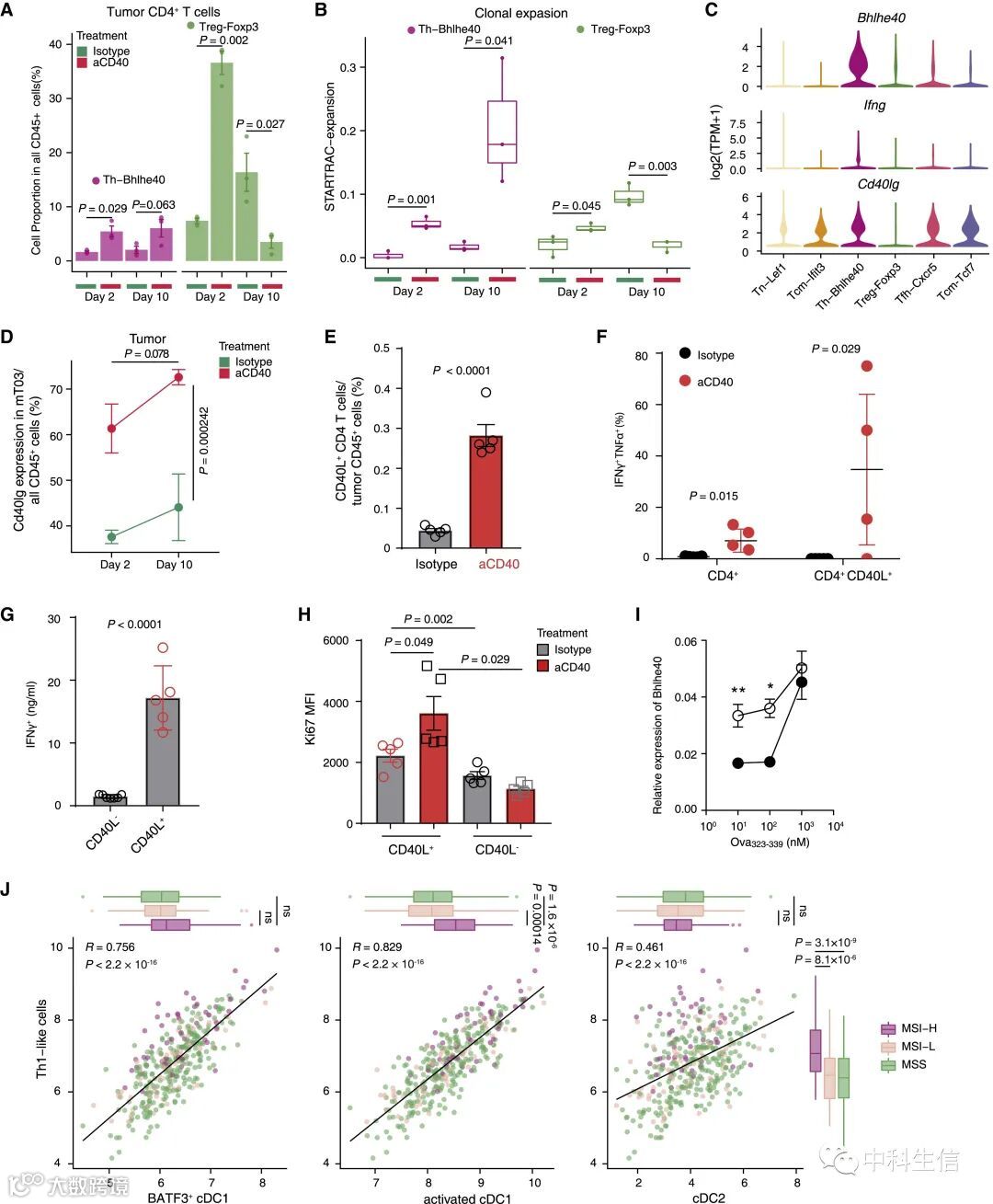
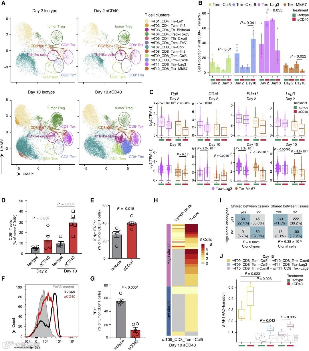
2.9 | 抗cd40治疗可增加效应记忆CD8+ T细胞并诱导肿瘤中Bhlhe40+ th1样细胞的激活和扩展
接下来,研究了抗cd40治疗对肿瘤浸润T细胞功能的影响。 来自MC38肿瘤模型的T细胞的scRNA-seq分析显示,某些CD4+和CD8+ T细胞亚群的频率受到CD40激动剂治疗的影响(图6A)。抗cd40治疗显著增加了肿瘤记忆性CD8+ T细胞亚群比例,但降低了CD8+ T细胞亚群衰竭的频率,尤其是治疗10天后(图6B)。 此外,anti-CD40处理显著改变了Lag3+ Tex和Mki67+ Tex亚群中衰竭标志物的表达,治疗后Ctla4和Tigit的表达迅速减少,治疗10天后Pdcd1和Lag3的表达显著减少(图6C)。 流式细胞术证实了这些结果,表明抗cd40治疗增加了肿瘤中效应的CD8+ T细胞,减少了PD1+耗尽的CD8+ T细胞(6D-6G)。
此外,Ccl5+ Tem和Cxcr6+ Trm CD8+ T细胞之间的转换指数在基线时显着高于CD8+ T细胞亚群中的其他组,表明肿瘤中的某些Cxcr6+ Trm 细胞可能来源于浸润的Ccl5+ Tem细胞,通过抗CD40处理进一步增强(图6J)。
图6 抗cd40激动剂治疗增加了肿瘤中CD8+记忆T细胞的频率。
(A)对照或抗cd40激动剂抗体治疗MC38肿瘤2或10天后,T细胞簇的改变。
(B) CD8+记忆T细胞亚群频率占所有CD8+ T细胞的比例。
(C)所选基因在Lag3+ Tex和Mki67+ Tex细胞上的表达。
(D-G)用抗cd40激动剂抗体治疗MC38肿瘤2天或10天(D)和7天(E-G)后,通过流式细胞术检测CD8+ T细胞(D和E)的丰度和效应功能以及CD8+ T细胞(F和G)衰竭的频率。
(H)Ccl5+ Tem簇内克隆型在淋巴结和肿瘤中的分布。
(I)高克隆型和低克隆型的淋巴结和肿瘤Ccl5+ Tem细胞之间的TCR共享。
(J)每只小鼠CD8+ T细胞的STARTRAC-transition。
CD40激动剂治疗对肿瘤浸润的CD4+ T细胞亚群也有显著影响。虽然抗cd40在治疗2天后显著增加了Treg细胞,但与对照组相比,抗cd40治疗后10天Treg细胞比例减少(图7A)。startrace-expansion指数证实,抗cd40处理增强了第2天Treg的扩展,抑制了第10天Treg的扩展(图7B)。抗cd40处理显著诱导了Bhlhe40+ th1样细胞中Cd40lg的表达(图7C-E)。 这些数据表明,CD40激动剂可能能够增强肿瘤相关BHLHE40+ th1样细胞和cDC1细胞的干扰。
图7 Anti-CD40激动剂治疗扩大了肿瘤中的Bhlhe40+ Th1细胞
(A)抗cd40激动剂治疗引起肿瘤浸润CD4+ T细胞簇的比例。
(B)通过startrace -expansion量化CD4+ T细胞克隆扩增水平。
(C)CD4+ T细胞簇中所选基因的表达。
(D)Bhlhe40+ Th1细胞表达的Cd40lg在CD45+细胞中的丰度。
(E)用抗cd40激动剂抗体治疗MC38肿瘤中CD4+ CD40L+ T细胞的频率。
(F) CD4+ T细胞或CD4+ CD40L+ Th1细胞中肿瘤浸润IFNγ+ TNFα+细胞的频率。
(G) CD4+ CD40L+ T细胞与CD4+ CD40L- T细胞产生IFNγ的比较。
(H)肿瘤浸润CD4+ CD40L+ Th1细胞与CD4+ CD40L−T细胞中增殖标志物Ki67的表达情况。
(I)在有或没有抗cd40激动剂抗体的情况下,ova peptide-pulsed splenic DCs刺激OTII CD4+ T细胞表达Bhlhe40。
(J)TCGA COAD和READ数据集上th1样细胞的基因与BATF3+ cDC1(左)、活化cDC1(中)和cDC2(右)的相关性。
今天的分享就到这里啦,有问题欢迎大家前来交流,祝各位学业有成,工作顺利!
扫码关注我们
微信公众号 | 中科生信
提供“一站式”科研服务

