12+:头颈鳞细胞癌中,基于免疫检查点抑制剂(ICI)疗法的免疫相关基因预后指数(IRGPI)开发
免疫检查点抑制剂(ICI)作为抗癌的新战士,受到越来越多的关注。但是随之而来的一个问题是患者的实际响应率偏低,这表明其仍需要我们探索更加成熟和新颖的方式来提高有效率。因此,今天小编和大家分享一篇于今年1月发表在Clinical Cancer Research (IF:12.533)杂志上的文章,题为An Immune-Related Gene Prognostic Index for Head and Neck Squamous Cell Carcinoma。作者基于ICI疗法,构建了头颈部鳞状细胞癌(HNSCC)的免疫相关基因预后指数(IRGPI),有望作为新的生物标志物评价HNSCC预后、ICI疗法免疫效益。需要的小伙伴赶紧码住了!
01
与传统疗法相比,免疫检查点抑制剂(ICI)疗法在提高生存率方面效果显著。目前,ICI治疗已被证明是治疗头颈部鳞状细胞癌(HNSCC)的一种有前途的治疗方法。然而,ICI治疗的主要局限性是患者对ICI治疗的应答率低,自付医疗费用高。因此,迫切需要全面了解HNSCC的肿瘤微环境,寻找有价值的生物标志物来预测免疫治疗对HNSCC患者的疗效。在这项研究中,作者聚焦于HNSCC转录组数据中的所有免疫相关基因,通过加权基因共表达网络分析(WGCNA)筛选与患者预后相关的免疫相关枢纽基因,构建免疫相关基因预后指数(IRGPI)。然后,作者对IRGPI的分子和免疫特征进行了表征,检查了其在免疫治疗患者中的预后能力,并将其与其他生物标志物、肿瘤免疫功能障碍和排斥(TIDE)以及肿瘤炎症信号(TIS)进行了比较。结果表明,对于接受传统治疗和免疫治疗的患者,IRGPI是一种有前途的预后生物标志物。
02
从TCGA数据库下载了546份HNSCC样本的RNA-seq数据,包括502份癌症样本和44份癌旁样本,以及它们的临床病理信息。270个HNSCC样本的RNA-seq数据(GSE65858)和存活信息从GEO数据库下载。免疫相关基因的列表是从ImmPort和InnateDB数据库中下载。有关mRNA与转录因子(TF)、miRNA和lncRNA之间关系的信息从RAID2.0、TRRUST v2、STRING数据库下载。基因突变信息从cBioPortal数据库下载。502份HNSCC样本的分子亚型由Vonn Andrew Walter (美国北卡罗来纳大学莱恩伯格综合癌症中心)和Pierre Saintigny (法国克劳德·纳德里昂第一大学转化研究和创新系)提供。502份样本的免疫亚型由陈雨沛 (中国中山大学肿瘤中心)提供。
1.免疫相关Hub基因的鉴定
根据TCGA获得的HNSCC样本(502例肿瘤和44例正常样本)的RNA-seq数据,利用R的LIMMA软件包对差异表达基因进行了鉴定。考虑到从ImmPort和InnateDB获得的免疫相关基因列表,利用基因本体论(GO)和京都基因和基因组百科全书(KEGG)对免疫相关差异表达基因进行分析。
2.免疫相关基因预后指标(IRGPI)的构建与验证
在22个免疫相关HUB基因中,筛选出对OS有显著影响的基因,通过多因素Cox回归分析构建IRGPI。每个样本的IRGPI是将特定基因的表达值乘以它们在Cox模型中的权重,然后将它们相加而得。通过对TCGA和GEO队列的K-M生存曲线进行对数秩检验,评估IRGPI的预后能力。为了验证IRGPI的独立预后价值,进行了单因素和多因素Cox回归分析。
3.不同IRGPI亚群分子免疫特点与ICI治疗的综合分析
在信号通路分析中,首先利用R的LIMMA软件包对IRGPI评分高(n=251)和低(n=251)的样本进行差异表达分析,确定涉及差异表达基因的信号通路,然后利用R的clusterProfiler软件包对KEGG和HARMARK基因集进行基因集富集分析(GSEA)。用R的GSVA软件包对几个代表性基因集进行单样本GSEA(ssGSEA)分析,用Kaplan-Meier生存曲线分析生存差异。在基因突变分析中,从cBioPortal数据库中获取有关基因突变的信息,利用R的Maftools软件包对两个IRGPI亚组的基因突变的数量和质量进行分析,并对IRGPI评分与PD-L1表达和总突变负荷(TMB)进行相关分析。
03
图1:不同IRGPI亚组的预后分析。(A)22个免疫相关HUB基因的单变量Cox分析。(B)单因素Cox分析中,3个基因的Kaplan-Meier生存分析均有统计学意义(p<0.05)。(C)临床病理因素的单因素Cox分析及多因素Cox分析(p<0.05),多因素Cox回归分析证实,在调整其他临床病理因素后,IRGPI是一个独立的预后因素。(D)TCGA库中IRGPI亚组的Kaplan-Meier生存分析,IRGPI高分的患者比IRGPI低分的患者的总存活率高。(E)GEO库中IRGPI亚组的Kaplan-Meier生存分析,IRGPI高分亚组患者的预后明显好于IRGPI低分亚组。
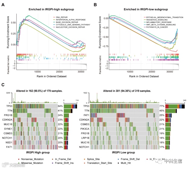
图2:不同IRGPI亚组的分子特征。(A)IRGPI高评分亚组的基因富含DNA修复和免疫反应相关的途径(B)IRGPI低分亚组的基因在癌症和肿瘤转移相关途径中富集(C)在不同IRGPI亚组突变的HNSCC样本中,存在显著的基因突变。突变基因(行,前10位)按突变率排序;样本(列)被安排以强调突变之间的互斥性。右边显示突变百分比,顶部显示突变总数。颜色编码表示突变类型。
图3:HNSCC的肿瘤微环境(TME)景观和不同IRGPI亚组的特征。(A)不同IRGPI亚组中TME的比例。我们发现CD8T细胞、原始CD4 T细胞、活化记忆CD4 T细胞、静息NK细胞和M1巨噬细胞在IRGPI高分亚组中更为丰富,而在IRGPI低分亚组中原始B细胞、静息记忆CD4 T细胞和M2巨噬细胞更为丰富。(B)TCGA库中502例患者的IRGPI分组和TME细胞比例。结果显示,IRGPI-高亚组CD8T细胞、MHC-I类、损伤修复较多,而IRGPI-低亚组有较多免疫抑制细胞和信号,肿瘤及转移相关信号较多。
图4:免疫和分子亚型的分布以及不同IRGPI亚组对ICI治疗的免疫应答。(A)展示HNSCC免疫亚型(非免疫、耗尽免疫和主动免疫)在IRGPI亚组之间分布的热图和表格。非免疫样本的比例在两组之间几乎相等,但IRGPI高分亚组的免疫活性样本多于IRGPI低分亚组,而免疫耗尽的样本则少于IRGPI低分亚组。(B) 展示pan-SCC免疫亚型(IS1、IS2、IS3、IS4、IS5和IS6)在IRGPI亚组之间分布的热图和表格。IRGPI低分亚组中IS1和IS5亚型较多,IRGPI高分亚组中IS4亚型较多。(C)展示IRGPI亚组之间分子亚型(基础亚型、间质亚型、非典型亚型和典型型)分布的热图和表格。用卡方检验比较免疫亚型和分子亚型在IRGPI亚组中的分布。其中,典型亚型在两组间分布基本均匀,但IRGPI高分亚组的非典型亚型和基础亚型多于IRGPI低分亚组,间质亚型较少。
图5:IRGPI在接受抗PD-L1治疗的患者中的预后价值。(A)不同IRGPI亚组的TEDE、MSI、T细胞排斥和功能障碍评分。在结果中,IRGPI高亚组的潮汐评分低于IRGPI低亚组,这意味着IRGPI高的患者可以比IRGPI低的患者从ICI治疗中获益更多。(B)Alexandra等人的尿路上皮癌队列中IRGPI亚组的Kaplan-Meier生存分析。(C)Mariathasan等人的尿路上皮癌队列中IRGPI亚组的Kaplan-Meier生存分析。(D)对Alexandra等人的尿路上皮癌队列随访6个月、12个月和18个月的总存活率的IRGPI、TIS和TEDGE进行ROC分析。(E)对Mariathasan等人的尿路上皮癌队列随访12个月、18个月和24个月的总存活率的IRGPI、TIS和TEDGE进行ROC分析。
综上,IRGPI是基于sFRP4、CPXM1和COL5A1基因构建的。IRGPI高分的患者的总体存活率比IRGPI低分的患者更好,这与GEO库中的结果一致。综合结果显示,IRGPI高分亚组与DNA修复途径有关,TP53突变率低,CD8T细胞、CD4 T细胞和M1巨噬细胞浸润高,免疫活跃,侵袭性小,ICI治疗获益较多。相反,IRGPI低分亚组与癌症和转移相关途径、高TP53和PIK3CA突变率、高B细胞、M0巨噬细胞和M2巨噬细胞浸润、免疫抑制和更具侵袭性的表型有关,而从ICI治疗中获益较少。
致力为客户提供“一站式”科研服务

